
![]() |
![]() |
Здравствуйте, Гость ( Авторизация | Регистрация )
![]() |
![]() |
![]() ![]() ![]() |
![]() |
![]() |
| Verwolf |
May 12 2016, 18:55
Создана
#1041
|
|
Профи ![]() ![]() ![]() ![]() ![]() ![]() Группа: Посетители Сообщений: 1,036 Зарегистрирован: 19-September 11 Пользователь №: 33,989 Пол: мужской Репутация: 160 кг |
Коллеги, всем доброго времени. Подскажите, появилась проблема с Тракком: при выдёргивании наушников не включается внешний динамик. Пробовал неоднократно, не помогло.
-------------------- כלב נובח לא נושך
|
![]() |
![]() |
![]() |
![]() |
| WaS |
May 12 2016, 18:58
Создана
#1042
|
|
Профи ![]() ![]() ![]() ![]() ![]() ![]() Группа: VIP Сообщений: 4,007 Зарегистрирован: 2-April 08 Из: Подольск Пользователь №: 4,159 ![]() Металлоискатель: V3i/MXT Пол: мужской Репутация: 1357 кг |
QUOTE(Verwolf @ May 12 2016, 18:55) Коллеги, всем доброго времени. Подскажите, появилась проблема с Тракком: при выдёргивании наушников не включается внешний динамик. Пробовал неоднократно, не помогло. по ссылке посмотрите - http://www.reviewdetector.ru/index.php?sho...post&p=13460329 -------------------- Ремонт и профилактика металлодетекторов.
Вопросы, консультации в почту nsx777@yandex.ru |
![]() |
![]() |
![]() |
![]() |
| Verwolf |
May 12 2016, 19:40
Создана
#1043
|
|
Профи ![]() ![]() ![]() ![]() ![]() ![]() Группа: Посетители Сообщений: 1,036 Зарегистрирован: 19-September 11 Пользователь №: 33,989 Пол: мужской Репутация: 160 кг |
QUOTE(WaS @ May 12 2016, 18:58) по ссылке посмотрите - http://www.reviewdetector.ru/index.php?sho...post&p=13460329 Переключающий контакт, это контакт над входом синего провода? -------------------- כלב נובח לא נושך
|
![]() |
![]() |
![]() |
![]() |
| WaS |
May 12 2016, 19:40
Создана
#1044
|
|
Профи ![]() ![]() ![]() ![]() ![]() ![]() Группа: VIP Сообщений: 4,007 Зарегистрирован: 2-April 08 Из: Подольск Пользователь №: 4,159 ![]() Металлоискатель: V3i/MXT Пол: мужской Репутация: 1357 кг |
QUOTE(Verwolf @ May 12 2016, 19:40) Переключающий контакт, это контакт над входом синего провода? да, он -------------------- Ремонт и профилактика металлодетекторов.
Вопросы, консультации в почту nsx777@yandex.ru |
![]() |
![]() |
![]() |
![]() |
| allexxxey |
May 16 2016, 07:17
Создана
#1045
|
|
Постоянный ![]() ![]() ![]() ![]() Группа: Посетители Сообщений: 306 Зарегистрирован: 3-April 09 Из: Чехов Пользователь №: 8,951 Металлоискатель: F75 Репутация: 38 кг |
Всем доброго дня! Подскажите, где можно купить рычажный переключатель t80-t для ф-75.
|
![]() |
![]() |
![]() |
![]() |
| gsergey |
May 16 2016, 10:38
Создана
#1046
|
|
Старожил ![]() ![]() ![]() ![]() ![]() Группа: Посетители Сообщений: 563 Зарегистрирован: 9-September 09 Пользователь №: 11,928 Металлоискатель: Minelab EQUINOX 600 Пол: мужской Репутация: 142 кг |
http://ru.aliexpress.com/item/2015-Brand-N...08-55b8c6b1508f
Покупай на здоровье! Сообщение отредактировано gsergey: May 16 2016, 10:39 |
![]() |
![]() |
![]() |
![]() |
| Fil721 |
May 16 2016, 10:45
Создана
#1047
|
|
Профи ![]() ![]() ![]() ![]() ![]() ![]() Группа: VIP Сообщений: 4,138 Зарегистрирован: 18-January 08 Из: КимовсК Пользователь №: 3,377 Пол: мужской Репутация: 741 кг |
Нужен ON-OF-ON
-------------------- Ремонт плат газкотлов.
|
![]() |
![]() |
![]() |
![]() |
| gsergey |
May 16 2016, 13:02
Создана
#1048
|
|
Старожил ![]() ![]() ![]() ![]() ![]() Группа: Посетители Сообщений: 563 Зарегистрирован: 9-September 09 Пользователь №: 11,928 Металлоискатель: Minelab EQUINOX 600 Пол: мужской Репутация: 142 кг |
QUOTE(Fil721 @ May 16 2016, 11:45) Нужен ON-OF-ON Тогда вот этот http://ru.aliexpress.com/item/NEW-Red-3-Pi...2329690499.html |
![]() |
![]() |
![]() |
![]() |
| allexxxey |
May 16 2016, 20:55
Создана
#1049
|
|
Постоянный ![]() ![]() ![]() ![]() Группа: Посетители Сообщений: 306 Зарегистрирован: 3-April 09 Из: Чехов Пользователь №: 8,951 Металлоискатель: F75 Репутация: 38 кг |
Спасибо
|
![]() |
![]() |
![]() |
![]() |
| Супервайзер |
May 17 2016, 21:46
Создана
#1050
|
|
Постоянный ![]() ![]() ![]() ![]() Группа: Посетители Сообщений: 372 Зарегистрирован: 12-February 12 Пользователь №: 39,552 Металлоискатель: AT Pro Пол: мужской Репутация: 37 кг |
QUOTE(bazuev @ Apr 14 2016, 19:39) ат про проблема как на видео http://www.youtube.com/watch?v=gbws2RrT6N8 без катушка да и с катушкой на полной чуйке блажит пока не убавишь два делени* от полной... Добрый вечер. Тоже интересует, есть ли решение данной проблемы? У меня по сути тоже самое, только немного походить дает и начинает так же верещать, даже при минус двух делениях, но иногда бывает и не глючит |
![]() |
![]() |
![]() |
![]() |
| борз |
May 18 2016, 21:46
Создана
#1051
|
|
Бывалый ![]() ![]() ![]() Группа: Забанены Сообщений: 195 Зарегистрирован: 16-March 15 Из: Терская область. Пользователь №: 2,331,155 Пол: мужской Репутация: 105 кг |
|
![]() |
![]() |
![]() |
![]() |
| zaglodinposad |
Jun 2 2016, 08:51
Создана
#1052
|
|
Старожил ![]() ![]() ![]() ![]() ![]() Группа: Посетители Сообщений: 833 Зарегистрирован: 16-July 12 Из: МО Пользователь №: 45,279 Пол: мужской Репутация: 213 кг |
Огромное спасибо Владимиру за замену экрана на терке и исправлены другие проблемы о которых я подозревал. Сделано
|
![]() |
![]() |
![]() |
![]() |
| pashayushenko |
Jun 2 2016, 09:07
Создана
#1053
|
|
Новичок ![]() Группа: Забанены Сообщений: 4 Зарегистрирован: 31-May 16 Пользователь №: 2,350,847 Пол: мужской Номер карты: 5469********1469 Репутация: нет |
Помогите пожалуйста с ремонтом РМД-32.07 (Петразаводск). Оторвались провода от разъёма, не знаю какие куда паять. Не где не могу найти информацию по нему.
|
![]() |
![]() |
![]() |
![]() |
| Radiomans |
Jun 2 2016, 11:20
Создана
#1054
|
|
Профи ![]() ![]() ![]() ![]() ![]() ![]() Группа: Пляжники Сообщений: 7,467 Зарегистрирован: 9-November 07 Из: ExUSSR Пользователь №: 2,926 ![]() ![]() ![]() Металлоискатель: CZ-20 F-75 Exp2 7250 Интересы: _ ____ ____ Репутация: 399 кг |
Посмотрите на сайте изготовителя, там есть схемы на несколько МД -
http://rmdetector.ru/forum/viewforum.php?f...b4a0400fb7f291f |
![]() |
![]() |
![]() |
![]() |
| pashayushenko |
Jun 2 2016, 12:42
Создана
#1055
|
|
Новичок ![]() Группа: Забанены Сообщений: 4 Зарегистрирован: 31-May 16 Пользователь №: 2,350,847 Пол: мужской Номер карты: 5469********1469 Репутация: нет |
Я уже проштудировал этот сайт, там мало чего говорится об этой модели. Я плохо ориентируюсь во всех этих платах и датчиках. Попробую привлечь знакомого инженера ПА (промышленной автоматики). может он разберётся во всём этом. Спасибо.
|
![]() |
![]() |
![]() |
![]() |
| гончар |
Jun 3 2016, 13:12
Создана
#1056
|
|
Новичок ![]() Группа: Забанены Сообщений: 3 Зарегистрирован: 1-September 15 Пользователь №: 2,338,017 Металлоискатель: terra-705 Пол: мужской Репутация: нет |
Добрый день,живу в Ростове наДону. Купил на этом сайте тм 808,выглядит как новый,не потертый,но чувствительность как у верховика,лопату видит на 0.7 метра,что можно по этому поводу сделать. Прибор тестировали 2е человек у которых есть опыт работы с тм кой.
С уважением Виталий. |
![]() |
![]() |
![]() |
![]() |
| unli |
Jun 3 2016, 15:42
Создана
#1057
|
|
Постоянный ![]() ![]() ![]() ![]() Группа: Посетители Сообщений: 374 Зарегистрирован: 6-March 16 Из: город Во! Пользователь №: 2,346,923 Пол: мужской Репутация: 116 кг |
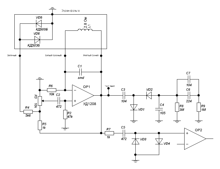
QUOTE(pashayushenko @ Jun 2 2016, 09:07) Помогите пожалуйста с ремонтом РМД-32.07 (Петразаводск). Оторвались провода от разъёма, не знаю какие куда паять. Не где не могу найти информацию по нему. Возможно, как на этой схеме Вложенные эскизы изображений -------------------- *знай и умей свой прибор)) (старый ник unlit)
|
![]() |
![]() |
![]() |
![]() |
| борз |
Jun 4 2016, 11:45
Создана
#1058
|
|
Бывалый ![]() ![]() ![]() Группа: Забанены Сообщений: 195 Зарегистрирован: 16-March 15 Из: Терская область. Пользователь №: 2,331,155 Пол: мужской Репутация: 105 кг |
QUOTE(гончар @ Jun 3 2016, 13:12) Добрый день,живу в Ростове наДону. Купил на этом сайте тм 808,выглядит как новый,не потертый,но чувствительность как у верховика,лопату видит на 0.7 метра,что можно по этому поводу сделать. Прибор тестировали 2е человек у которых есть опыт работы с тм кой. С уважением Виталий. здесь посмотрите TM808 Настройка Whites TM 808 1. Тумблер автоподстройки грунта выставляем в положение "но-авто", баланс сигнала и баланса грунта ставим в "нормал", THRESHOLD - до упора против часовой стрелки. 2. Включаем прибор и нажимаем кнопку на ручке. Кнопка на ручке нам еще понадобится, если будем вести поиск в условиях «отраженного сигнала»,как например траншеи, блиндажи и т. д. Не нужно перенастраивать прибор при перемены высот грунта, достаточно нажать кнопку на ручке. 3. На 15-20см. Поднимаем прибор над землей. Настраиваем баланс грунта. Ищем положение регулятора, при котором фоновый сигнал начинает затухать. 4. Аналогично настраиваем баланс сигнала. Ищем положение, при котором сигнал начинает затухать, но не пропадает вообще. В качестве ориентира можно использовать стрелочный индикатор. После настроек стрелка должна указывать на ноль. 6. Проверяем правильность настроек. Приподнимаем прибор на 70-80 сантиметров над землей. Сигналов быть не должно. Если сигнал все же будет-добейтесь его отсутствия аккуратным вращением регулятора «баланс грунта» ВАЖНО!!! В процессе настройки в радиусе 3-4 метров от прибора не должно быть металлических объектов. Оператору настоятельно рекомендуется выложить из карманов ключи,мобильный телефон и т.д. Поясной ремень желательно использовать с неметаллической пряжкой. Поиск желательно производить в положении тумблера «но авто». В этом положении тумблера глубина поиска будет больше,нежели в «авто». Режимом «авто» рекомендуется пользоваться для определения центра объекта.Сделать это очень просто: переключить тумблер,нажать кнопку на ручке. Самый сильный сигнал будет соответствовать центру цели под передней рамкой. Не стоит злоупотреблять этим режимом,все таки он имеет непосредственное отношение к балансу грунта. Если в радиусе «видимости» прибора часто расположены металлические объекты-прибор воспримет их сигнал как повышение минерализации грунта и автоматически начнет отстраиваться от них,что не в лучшую сторону скажется на чувствительности. Если такое случится-переведите тумблер в положение «но авто» и нажмите кнопку на ручке прибора. ___________________________________________________ А вот противоречия по настройке Вот несколько советов, которые дает golddredgergold с официального форума Whites для 2-рамочного глубинника. Это для кладоискателей, которые задают вопросы о возможности поиска с глубинником кладов. 2-рамочный глубинник МОЖЕТ обнаруживать мелкие предметы. Для этого необходимо уменьшить чувствительность ниже, чем установлена по умолчанию. Кажется надо наоборот? На самом деле нет и вот почему. Чем больше вы ставите чувствительность, тем БОЛЬШЕ ГРУНТА охватывает детектор. Мы знаем, что в земле присутствуют ЖЕЛЕЗОсодержащие минералы. Если бы могли собрать все эти разрушенные частички минералов в шар, то насколько большим он бы был? Допустим, он будет размером с футбольный мяч, а у нас будет установлена настройка в HIGH. Теперь отбалансируем прибор с максимальными настройками. Затем возьмем мелкую монету и детектор ничего не «увидит». Почему? Потому что мы сбалансировали прибор на большой объем «железистого» грунта и поэтому детектор «видит» объекты только больше футбольного мяча. Все, что меньше этого объема не воспринимается металлодетектором. СНИЖАЕМ ЧУВСТВИТЕЛЬНОСТЬ и что происходит? 2-рамочник видит гораздо меньше «железа» в грунте и, если взять этот объем и собрать в шар, то получиться размер c мелкий камушек. Снова балансируем металлоискатель на меньший объем грунта с низкой настройкой чувствительности и теперь любая цель размером больше спичечной головки будет «ВИДИМОЙ». Итак, когда вы снизили чувствительность к грунту, сделали надлежащий баланс грунта и вернули чувствительность назад, то теперь вы будете в состоянии искать мелкие цели с такими настройками. Вот почему мы используем катушки МЕНЬШЕГО размера на наших обычных металлодетекторах для работы в местности с «горячими камнями» или с большой замусоренностью. Металлодетектор «видит» меньше грунта, если стоит маленькая катушка, и маленькая катушка получается более чувствительной к мелким предметам, потому что на нее меньше влияет минерализация грунта, чем на большие катушки. Из рисунка видно, что низкие настройки чувствительности имеют меньшее поле видимости, а высокие настройки – гораздо большее. В 99% я использую сниженные настройки чувствительности, т.к. это связано с тем, что я ищу кувшины или мешки с монетами. Я не могу тратить время на поиск автомобилей размером с джип на расстоянии до 7 м. Вы также обнаружите, что пороговый фон достаточно спокойный и цели слышно гораздо яснее, чем когда-либо. Настройте его ниже, чтобы его было слышно. Выводы: 1) Включаем прибор и устанавливаем чувствительность (signal balance) в минимум (близкий к минимуму). 2) Производим баланс грунта (ground balance), как в указано в инструкции, пока НЕ ИЗМЕНЯЯ настройку порогового фона. 3) Регулируем пороговый фон (threshold) до слегка слышимого гула. Затем нажимем кнопку на рукоятке для блокировки настройки. 4) Устанавливаем переключатель баланса грунта на низкое или медленное отслеживание (по-видимому, имелся в виду переключатель automatic threshold). (С соседнего сайта) |
![]() |
![]() |
![]() |
![]() |
| vikking |
Jun 6 2016, 11:28
Создана
#1059
|
|
Постоянный ![]() ![]() ![]() ![]() Группа: Посетители Сообщений: 336 Зарегистрирован: 17-March 15 Из: 36 Пользователь №: 2,331,193 Металлоискатель: sorex pro, tejon Пол: мужской Репутация: 89 кг |
День добрый. Такая проблемка с Минлаб кватро мп: прибор лежал без дела примерно год. Вставил аккумуляторы, включаю - моргает разок экран и все. Раз пять потыкаешь - доходит до мелодии, с десятого раза включается. После того как включился - можно выключать и включать снова, все приходит в норму. Недели две не включал-та же история. В какую сторону думать?
|
![]() |
![]() |
![]() |
![]() |
| Radiomans |
Jun 6 2016, 11:30
Создана
#1060
|
|
Профи ![]() ![]() ![]() ![]() ![]() ![]() Группа: Пляжники Сообщений: 7,467 Зарегистрирован: 9-November 07 Из: ExUSSR Пользователь №: 2,926 ![]() ![]() ![]() Металлоискатель: CZ-20 F-75 Exp2 7250 Интересы: _ ____ ____ Репутация: 399 кг |
Думать насчёт плохих аккумуляторов. Надо проверить напряжение под нагрузкой.
|
![]() |
![]() |
![]() ![]() ![]() |
| Упрощенная Версия · Рекламодателям | Сейчас: 12th November 2025 - 04:08 | |
![]() |