
![]() |
![]() |
Здравствуйте, Гость ( Авторизация | Регистрация )
![]() |
![]() |
![]() ![]() ![]() |
![]() |
![]() |
| Korvo |
Aug 28 2017, 13:16
Создана
#101
|
|
Новичок ![]() Группа: Забанены Сообщений: 2 Зарегистрирован: 25-August 17 Пользователь №: 2,366,963 Пол: мужской Репутация: нет |
Всем привет!
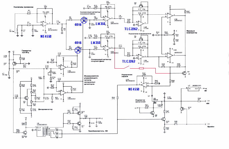
Информации много, вся разрозненная, и схем именно по компадре нигде нет. Хотелось бы уточнить ряд моментов. 1. Установка разъема для смены катушки. Нагуглил такую распиновку: Pin 1 = Orange Pin 2 = *not used Pin 3 = Purple Pin 4 = Grey Pin 5 = Ground/Shielding (center pin) 5-pin Male coil cable plug = SL415M 5-pin Female control housing plug = SL405F Strain relief spring for cable = SL05 Но! у компадре катушка моно, а хочется ДД. Но у ДД используются все 5 контактов: Отсюда вопрос: Куда припаивать Pin 2, чтобы можно было подключить ДД катушку? /upd: Правда, нашел еще одну распиновку, возможно она более правильная По крайней мере, здесь тоже 2-й пин не распаян /upd Вопросы по апгрейду схемы электрической: QUOTE(туча @ Mar 13 2010, 14:15) Ребят сделать прибор лучше другой ,Эта схема очень похожа на Бандито,только урезанная ,нет канала все металлы.Комраде,простой прибор,и переделка элементарная 2. Замена ОУ, это случайно не как в этой схеме, т.е. на NE4558? Транзисторы тоже устаревшие, и лучше заменить? 3. Функция AllMet - это случайно не красный ключ с резистором на схеме выше? Какой номинал резистора взять? 4. Про замену конденсаторов, случаем не по этой схеме? По конденсаторам подвопросы 4а. Номинал 22 - это 22мкФ? а 022 -это 200пФ? 4б. Что дает изменение номинала в усилителе? 5. Что еще имеет смысл допиливать в этой модели? Сообщение отредактировано Korvo: Aug 28 2017, 14:02 |
![]() |
![]() |
![]() |
![]() |
| Korvo |
Aug 28 2017, 15:25
Создана
#102
|
|
Новичок ![]() Группа: Забанены Сообщений: 2 Зарегистрирован: 25-August 17 Пользователь №: 2,366,963 Пол: мужской Репутация: нет |
p.s.
Если честно, совершенно запутался в разьемах и распиновках катушек, их оказалось много видов. Хочу сделать разьем для возможности подключения катушек ДД NEL/ AT Pro. Если кто запостит схему распайки, и тип разьема, буду очень признателен. |
![]() |
![]() |
![]() ![]() ![]() |
| Упрощенная Версия · Рекламодателям | Сейчас: 25th December 2025 - 18:26 | |
![]() |