

![]() |
![]() |
Здравствуйте, Гость ( Авторизация | Регистрация )
![]() |
![]() |
![]() ![]() ![]() |
![]() |
![]() |
| Напильник |
Feb 2 2014, 05:41
Создана
#3881
|
|
Бывалый ![]() ![]() ![]() Группа: Забанены Сообщений: 186 Зарегистрирован: 8-October 13 Из: Сибирь , Алтай Пользователь №: 60,510 Пол: мужской Репутация: 16 кг |
Народ что то в последнее время много заумных слов пошло . Magik прочтя Ваш предпоследний пост у меня чуть мозг не переклинило
|
![]() |
![]() |
![]() |
![]() |
| dirhem |
Feb 2 2014, 07:24
Создана
#3882
|
|
Постоянный ![]() ![]() ![]() ![]() Группа: Посетители Сообщений: 283 Зарегистрирован: 28-August 12 Из: Партизанский край Пользователь №: 46,548 Металлоискатель: XP Deus v3.2 Пол: мужской Репутация: 27 кг |
QUOTE(Magik @ Feb 2 2014, 00:04) Ну, почти так... Вкратце, как работает автоподстройка (она же "Реактивити"): К выходам фильтров синхронных детекторов подключены интеграторы, которые измеряют средний уровень сигнала. С выходов интеграторов сигнал поступает обратно на вход фильтров и суммируется (либо вычитается) с входным сигналом. Таким образом поддерживается средний уровень нуля на выходе фильтров синхронных детекторов. Параметр "Реактивити" - это постоянная времени интеграторов. Чем меньше постоянная времени (больше "Реактивити"), тем быстрее устанавливается 0 на выходе схемы, соответственно, быстрее происходит восстановление, лучше разделение. При увеличении постоянной времени схема восстанавливается медленнее, разделение целей ухудшается, но медленные перепады сигнала (глубинные цели) фиксируются лучше, поэтому, глубина поиска увеличивается. Ты ща с кем разговаривал? |
![]() |
![]() |
![]() |
![]() |
| Magik |
Feb 2 2014, 08:50
Создана
#3883
|
|
Старожил ![]() ![]() ![]() ![]() ![]() Группа: Посетители Сообщений: 908 Зарегистрирован: 5-July 11 Из: Сибирь Пользователь №: 31,680 Пол: мужской Репутация: 227 кг |
QUOTE(dirhem @ Feb 2 2014, 07:24) Ты ща с кем разговаривал? Это не для ВАС, отец. Спрашивал автор темы, вот с ним и разговаривал. ЗЫ. А потом Вас, невежд муштровать будет! Сообщение отредактировано Magik: Feb 2 2014, 08:52 |
![]() |
![]() |
![]() |
![]() |
| Yuran-vld |
Feb 2 2014, 10:02
Создана
#3884
|
|
Профи ![]() ![]() ![]() ![]() ![]() ![]() Группа: Посетители Сообщений: 1,948 Зарегистрирован: 26-September 11 Пользователь №: 34,204 Металлоискатель: Deus II WS6 b3.02 Пол: мужской Репутация: 197 кг |
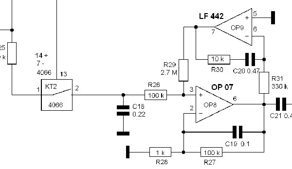
QUOTE(Magik @ Feb 2 2014, 01:04) Ну, почти так... Вкратце, как работает автоподстройка (она же "Реактивити"): К выходам фильтров синхронных детекторов подключены интеграторы, которые измеряют средний уровень сигнала. С выходов интеграторов сигнал поступает обратно на вход фильтров и суммируется (либо вычитается) с входным сигналом. Таким образом поддерживается средний уровень нуля на выходе фильтров синхронных детекторов. Параметр "Реактивити" - это постоянная времени интеграторов. Чем меньше постоянная времени (больше "Реактивити"), тем быстрее устанавливается 0 на выходе схемы, соответственно, быстрее происходит восстановление, лучше разделение. При увеличении постоянной времени схема восстанавливается медленнее, разделение целей ухудшается, но медленные перепады сигнала (глубинные цели) фиксируются лучше, поэтому, глубина поиска увеличивается. имеется ввиду этот кусок схемы? и какие конкретно интеграторы? ЗЫ: наверно R25 и C18? Сообщение отредактировано Yuran-vld: Feb 2 2014, 10:04 Вложенные эскизы изображений -------------------- 2001---->D1+EQ800+D2 WS6
|
![]() |
![]() |
![]() |
![]() |
| JEGER909 |
Feb 2 2014, 17:23
Создана
#3885
|
|
Профи ![]() ![]() ![]() ![]() ![]() ![]() Группа: VIP Сообщений: 2,656 Зарегистрирован: 3-September 07 Из: Страна Дождей Пользователь №: 2,591 ![]() ![]() Металлоискатель: XpDeus/AKAIntronik Пол: мужской Репутация: 301 кг |
QUOTE(Напильник @ Feb 2 2014, 06:41) Народ что то в последнее время много заумных слов пошло . Magik прочтя Ваш предпоследний пост у меня чуть мозг не переклинило Ага -------------------- Глупости получаются случайно, а потом становятся лучшими моментами в жизни..
|
![]() |
![]() |
![]() |
![]() |
| ВаДяН |
Feb 2 2014, 19:14
Создана
#3886
|
|
Профи ![]() ![]() ![]() ![]() ![]() ![]() Группа: Забанены Сообщений: 8,145 Зарегистрирован: 16-June 08 Из: Ярославка, мать её. Пользователь №: 4,921 ![]() ![]() ![]() Репутация: 512 кг |
QUOTE(Magik @ Feb 2 2014, 09:50) Он, надеюсь поймёт в чём суть. Общий принцип понятен. Но, со скоростью восстановления порога это не прокатывает. Маловато будет. Коли этот вопрос потерпел интерес у народа? Для дальнейших действий нужен доброволец с ДЭУСом. Нужно произвести некоторые замеры. Суть эксперимента: Нужны две цели. Две среднеразмерные монеты. Лучше три. Тест № 1 Реактивити = 5 Сесетив = максимально возможный, но без тявканий. БГ = 75 Вырезку грунта убрать в ноль. Сайленсер минимальный. ТХ=3 Замеряем дальность обнаружения на одну монету. Теперь реактивити понижаем до =0 (ноль) Если прибор начал голосить, то понижаем чуйку. Замеряем дальность. Теперь понижением чуйки добиваемся дальности обнаружения, равной при реактивити = 5 Все данные по реактивити и чуйке в студию. Тест №2 Кладём три монеты на расстоянии 10 см друг от друга. Рядом с ними коробочку (досточку, пенопластик и тому подобное) высотой 5-10 см. Монетки вдоль края бордюра. Это для одинакового расстояния при проводке. Параметры прибора как выше при реативити = 5 Производим равномерные пропроводки средней скорости. Добиваемся минимального расстояния между монетками, пока прибор сможет их разделять. Монетки не трогаем. Фиксируем расстояние между монетками для форумчан. Теперь выставляем значение реактивити = 0 и чуйку, когда дальность обнаружения была одинакова. Проверяем на монетках, сможет ли разделить. Данные эксперимента в студию. Стенд не разбираем, как бы жена с Тёщей не наезжали. Держим оборону. Одной рукой рапируемся с бабами, другой отписываемся. По результатам нужно будет произвести кой чего. Но только после результатов. -------------------- Дворянство по-французски ни бельмеса. Фурье не читают. А в народе мрак, дичь и отупение.
|
![]() |
![]() |
![]() |
![]() |
| ВаДяН |
Feb 2 2014, 20:22
Создана
#3887
|
|
Профи ![]() ![]() ![]() ![]() ![]() ![]() Группа: Забанены Сообщений: 8,145 Зарегистрирован: 16-June 08 Из: Ярославка, мать её. Пользователь №: 4,921 ![]() ![]() ![]() Репутация: 512 кг |
QUOTE(ВаДяН @ Feb 2 2014, 20:14) Нужно произвести некоторые замеры. Тайный агент, произвёл замеры. **************************************************************** Значит 1 тест. Прибор угомонился на чуйке 84. Монета - 20 коп 188x года. Чуйка 84, реактивити 5 - максимальная дальность - 25 см, вди с 21 см. Реактивити 0 - звук с 40 см, вди -27 см. Уравнялись при чуйке 62. Пробывал ещё 1 коп 1865 - примерно одинаково. 2 тест. высота бордюра 8 см. Разделяет нормально сантиметров с 9 ( т.е. монеты лежат центрами на отметках сантиметров, расстояние от края одной монеты до края другой - меньше). Ставлю реактивити 0, чуйку 62 - не разделяет, даже при меньшей чуйке не разделяет. Снижал скорость проводки до нуля - не помогает. Ваш ход. **************************************************************** Выношу на суд общественности, своё видение работы реактивити: ![]() Сообщение отредактировано ВаДяН: Feb 2 2014, 20:44 -------------------- Дворянство по-французски ни бельмеса. Фурье не читают. А в народе мрак, дичь и отупение.
|
![]() |
![]() |
![]() |
![]() |
| scandijinior |
Feb 2 2014, 22:41
Создана
#3888
|
|
Профи ![]() ![]() ![]() ![]() ![]() ![]() Группа: VIP Сообщений: 23,378 Зарегистрирован: 6-June 08 Из: Москва Пользователь №: 4,828 ![]() Репутация: 488 кг |
QUOTE(Yuran-vld @ Feb 2 2014, 11:02) имеется ввиду этот кусок схемы? и какие конкретно интеграторы? ЗЫ: наверно R25 и C18? Не,..по всей видимости треугольнички ОР9 и ОР8 ... П.С. Ток я х.з....что это за схемы кусок...это путь Magik разбирается... Сообщение отредактировано scandijinior: Feb 3 2014, 02:17 -------------------- Сегодня ты никому не нужен , а вот завтра .. тоже.
|
![]() |
![]() |
![]() |
![]() |
| Magik |
Feb 3 2014, 10:09
Создана
#3889
|
|
Старожил ![]() ![]() ![]() ![]() ![]() Группа: Посетители Сообщений: 908 Зарегистрирован: 5-July 11 Из: Сибирь Пользователь №: 31,680 Пол: мужской Репутация: 227 кг |
QUOTE(Yuran-vld @ Feb 2 2014, 10:02) имеется ввиду этот кусок схемы? и какие конкретно интеграторы? ЗЫ: наверно R25 и C18? Кусок этот, только "моя" QUOTE(ВаДяН @ Feb 2 2014, 20:22) Тайный агент, произвёл замеры. **************************************************************** Значит 1 тест. Прибор угомонился на чуйке 84. Монета - 20 коп 188x года. Чуйка 84, реактивити 5 - максимальная дальность - 25 см, вди с 21 см. Реактивити 0 - звук с 40 см, вди -27 см. Уравнялись при чуйке 62. Пробывал ещё 1 коп 1865 - примерно одинаково. 2 тест. высота бордюра 8 см. Разделяет нормально сантиметров с 9 ( т.е. монеты лежат центрами на отметках сантиметров, расстояние от края одной монеты до края другой - меньше). Ставлю реактивити 0, чуйку 62 - не разделяет, даже при меньшей чуйке не разделяет. Снижал скорость проводки до нуля - не помогает. Ваш ход. **************************************************************** Выношу на суд общественности, своё видение работы реактивити: ![]() Какой такой ход? Сообщение отредактировано Magik: Feb 3 2014, 10:29 Вложенные эскизы изображений |
![]() |
![]() |
![]() |
![]() |
| Yuran-vld |
Feb 3 2014, 10:31
Создана
#3890
|
|
Профи ![]() ![]() ![]() ![]() ![]() ![]() Группа: Посетители Сообщений: 1,948 Зарегистрирован: 26-September 11 Пользователь №: 34,204 Металлоискатель: Deus II WS6 b3.02 Пол: мужской Репутация: 197 кг |
QUOTE(Magik @ Feb 3 2014, 11:09) Кусок этот, только "моя" А схема от известного и многими любимого тесоро. -------------------- 2001---->D1+EQ800+D2 WS6
|
![]() |
![]() |
![]() |
![]() |
| Петрович |
Feb 3 2014, 10:36
Создана
#3891
|
|
Гарант форума ![]() ![]() ![]() ![]() ![]() ![]() Группа: Забанены Сообщений: 50,448 Зарегистрирован: 27-December 05 Из: Просто бродяга. Пользователь №: 109 ![]() Пол: мужской Репутация: 2338 кг |
QUOTE(Эрезус @ Feb 2 2014, 01:11) Мужики,ну и любите Вы поумничать.. Этож жесть-жестяная просто.. Такое чувство иногда бывает ,словно читаешь переписку Львовича с Влади.. Заметьте... Любовную переписку! -------------------- А ты что,рассчитывал здесь увидеть живого епископа?!
|
![]() |
![]() |
![]() |
![]() |
| Magik |
Feb 3 2014, 10:55
Создана
#3892
|
|
Старожил ![]() ![]() ![]() ![]() ![]() Группа: Посетители Сообщений: 908 Зарегистрирован: 5-July 11 Из: Сибирь Пользователь №: 31,680 Пол: мужской Репутация: 227 кг |
QUOTE(Yuran-vld @ Feb 3 2014, 10:31) А схема от известного и многими любимого тесоро. Да вижу, что классика тесоро.. T=RC Сообщение отредактировано Magik: Feb 3 2014, 10:56 |
![]() |
![]() |
![]() |
![]() |
| Yuran-vld |
Feb 3 2014, 11:44
Создана
#3893
|
|
Профи ![]() ![]() ![]() ![]() ![]() ![]() Группа: Посетители Сообщений: 1,948 Зарегистрирован: 26-September 11 Пользователь №: 34,204 Металлоискатель: Deus II WS6 b3.02 Пол: мужской Репутация: 197 кг |
QUOTE(Magik @ Feb 3 2014, 11:55) Да вижу, что классика тесоро.. T=RC я наверно не правильно выразился... Изначально речь шла о параметре "скорость" у Деуса, вот в этом контексте и спрашиваю. -------------------- 2001---->D1+EQ800+D2 WS6
|
![]() |
![]() |
![]() |
![]() |
| ВаДяН |
Feb 3 2014, 19:26
Создана
#3894
|
|
Профи ![]() ![]() ![]() ![]() ![]() ![]() Группа: Забанены Сообщений: 8,145 Зарегистрирован: 16-June 08 Из: Ярославка, мать её. Пользователь №: 4,921 ![]() ![]() ![]() Репутация: 512 кг |
QUOTE(Magik @ Feb 3 2014, 11:09) Тесты, вполне раскрывают суть работы скорости автоподстройки. Для общего понимания и график сойдёт. Если не собираемся конструировать, оно нам подробней и не надо. Конструировать не собираемся. А вот зависимость чувствительность - реактивити? И сайленсер тут сразу появляется. Как он режет сигнал? Как реактивити или как чуйка? -------------------- Дворянство по-французски ни бельмеса. Фурье не читают. А в народе мрак, дичь и отупение.
|
![]() |
![]() |
![]() |
![]() |
| grinsorex0_0 |
Feb 5 2014, 13:53
Создана
#3895
|
|
Постоянный ![]() ![]() ![]() ![]() Группа: Забанены Сообщений: 306 Зарегистрирован: 21-May 12 Пользователь №: 43,377 Пол: мужской Репутация: 20 кг |
Уважаемый ВаДяН и коллеги, подскажите пожалуйста программу и настройки оптимальные для поиска монет стопочкой Деусом. Пробовал настройки сам, но может кто то уже выкладывал на прошику 3,2 буду признателен если ткнете на ссылку? С уважением.
|
![]() |
![]() |
![]() |
![]() |
| scandijinior |
Feb 5 2014, 18:29
Создана
#3896
|
|
Профи ![]() ![]() ![]() ![]() ![]() ![]() Группа: VIP Сообщений: 23,378 Зарегистрирован: 6-June 08 Из: Москва Пользователь №: 4,828 ![]() Репутация: 488 кг |
QUOTE(grinsorex0_0 @ Feb 5 2014, 14:53) Уважаемый ВаДяН и коллеги, подскажите пожалуйста программу и настройки оптимальные для поиска монет стопочкой Деусом. Пробовал настройки сам, но может кто то уже выкладывал на прошику 3,2 буду признателен если ткнете на ссылку? С уважением. Нет таких... один фиг станут невидимками(либо будут снесены в глубочайшую "чернину") в зависимости от количества монет в стопке.. -------------------- Сегодня ты никому не нужен , а вот завтра .. тоже.
|
![]() |
![]() |
![]() |
![]() |
| ВаДяН |
Feb 5 2014, 22:06
Создана
#3897
|
|
Профи ![]() ![]() ![]() ![]() ![]() ![]() Группа: Забанены Сообщений: 8,145 Зарегистрирован: 16-June 08 Из: Ярославка, мать её. Пользователь №: 4,921 ![]() ![]() ![]() Репутация: 512 кг |
QUOTE(grinsorex0_0 @ Feb 5 2014, 14:53) Уважаемый ВаДяН и коллеги, подскажите пожалуйста программу и настройки оптимальные для поиска монет стопочкой Деусом. QUOTE(scandijinior @ Feb 5 2014, 19:29) Нет таких... Попробуйте эти: БГ = 75 Вырезка грунта = 86 Чуйка по месту, до безглючной работы. Дискрим = 2,5 Частота = 4 кГц ТХ= 1 Реактивити = 0 Кино про стопку монет и ДЭУС: http://www.youtube.com/watch?v=qyVaCA1N94k Сообщение отредактировано ВаДяН: Feb 5 2014, 22:26 -------------------- Дворянство по-французски ни бельмеса. Фурье не читают. А в народе мрак, дичь и отупение.
|
![]() |
![]() |
![]() |
![]() |
| PSergy |
Feb 5 2014, 22:54
Создана
#3898
|
|
Постоянный ![]() ![]() ![]() ![]() Группа: Посетители Сообщений: 339 Зарегистрирован: 26-March 12 Из: Тверская Пользователь №: 41,296 Металлоискатель: Deus 4.1/Equinox 800 Пол: мужской Репутация: 206 кг |
[quote=ВаДяН,Feb 5 2014, 22:06]
Попробуйте эти: БГ = 75 Вырезка грунта = 86 Чуйка по месту, до безглючной работы. Дискрим = 2,5 Частота = 4 кГц ТХ= 1 Реактивити = 0 И шумодав в -1 (главный убивец стопок монет) -------------------- То, что легко найти, не стоит поисков.
|
![]() |
![]() |
![]() |
![]() |
| scandijinior |
Feb 5 2014, 23:03
Создана
#3899
|
|
Профи ![]() ![]() ![]() ![]() ![]() ![]() Группа: VIP Сообщений: 23,378 Зарегистрирован: 6-June 08 Из: Москва Пользователь №: 4,828 ![]() Репутация: 488 кг |
QUOTE(ВаДяН @ Feb 5 2014, 23:06) Попробуйте эти: БГ = 75 Вырезка грунта = 86 Чуйка по месту, до безглючной работы. Дискрим = 2,5 Частота = 4 кГц ТХ= 1 Реактивити = 0 Кино про стопку монет и ДЭУС: http://www.youtube.com/watch?v=qyVaCA1N94k Вадь, ты читать умеешь... QUOTE(scandijinior @ Feb 5 2014, 19:29) в зависимости от количества монет в стопке.. Все твои настройки ток для "фокусов" на воздухе.... Не знание кол-ва монет в стопке...помноженное на влияние грунта....сольет все эти потуги в унитаз... -------------------- Сегодня ты никому не нужен , а вот завтра .. тоже.
|
![]() |
![]() |
![]() |
![]() |
| kolanattt |
Feb 5 2014, 23:48
Создана
#3900
|
|
Профи ![]() ![]() ![]() ![]() ![]() ![]() Группа: VIP Сообщений: 5,575 Зарегистрирован: 2-July 12 Пользователь №: 44,875 ![]() ![]() Металлоискатель: ISTF Пол: мужской Репутация: 334 кг |
И всё же...
Из видео следует, что при высокой скорости стопка видна лучше. А в настройках - 0. И ранее, вроде, пришли к выводу, что скорость желательно не задирать... А, Вадян?.. Сканди, понятно, что на всё не угадаешь. Но какие-то приоритетные вещи должны быть, наверное... -------------------- ЛИЧКА НЕ РАБОТАЕТ!
ПОЧТА В ПРОФИЛЕ...[SIZE=14] |
![]() |
![]() |
![]() ![]() ![]() |
| Упрощенная Версия · Рекламодателям | Сейчас: 26th October 2025 - 11:21 | |
![]() |