
![]() |
![]() |
Здравствуйте, Гость ( Авторизация | Регистрация )
![]() |
![]() |
![]() ![]() ![]() |
![]() |
![]() |
| GIGAWATT |
Jan 26 2012, 23:29
Создана
#301
|
|
Постоянный ![]() ![]() ![]() ![]() Группа: Забанены Сообщений: 232 Зарегистрирован: 8-July 10 Пользователь №: 19,602 Металлоискатель: X-TERRA 705, TM 808 Репутация: 9 кг |
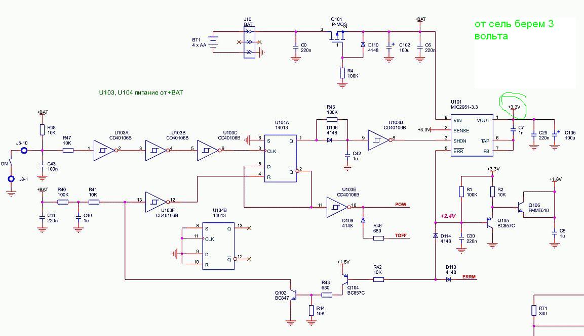
дальше по примеру терки:
берем кусок схемы от терки и ищем там три вольта со стабилизатара и замечу чисто случайно стабилизатор оказывается управляемый (т.е. при выключении мд питание с трансмиттера тоже снимается) а дальше берем трансмиттер и выкинув из него стабилизатор даем ему 3 вольта с мд И О ЧУДО! (а тепер о том что здесь не обсуждалось, треба узнать сколь этот управляемый стабилизатор сможет отдать току, а тут нам мультиметр и даташиты в руки) |
![]() |
![]() |
![]() |
![]() |
| GIGAWATT |
Jan 26 2012, 23:37
Создана
#302
|
|
Постоянный ![]() ![]() ![]() ![]() Группа: Забанены Сообщений: 232 Зарегистрирован: 8-July 10 Пользователь №: 19,602 Металлоискатель: X-TERRA 705, TM 808 Репутация: 9 кг |
но 700 рублей потратить на то чтоб проверить есть он там или нет....зачем?700 руб стоит хороший трансмиттер на 2 батарейках
да да да вот именно всего за 700 рублей мы получаем не только трансмиттер НО ЕШО И ГОТОВЫЕ УХИ СО ВСТОРЕННЫМ ПРИЕМНИКОМ |
![]() |
![]() |
![]() |
![]() |
| kava61 |
Jan 27 2012, 05:33
Создана
#303
|
|
Старожил ![]() ![]() ![]() ![]() ![]() Группа: Забанены Сообщений: 583 Зарегистрирован: 6-February 11 Из: Воронежская область Пользователь №: 26,051 Пол: мужской Репутация: 26 кг |
Делать на входе 12 вольт чтобы после стабилизатора было 3 вольта не может соответствовать действительности, максимум что может быть на входе это 5-6 вольт для стабилизатора на 3 вольта и трансмиттер работает наверное от двух пальчиковых батареек по 1,5 вольта.
http://www.reviewdetector.ru/index.php?act...=post&id=723714 Сообщение отредактировано kava61: Jan 27 2012, 05:37 |
![]() |
![]() |
![]() |
![]() |
| GoTH |
Jan 27 2012, 08:15
Создана
#304
|
|
Профи ![]() ![]() ![]() ![]() ![]() ![]() Группа: Забанены Сообщений: 1,070 Зарегистрирован: 11-January 12 Из: Волгоградская обл. Пользователь №: 38,188 Металлоискатель: Signum Pro/Sorex Pro Пол: мужской Репутация: 36 кг |
А почему разговор только о ФМ тРансах? Вот хочу купить Трансмиттер котОрый и ФМ И блютуз передаёт. Почему решили что голубой зуб будет работать с задержкой? Частота и скорость передачи зависит же от самого модуля передатчика. Или от чего ещё? Характеристики и отзывы передачи аудио положительные. С чего же тогда решили что будут задержки?
|
![]() |
![]() |
![]() |
![]() |
| GIGAWATT |
Jan 27 2012, 10:38
Создана
#305
|
|
Постоянный ![]() ![]() ![]() ![]() Группа: Забанены Сообщений: 232 Зарегистрирован: 8-July 10 Пользователь №: 19,602 Металлоискатель: X-TERRA 705, TM 808 Репутация: 9 кг |
QUOTE(GoTH @ Jan 27 2012, 09:15) А почему разговор только о ФМ тРансах? Вот хочу купить Трансмиттер котОрый и ФМ И блютуз передаёт. Почему решили что голубой зуб будет работать с задержкой? Частота и скорость передачи зависит же от самого модуля передатчика. Или от чего ещё? Характеристики и отзывы передачи аудио положительные. С чего же тогда решили что будут задержки? я так понял там пакетная передача у блюпупа всмысле. а решили так потомучто люди которые это пробовали признают что есть задержка. |
![]() |
![]() |
![]() |
![]() |
| GIGAWATT |
Jan 27 2012, 10:45
Создана
#306
|
|
Постоянный ![]() ![]() ![]() ![]() Группа: Забанены Сообщений: 232 Зарегистрирован: 8-July 10 Пользователь №: 19,602 Металлоискатель: X-TERRA 705, TM 808 Репутация: 9 кг |
QUOTE(kava61 @ Jan 27 2012, 06:33) Делать на входе 12 вольт чтобы после стабилизатора было 3 вольта не может соответствовать действительности, максимум что может быть на входе это 5-6 вольт для стабилизатора на 3 вольта и трансмиттер работает наверное от двух пальчиковых батареек по 1,5 вольта. http://www.reviewdetector.ru/index.php?act...=post&id=723714 kava61 канкретно у девайса на фото с рождения было 9в |
![]() |
![]() |
![]() |
![]() |
| PitonPiton |
Jan 27 2012, 13:56
Создана
#307
|
|
Профи ![]() ![]() ![]() ![]() ![]() ![]() Группа: Забанены Сообщений: 2,455 Зарегистрирован: 17-March 10 Из: Зеленоград Пользователь №: 16,270 Металлоискатель: AT-GOLD/AT-PRO Пол: мужской Репутация: 311 кг |
Сообщение отредактировано PitonPiton: Feb 2 2012, 18:35 |
![]() |
![]() |
![]() |
![]() |
| PitonPiton |
Jan 29 2012, 18:45
Создана
#308
|
|
Профи ![]() ![]() ![]() ![]() ![]() ![]() Группа: Забанены Сообщений: 2,455 Зарегистрирован: 17-March 10 Из: Зеленоград Пользователь №: 16,270 Металлоискатель: AT-GOLD/AT-PRO Пол: мужской Репутация: 311 кг |
GIGAWATT, подскажи пожалуйста, какую лучше применить микросхему для FM передатчика на частоте 863.3/863.9/864.5 МГц ?
|
![]() |
![]() |
![]() |
![]() |
| fiskars |
Feb 1 2012, 17:01
Создана
#309
|
|
Профи ![]() ![]() ![]() ![]() ![]() ![]() Группа: Посетители Сообщений: 1,021 Зарегистрирован: 17-September 10 Из: Пермский край Пользователь №: 21,360 Пол: мужской Репутация: 103 кг |
никто не знает где можно в россии купить через интернет транс из первого поста?
еще есть вариант Belkin Tunecast II за 350р -------------------- китаёз>fishet f2>кондор 3>x-terra 54>сорекс М>вакуеро>тежон>explorer 2>GMP>Dēus...
|
![]() |
![]() |
![]() |
![]() |
| astradet |
Feb 1 2012, 17:17
Создана
#310
|
|
Бывалый ![]() ![]() ![]() Группа: Забанены Сообщений: 146 Зарегистрирован: 28-September 09 Пользователь №: 12,238 Репутация: 22 кг |
На днях пришли с дила такие:
![]() http://www.dealextreme.com/p/full-range-fm...power-port-3102 Проверялись на т75,мушкетере и авантаже - работает.Рекомендую. |
![]() |
![]() |
![]() |
![]() |
| олег-мазер |
Feb 6 2012, 00:06
Создана
#311
|
|
Бывалый ![]() ![]() ![]() Группа: Забанены Сообщений: 127 Зарегистрирован: 14-February 11 Пользователь №: 26,385 Репутация: 13 кг |
QUOTE(MS @ Nov 16 2011, 13:48) Пользуйте готовые решения - радионаушники работающие в ФМ-диапазоне или со встроеным ресивером. ![]() Зря ругают эти радиоуши.Я переставил плату в самодельный корпус.Получилось отлично.По поводу работы:Шумов лишних нет.На терку можно не ставить звук тихий.На приборы АКА самое то.На сигнуме громкость всего на 1-4,а в наушниках приходиться даже убавлять,все отлично.Разницы в звуке ,тоне,скорсти в отклике нет,все отлично.Питаются 2 пальчиковыми бат(2мизинчиковые в родн корпусе) передатчик и 2 мизинч. наушники..Испытывал включил на неделю(просто забыл выключить)-не сели. Корпус выдавил изкуска пластика-подобрал в гаражах кусок обшивки бока от багажн. |
![]() |
![]() |
![]() |
![]() |
| fiskars |
Feb 6 2012, 18:55
Создана
#312
|
|
Профи ![]() ![]() ![]() ![]() ![]() ![]() Группа: Посетители Сообщений: 1,021 Зарегистрирован: 17-September 10 Из: Пермский край Пользователь №: 21,360 Пол: мужской Репутация: 103 кг |
тоже такие купил, с батарейками сразу в ушах распрощался-воткнул аккум почти 3000м\час, т.к.в приборе 8 батареек+в наушники2+в передатчик=разорительно, нов ушах все равно оставил возможность питать от батареек-тумблер стоит батареи-аккум, заряжается обычной зарядкой 220в, и автомобильной от прикуривателя
![]() ![]() ![]() ![]() а вот передатчик меня разочаровал, безкварцевый он, наверно частотабудет плыть, думаю теперь гдеб раздобыть хороший передатчик с кварцем или заказать модуль-микросборку что выше предлогали, еще есть микросхема BA1404. стерео передатчик на кварце ![]() но кварц экзотичный-36кгц, фиг где найдеш еще есть такая, но уже без кварца-нет уверенности что тоже не поплывет ![]() -------------------- китаёз>fishet f2>кондор 3>x-terra 54>сорекс М>вакуеро>тежон>explorer 2>GMP>Dēus...
|
![]() |
![]() |
![]() |
![]() |
| T_maxim |
Feb 6 2012, 19:44
Создана
#313
|
|
Старожил ![]() ![]() ![]() ![]() ![]() Группа: Забанены Сообщений: 639 Зарегистрирован: 14-November 11 Из: Белгород Пользователь №: 36,013 Металлоискатель: ACE 250 => XT-705 Репутация: 34 кг |
QUOTE(astradet @ Feb 1 2012, 17:17) На днях пришли с дила такие: http://www.dealextreme.com/p/full-range-fm...power-port-3102 Проверялись на т75,мушкетере и авантаже - работает.Рекомендую. а подсветка у них постоянно светится? |
![]() |
![]() |
![]() |
![]() |
| astradet |
Feb 6 2012, 19:55
Создана
#314
|
|
Бывалый ![]() ![]() ![]() Группа: Забанены Сообщений: 146 Зарегистрирован: 28-September 09 Пользователь №: 12,238 Репутация: 22 кг |
QUOTE(T_maxim @ Feb 6 2012, 20:44) а подсветка у них постоянно светится? Нет,несколько секунд. Может быть даже где-то настраивается,но я не искал. |
![]() |
![]() |
![]() |
![]() |
| PitonPiton |
Feb 7 2012, 03:02
Создана
#315
|
|
Профи ![]() ![]() ![]() ![]() ![]() ![]() Группа: Забанены Сообщений: 2,455 Зарегистрирован: 17-March 10 Из: Зеленоград Пользователь №: 16,270 Металлоискатель: AT-GOLD/AT-PRO Пол: мужской Репутация: 311 кг |
QUOTE(fiskars @ Feb 6 2012, 19:55) тоже такие купил, с батарейками сразу в ушах распрощался-воткнул аккум почти 3000м\час, т.к.в приборе 8 батареек+в наушники2+в передатчик=разорительно, нов ушах все равно оставил возможность питать от батареек-тумблер стоит батареи-аккум, заряжается обычной зарядкой 220в, и автомобильной от прикуривателя ![]() ![]() ![]() ![]() а вот передатчик меня разочаровал, безкварцевый он, наверно частотабудет плыть, думаю теперь гдеб раздобыть хороший передатчик с кварцем или заказать модуль-микросборку что выше предлогали, еще есть микросхема BA1404. стерео передатчик на кварце ![]() но кварц экзотичный-36кгц, фиг где найдеш еще есть такая, но уже без кварца-нет уверенности что тоже не поплывет ![]() fiskars, если есть ссылка на 1-ю схему, закинь её сюда, спасибо. |
![]() |
![]() |
![]() |
![]() |
| fiskars |
Feb 7 2012, 06:48
Создана
#316
|
|
Профи ![]() ![]() ![]() ![]() ![]() ![]() Группа: Посетители Сообщений: 1,021 Зарегистрирован: 17-September 10 Из: Пермский край Пользователь №: 21,360 Пол: мужской Репутация: 103 кг |
http://freesoftik.ucoz.ua/news/2010-11-14-105
А вообще наберите в поисковик "BA1404 схема" найдете мноно вариантов. Есть даже с разведенными ПП. Если найдете кварц дайте знать -------------------- китаёз>fishet f2>кондор 3>x-terra 54>сорекс М>вакуеро>тежон>explorer 2>GMP>Dēus...
|
![]() |
![]() |
![]() |
![]() |
| baluperm |
Feb 7 2012, 07:42
Создана
#317
|
|
Бывалый ![]() ![]() ![]() Группа: Посетители Сообщений: 163 Зарегистрирован: 6-April 10 Пользователь №: 16,885 Репутация: 24 кг |
А мне больше нравится "цифровые технологии" - например на модуле VMR6512":
- вот несколько вариантов с возможностью управления/настройки от микроконтроллера/компьютера Частоту передатчика можно настроить либо кнопками, либо с компа по интерфейсу UART, как во третьем варианте. Частота запоминается и при выключении не сбрасывается. Минус - достаточно большое потребление, по даташиту 32мА. Есть еще вариант на передатчика на BK1081/1085 Но и в этом случае тоже нужен еще маленький микроконтроллер - управление по интерфейсу I2C. Ток потребления 15мА. + порядка 2-3мА микрооконтроллер. Хотя и к BA1404 наверняка можно прикрутить микроконтроллер в качестве синтезатора частот. ... позднее почитал даташит на BA1404 - пишут, что кварц 39кГц используется для формирования пилотной частоты 19кГц, а вот несущая частота, к сожалению некварцованная, хотя все же достаточно стабильная при использовании катушек на пластиковых каркасах. На форумах про эту микруху отзывы в основном негативные и несмотря на то что японцы ее столько лет выпускают, у нее конечно есть свои особенности, которые некоторые записали в недостатки, несовместимые с жизнью. Ну дак что вы хотели за 60 рублей - основные достоинства этой ИС, это простота реализации и возможность полноценно работать от одной полуторавольтовой батарейки. Вот интересный проект на этой микрухе, есть разводка двухслойной платы (всего 24х37мм) для SMD-деталюх и подробное описание по настройке. На замену BA1404 пришла BH1417 - она вроде уже с кварцованой несущей, компактненькая в SSOP корпусе... но зараза требует уже 4-6В и жрет 30мА. Сообщение отредактировано baluperm: Feb 7 2012, 12:57 |
![]() |
![]() |
![]() |
![]() |
| baluperm |
Feb 7 2012, 09:26
Создана
#318
|
|
Бывалый ![]() ![]() ![]() Группа: Посетители Сообщений: 163 Зарегистрирован: 6-April 10 Пользователь №: 16,885 Репутация: 24 кг |
По поводу кварца на 38кГц - магазин Кварц в Москве шоссе Энтузиастов, д31
Их там как грязи ... просто выбери нужную частоту и удивись Сообщение отредактировано baluperm: Feb 7 2012, 09:50 |
![]() |
![]() |
![]() |
![]() |
| buriymiha |
Feb 7 2012, 22:59
Создана
#319
|
|
Новичок ![]() Группа: Забанены Сообщений: 3 Зарегистрирован: 5-August 11 Из: Бриньковская Пользователь №: 32,599 Репутация: нет |
извиняюсь за вторжение сделал себе на тёрку 305 в блок схему от машинного fm передатчика стоит 350руб и пульт к DvD подходит звучание нормальное акумуляторы тянут и прибор и фм передатчик нахрена в китай ездить?если не верите положите 4 пальчиковых акумулятора и от прикуривателя фм передатчик работает!
|
![]() |
![]() |
![]() |
![]() |
| fiskars |
Feb 8 2012, 05:16
Создана
#320
|
|
Профи ![]() ![]() ![]() ![]() ![]() ![]() Группа: Посетители Сообщений: 1,021 Зарегистрирован: 17-September 10 Из: Пермский край Пользователь №: 21,360 Пол: мужской Репутация: 103 кг |
QUOTE(buriymiha @ Feb 7 2012, 23:59) извиняюсь за вторжение сделал себе на тёрку 305 в блок схему от машинного fm передатчика стоит 350руб и пульт к DvD подходит звучание нормальное акумуляторы тянут и прибор и фм передатчик нахрена в китай ездить?если не верите положите 4 пальчиковых акумулятора и от прикуривателя фм передатчик работает! А что тут не верить то?только вы забыли учесть ток потребления который у автомобильного модулятоора почти 100ма -------------------- китаёз>fishet f2>кондор 3>x-terra 54>сорекс М>вакуеро>тежон>explorer 2>GMP>Dēus...
|
![]() |
![]() |
![]() ![]() ![]() |
| Упрощенная Версия · Рекламодателям | Сейчас: 16th November 2025 - 11:54 | |
![]() |