
![]() |
![]() |
Здравствуйте, Гость ( Авторизация | Регистрация )
![]() |
![]() |
![]() ![]() ![]() |
![]() |
![]() |
| nosferatu |
Jul 29 2009, 23:08
Создана
#21
|
|
Профи ![]() ![]() ![]() ![]() ![]() ![]() Группа: Забанены Сообщений: 3,135 Зарегистрирован: 5-May 09 Пользователь №: 9,629 Пол: мужской Репутация: 201 кг |
следующая тема будет про "сотовый телефон своими руками" на транзисторах КТ315 ??? а может быть сразу на лампах?)))
жду с нетерпением -------------------- The eagle never lost so much time, as when he submitted to learn of the crow (c) WB
|
![]() |
![]() |
![]() |
![]() |
| Radiomans |
Jul 29 2009, 23:43
Создана
#22
|
|
Профи ![]() ![]() ![]() ![]() ![]() ![]() Группа: Пляжники Сообщений: 7,467 Зарегистрирован: 9-November 07 Из: ExUSSR Пользователь №: 2,926 ![]() ![]() ![]() Металлоискатель: CZ-20 F-75 Exp2 7250 Интересы: _ ____ ____ Репутация: 400 кг |
|
![]() |
![]() |
![]() |
![]() |
| SLS |
Jul 30 2009, 00:30
Создана
#23
|
|
Постоянный ![]() ![]() ![]() ![]() Группа: Забанены Сообщений: 305 Зарегистрирован: 17-March 07 Пользователь №: 1,721 Репутация: 15 кг |
QUOTE(Radiomans @ Jul 29 2009, 23:49) ... жалко что до такого не додумались лет 25 назад ... ) Тогда нельзя было. Публиковались только тупые BFO, что бы пролетарии не могли найди клад и получить нетрудовые доходы |
![]() |
![]() |
![]() |
![]() |
| sss |
Jul 30 2009, 01:26
Создана
#24
|
|
Профи ![]() ![]() ![]() ![]() ![]() ![]() Группа: Забанены Сообщений: 5,070 Зарегистрирован: 20-August 07 Из: мос Пользователь №: 2,541 Репутация: 160 кг |
Иветта, уважаю ваше стремление сделать своими руками...
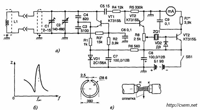
Сам когда-то пытался паять самоделки и полуфабрикаты (трекер ФМ, кощеевский импульсник), только всё это не то... чего-то постоянно не хватает! Хотя если верить "классику" и с такими приборами ищут http://xlt.narod.ru/texts/det.html В вашем случае существует существует масса модификаций данной схемы. Была схема со звуковым выходом на 176ЛЕ5... Советы: 1) Поставить кремневый транзистор в генераторе. 2) в цепях питания поставить линейный стабилизатор (типа 78L06 только с низким током потребления). 3) Для получения большей чувствительности к мелким предметам - поэксперементировать с формой катушки. Варианты: элипс, малая петля внутри, корзиночная/плоская намотка. 4) Залить катушку эпоксидкой - для улучшения термостабильности... З.Ы. Путь к профи лежит через самоделки... Сообщение отредактировано sss: Jul 30 2009, 01:28 Вложенные эскизы изображений -------------------- ЛИЧКА - НЕ РАБОТАЕТ !!! НЕ ПИШИТЕ !!! НЕ ОТВЕЧУ!!!
|
![]() |
![]() |
![]() |
![]() |
| ICOM-PROFI |
Jul 30 2009, 01:35
Создана
#25
|
|
Постоянный ![]() ![]() ![]() ![]() Группа: Забанены Сообщений: 366 Зарегистрирован: 20-May 09 Пользователь №: 9,972 Репутация: 1 кг |
Почитал тему и спомнил детство свое
По схеме писать тут нечего собственно... Удивил автор этой темы. Я уже 25 лет при "паяльнике"...а вот комменты от девушки ...такие, вижу впервые. Неужель и правда, женщина -радиотехник? Что касаемо ув. Иветта схемы Флинда, то имелось ввиду схема знаменитого "Магнума", которую сваяли ..кажись тоже лет так 20-25 обратно. На сегодня и до сих пор (!),это самая повторяемая схема весьма неплохого на первых порах металлодетектора. При хорошем, качественном изготовлении, чувствительность у него примерно такая же как и у Вайт Призм приборов.... до 27 см на пятак СССР! Великолепный статический пинпоинт и неплохая отстройка от грунта (ну как для самодельного прибора) Лично мной было изготовлено несколько этих приборов и все "запустились" с пол-тыка... хотя и схема раз в 10 сложней, чем ваша в этой теме. Однако сравнивать эти два прибора даже смысла нет. Это будет день и ночь... |
![]() |
![]() |
![]() |
![]() |
| Lvovich |
Jul 30 2009, 06:59
Создана
#26
|
|
Профи ![]() ![]() ![]() ![]() ![]() ![]() Группа: VIP Сообщений: 12,621 Зарегистрирован: 24-November 08 Из: Москва Пользователь №: 6,674 ![]() ![]() Металлоискатель: AKA Пол: мужской Репутация: 258 кг |
QUOTE(ICOM-PROFI @ Jul 30 2009, 01:41) Почитал тему и спомнил детство свое По схеме писать тут нечего собственно... Удивил автор этой темы. Я уже 25 лет при "паяльнике"...а вот комменты от девушки ...такие, вижу впервые. Неужель и правда, женщина -радиотехник? Что касаемо ув. Иветта схемы Флинда, то имелось ввиду схема знаменитого "Магнума", которую сваяли ..кажись тоже лет так 20-25 обратно. На сегодня и до сих пор (!),это самая повторяемая схема весьма неплохого на первых порах металлодетектора. При хорошем, качественном изготовлении, чувствительность у него примерно такая же как и у Вайт Призм приборов.... до 27 см на пятак СССР! Великолепный статический пинпоинт и неплохая отстройка от грунта (ну как для самодельного прибора) Лично мной было изготовлено несколько этих приборов и все "запустились" с пол-тыка... хотя и схема раз в 10 сложней, чем ваша в этой теме. Однако сравнивать эти два прибора даже смысла нет. Это будет день и ночь... По всей видимости над нами просто издеваются. |
![]() |
![]() |
![]() |
![]() |
| сергей вологда |
Jul 30 2009, 07:47
Создана
#27
|
|
Профи ![]() ![]() ![]() ![]() ![]() ![]() Группа: Забанены Сообщений: 1,402 Зарегистрирован: 16-November 07 Пользователь №: 2,958 Репутация: 40 кг |
QUOTE(sss @ Jul 30 2009, 01:32) Иветта, уважаю ваше стремление сделать своими руками... Была схема со звуковым выходом на 176ЛЕ5... З.Ы. Путь к профи лежит через самоделки... И на 561 была Вообще сейчас не так актуально, а 40 лет назад название ЗК-1 Вот откуда тогда можно было кварц на 50 КГц выдрать интересно? |
![]() |
![]() |
![]() |
![]() |
| sevzirfo |
Jul 30 2009, 08:37
Создана
#28
|
|
Постоянный ![]() ![]() ![]() ![]() Группа: Забанены Сообщений: 263 Зарегистрирован: 17-December 06 Из: Выборг Пользователь №: 1,151 Репутация: 26 кг |
QUOTE(Lvovich @ Jul 30 2009, 07:05) По всей видимости над нами просто издеваются. Это начало сезонного обострения |
![]() |
![]() |
![]() |
![]() |
| Ivant |
Jul 30 2009, 11:04
Создана
#29
|
|
Пользователь ![]() ![]() Группа: Забанены Сообщений: 95 Зарегистрирован: 19-June 09 Из: РОССИЯ. Пользователь №: 10,597 Репутация: 5 кг |
QUOTE(Lvovich @ Jul 30 2009, 08:05) По всей видимости над нами просто издеваются. Ага! А вот уже и сигнумисты зашевелились... Уважаемый Иветта. Вы проделали очень большой труд, вызывая восхищение у настоящих мужчин. И не обижайтесь на флудеров, ещё ни одна тема на форуме не была обойдена их "тёплым" вниманием. Несколько лет назад я спаял схему ЗК-1 (как понимаю, название условное, данное Вами по начальным буквам создателей). Потом были и разные модификации этой схемы, скажем ЗК-2 (условно), и т.д. Ну в общем ЗК-1 по сути перевернула все мои представления о концепции простого металлодетектора. |
![]() |
![]() |
![]() |
![]() |
| Lvovich |
Jul 30 2009, 12:07
Создана
#30
|
|
Профи ![]() ![]() ![]() ![]() ![]() ![]() Группа: VIP Сообщений: 12,621 Зарегистрирован: 24-November 08 Из: Москва Пользователь №: 6,674 ![]() ![]() Металлоискатель: AKA Пол: мужской Репутация: 258 кг |
QUOTE(Ivant @ Jul 30 2009, 11:10) Ага! А вот уже и сигнумисты зашевелились... А как не зашевелиться. Начинать то надо с уравнений Максвела -с электродинамики, а не со схемотехники. Сообщение отредактировано Lvovich: Jul 30 2009, 13:09 |
![]() |
![]() |
![]() |
![]() |
| dealsea |
Jul 30 2009, 12:38
Создана
#31
|
|
Профи ![]() ![]() ![]() ![]() ![]() ![]() Группа: Забанены Сообщений: 1,115 Зарегистрирован: 20-September 07 Из: Екатеринбург Пользователь №: 2,688 Репутация: 52 кг |
Последние 6 сообщений просто улыбнули! Тему однозначно надо перенести в разряд Юмора
-------------------- Все люди достойны уважения.
|
![]() |
![]() |
![]() |
![]() |
| Lvovich |
Jul 30 2009, 12:42
Создана
#32
|
|
Профи ![]() ![]() ![]() ![]() ![]() ![]() Группа: VIP Сообщений: 12,621 Зарегистрирован: 24-November 08 Из: Москва Пользователь №: 6,674 ![]() ![]() Металлоискатель: AKA Пол: мужской Репутация: 258 кг |
QUOTE(dealsea @ Jul 30 2009, 12:44) Последние 6 сообщений просто улыбнули! Тему однозначно надо перенести в разряд Юмора Эт точно. |
![]() |
![]() |
![]() |
![]() |
| Иветта |
Jul 30 2009, 18:51
Создана
#33
|
|
Пользователь ![]() ![]() Группа: Забанены Сообщений: 96 Зарегистрирован: 23-July 09 Из: Подмосковье. Пользователь №: 11,164 Репутация: 10 кг |
QUOTE(sss @ Jul 30 2009, 01:32) Иветта, уважаю ваше стремление сделать своими руками... Сам когда-то пытался паять самоделки и полуфабрикаты (трекер ФМ, кощеевский импульсник), только всё это не то... чего-то постоянно не хватает! Хотя если верить "классику" и с такими приборами ищут http://xlt.narod.ru/texts/det.html В вашем случае существует существует масса модификаций данной схемы. Была схема со звуковым выходом на 176ЛЕ5... Советы: 1) Поставить кремневый транзистор в генераторе. 2) в цепях питания поставить линейный стабилизатор (типа 78L06 только с низким током потребления). 3) Для получения большей чувствительности к мелким предметам - поэксперементировать с формой катушки. Варианты: элипс, малая петля внутри, корзиночная/плоская намотка. 4) Залить катушку эпоксидкой - для улучшения термостабильности... З.Ы. Путь к профи лежит через самоделки... Спасибо, я польщена, не ожидала такого внимания. Ваши советы по ЗК-1 я прокомментирую: 1. При попытке поставить в качестве Т1 кремневый транзистор (КТ361 и др.) генератор стал работать намного хуже. Даже рекомендованный авторами тип ГТ313 также плохо работал. Перебрано масса разнотипных транзисторов и остановилась на низкочастном германиевом. Только с ним я получила высокостабильный широкодиапазонный генератор. 2. Практически перепробовала несколько штук 78LO6, но все оказались , или некондиционными, или "некомпетентными", остановилась на древнем, но "железно стабильном" Д808. 3. А этот совет стоит рассмотреть. Практически, кроме круга катушку другой формы не мотала. Читала где-то про высокие показатели корзинки. Ещё были вырезки из чешского журнала. И хотя там корзинка "предназначалась" для индукционного прибора, всё равно можно было бы попытаться использовать и на ЗК-1. 4. Вот тут я против применения эпоксидки в качестве наполнителя. Применяю пенопласт. Фиксацию выводов делаю политстироловым клеем. QUOTE(ICOM-PROFI @ Jul 30 2009, 01:41) Почитал тему и спомнил детство свое По схеме писать тут нечего собственно... Удивил автор этой темы. Я уже 25 лет при "паяльнике"...а вот комменты от девушки ...такие, вижу впервые. Неужель и правда, женщина -радиотехник? Что касаемо ув. Иветта схемы Флинда, то имелось ввиду схема знаменитого "Магнума", которую сваяли ..кажись тоже лет так 20-25 обратно. На сегодня и до сих пор (!),это самая повторяемая схема весьма неплохого на первых порах металлодетектора. При хорошем, качественном изготовлении, чувствительность у него примерно такая же как и у Вайт Призм приборов.... до 27 см на пятак СССР! Великолепный статический пинпоинт и неплохая отстройка от грунта (ну как для самодельного прибора) Лично мной было изготовлено несколько этих приборов и все "запустились" с пол-тыка... хотя и схема раз в 10 сложней, чем ваша в этой теме. Однако сравнивать эти два прибора даже смысла нет. Это будет день и ночь... Очень интересное сообщение. Схема Магнума мне неизвестна. Но вашему описанию верю, что достойный прибор. Возможно надо поискать на md.ru.... Сообщение отредактировано Иветта: Jul 30 2009, 18:53 |
![]() |
![]() |
![]() |
![]() |
| Bill |
Jul 30 2009, 23:08
Создана
#34
|
|
Профи ![]() ![]() ![]() ![]() ![]() ![]() Группа: Забанены Сообщений: 1,897 Зарегистрирован: 20-January 07 Из: Россия Пользователь №: 1,337 ![]() Пол: мужской Репутация: 131 кг |
Иветта, (так и вертится в голове:"...вся жизнь моя Вами, как солнцем июльским согрета...")
P.S. Если не секрет, а в каких годах собирался девайс, изображённый на фото в начале статьи? По деталям судя - в семидесятых. Папа Ваш собирал? Да, кстати, конца света в декабре 2008го - так и не случилось...если я не проглядел... -------------------- "...А мы дурью мА-а-а-ялись, ма-я-лИсь!" (Русская народная песня)
|
![]() |
![]() |
![]() |
![]() |
| Иветта |
Jul 31 2009, 12:18
Создана
#35
|
|
Пользователь ![]() ![]() Группа: Забанены Сообщений: 96 Зарегистрирован: 23-July 09 Из: Подмосковье. Пользователь №: 11,164 Репутация: 10 кг |
QUOTE(Bill @ Jul 30 2009, 23:14) Иветта, (так и вертится в голове:"...вся жизнь моя Вами, как солнцем июльским согрета...") P.S. Если не секрет, а в каких годах собирался девайс, изображённый на фото в начале статьи? По деталям судя - в семидесятых. Папа Ваш собирал? Да, кстати, конца света в декабре 2008го - так и не случилось...если я не проглядел... Уважаемый Bill, при повторении ЗК-1 ставила задачу максимально "сохранить" оригинальную схему без каких -либо серьёзных добавлений и изменений чисто из спортивного интереса: что выйдет при таком раскладе, да и схемотехника понравилась - краткость, логичность, непохожесть... Девайс собирала весной прошлого года. Радиодетали старые, это правда, дал Костя, мой брат, у него их много. Благодарю также всех, принявших участие в обсуждении. ТЕМА ЗАКРЫТА. .............................. 11. 08.09 По просьбе форумян тему приоткрыла. Просьба писать по существу - кто делал обсуждаемую схему ЗК-1 и какие изменения внёс для повышения технических данных. Также попробую подсказать что знаю с настройкой начинающим энтузиастам ( 5 -10 классникам) сделать простой металлоискатель СВОИМИ РУКАМИ. Ведь не все имеют средства, чтобы купить фирменный прибор, и не все родители могут дать денег, да и должна же быть гордость не клянчить денег у своих родителей на покупку, в сущности, дорогой игрушки. Сообщение отредактировано Иветта: Aug 12 2009, 13:03 |
![]() |
![]() |
![]() |
![]() |
| Иветта |
Aug 12 2009, 10:55
Создана
#36
|
|
Пользователь ![]() ![]() Группа: Забанены Сообщений: 96 Зарегистрирован: 23-July 09 Из: Подмосковье. Пользователь №: 11,164 Репутация: 10 кг |
|
![]() |
![]() |
![]() |
![]() |
| Holobiak |
Aug 17 2009, 02:13
Создана
#37
|
|
Новичок ![]() Группа: Забанены Сообщений: 2 Зарегистрирован: 17-August 09 Пользователь №: 11,529 Репутация: нет |
QUOTE(Radiomans @ Jul 29 2009, 23:49) А теперь БОМБА --- металлоискатель на ДВУХ деталях !!! (и это не шутка, проще предыдущего в 10 раз, не боится перепадов температуры и колебания питания. Очень жалко что до такого не додумались лет 25 назад ... ) Здраствуйте, не подскажыте из которого журнала ета фотография. Пожалуста... |
![]() |
![]() |
![]() |
![]() |
| Nekto |
Aug 17 2009, 03:41
Создана
#38
|
|
Постоянный ![]() ![]() ![]() ![]() Группа: Забанены Сообщений: 484 Зарегистрирован: 13-June 08 Из: Тверская область Пользователь №: 4,889 Репутация: 63 кг |
QUOTE(Иветта @ Aug 12 2009, 12:01) Вот первые находки этого лета. 1 копейка Павла Первого 1798г. Находка сделана прибором ЗК-1 в земле на глубине 15 см. Оборотная сторона монеты -убитая 100%. ![]() Посветлее и поменьше сделал фоту. Сообщение отредактировано Nekto: Aug 17 2009, 03:58 Вложенные эскизы изображений |
![]() |
![]() |
![]() |
![]() |
| Konina |
Aug 17 2009, 12:17
Создана
#39
|
|
Профи ![]() ![]() ![]() ![]() ![]() ![]() Группа: Забанены Сообщений: 2,394 Зарегистрирован: 22-December 08 Из: Центр раша Пользователь №: 7,110 Репутация: 137 кг |
Неужели не видно , что пишет - мужик .......хотя над нами давно уже пора поиздеваться и поприкалываться чем нибудь и похлеще .
|
![]() |
![]() |
![]() |
![]() |
| Ivant |
Aug 17 2009, 12:52
Создана
#40
|
|
Пользователь ![]() ![]() Группа: Забанены Сообщений: 95 Зарегистрирован: 19-June 09 Из: РОССИЯ. Пользователь №: 10,597 Репутация: 5 кг |
QUOTE(Konina @ Aug 17 2009, 13:23) Неужели не видно , что пишет - мужик .......хотя над нами давно уже пора поиздеваться и поприкалываться чем нибудь и похлеще . Да ладно. Уж всем ясно, что Иветта - сестра Конста. Смотрел на её фото, симпатичная девушка, вот мужики с ума и посходили. |
![]() |
![]() |
![]() ![]() ![]() |
| Упрощенная Версия · Рекламодателям | Сейчас: 30th November 2025 - 20:24 | |
![]() |