

|  |  | 
Здравствуйте, Гость ( Авторизация | Регистрация )
|  |  | 
|    | 
|  |  | 
| Ксардас |  Mar 25 2010, 17:40 
				Создана
					#1401				
			 | 
| Постоянный     Группа: Забанены Сообщений: 292 Зарегистрирован: 12-August 09 Из: Пермский край Пользователь №: 11,459 Репутация: 5 кг    | где можно почитать про катушки-кольцо для балансников? С дд разобрался, а по этим инфы мало.  | 
|  |  | 
|  |  | 
| туча |  Mar 25 2010, 19:06 
				Создана
					#1402				
			 | 
| Старожил      Группа: Забанены Сообщений: 652 Зарегистрирован: 9-February 10 Из: Волгоградская обл. Пользователь №: 15,238 Пол: мужской Репутация: 117 кг    | Вот пожалуйста почитайте про кольцо ,резонанс паралельный,подходит для постройки катушек с частотами 10-15 кгц.  | 
|  |  | 
|  |  | 
| Ксардас |  Mar 25 2010, 22:03 
				Создана
					#1403				
			 | 
| Постоянный     Группа: Забанены Сообщений: 292 Зарегистрирован: 12-August 09 Из: Пермский край Пользователь №: 11,459 Репутация: 5 кг    | спасибо, почитаем  | 
|  |  | 
|  |  | 
| Странникофф |  Apr 5 2010, 16:30 
				Создана
					#1404				
			 | 
| Профи       Группа: Забанены Сообщений: 1,196 Зарегистрирован: 12-March 10 Из: Сибирь Пользователь №: 16,136 Металлоискатель: ace-250 Пол: мужской Репутация: 87 кг    | доброго всем времени суток. хочу тоже поделиться опытом изготовления самодельного МД . минимум настроек-2 / плавная и грубая / , выключатель питания. наушник. схема не новая , но проверенная....более 5 лет выкапывал им цвет-чермет...иногда ставил катуху меньшего диаметра / 160-180мм / и находил монеты макс. на 10-13 см. / это предел / .но была единственная проблема ,температурный дрейф...приходилось часто подстраивать частоту.со временем не стал обращать внимание. куда денешься.а недавно появилась АСЯ-250. буду с ней ходить но и самодельный буду брать с собой обязательно...  -------------------- Когда то был... | 
|  |  | 
|  |  | 
| лёва |  Apr 5 2010, 17:09 
				Создана
					#1405				
			 | 
| Старожил      Группа: Забанены Сообщений: 824 Зарегистрирован: 23-October 09 Из: Черноземье Пользователь №: 12,738 Пол: мужской Репутация: 36 кг    | QUOTE(Странникофф @ Apr 5 2010, 17:45) доброго всем времени суток. хочу тоже поделиться опытом изготовления самодельного МД . минимум настроек-2 / плавная и грубая / , выключатель питания. наушник. схема не новая , но проверенная.... Предполагаю что это схема на биениях? | 
|  |  | 
|  |  | 
| Странникофф |  Apr 5 2010, 17:13 
				Создана
					#1406				
			 | 
| Профи       Группа: Забанены Сообщений: 1,196 Зарегистрирован: 12-March 10 Из: Сибирь Пользователь №: 16,136 Металлоискатель: ace-250 Пол: мужской Репутация: 87 кг    | да, конечно на биениях. одна микра и 5-6 навесных деталей. но предел при настройках у меня получался 10-12см. на 5 коп.  -------------------- Когда то был... | 
|  |  | 
|  |  | 
| лёва |  Apr 5 2010, 17:16 
				Создана
					#1407				
			 | 
| Старожил      Группа: Забанены Сообщений: 824 Зарегистрирован: 23-October 09 Из: Черноземье Пользователь №: 12,738 Пол: мужской Репутация: 36 кг    | QUOTE(Странникофф @ Apr 5 2010, 18:28) да, конечно на биениях. одна микра и 5-6 навесных деталей. но предел при настройках у меня получался 10-12см. на 5 коп. Я извеняюсь конечно, но это в земле или по воздуху? | 
|  |  | 
|  |  | 
| Странникофф |  Apr 5 2010, 17:52 
				Создана
					#1408				
			 | 
| Профи       Группа: Забанены Сообщений: 1,196 Зарегистрирован: 12-March 10 Из: Сибирь Пользователь №: 16,136 Металлоискатель: ace-250 Пол: мужской Репутация: 87 кг    | по воздуху , предел 12см. в земле 10см. Это для 5- коп. Но основное направление конечно было уделено большой катухе / 280см / т.к. искал цвет-чермет ...  -------------------- Когда то был... | 
|  |  | 
|  |  | 
| Странникофф |  Apr 5 2010, 17:59 
				Создана
					#1409				
			 | 
| Профи       Группа: Забанены Сообщений: 1,196 Зарегистрирован: 12-March 10 Из: Сибирь Пользователь №: 16,136 Металлоискатель: ace-250 Пол: мужской Репутация: 87 кг    | по воздуху , предел 12см. в земле 10см. Это для 5- коп. Но основное направление конечно было уделено большой катухе / 280см / т.к. искал цвет-чермет ...  -------------------- Когда то был... | 
|  |  | 
|  |  | 
| лёва |  Apr 5 2010, 18:00 
				Создана
					#1410				
			 | 
| Старожил      Группа: Забанены Сообщений: 824 Зарегистрирован: 23-October 09 Из: Черноземье Пользователь №: 12,738 Пол: мужской Репутация: 36 кг    | QUOTE(Странникофф @ Apr 5 2010, 19:07) по воздуху , предел 12см. в земле 10см. Это для 5- коп. Но основное направление конечно было уделено большой катухе / 280см / т.к. искал цвет-чермет ... Честно говоря не верится. Максимум что можно выжать из подобных схем - это 5 сантиметров в земле на 5коп СССР и то если земля лысая (то есть без травы) и не сильно минерализована. | 
|  |  | 
|  |  | 
| Странникофф |  Apr 5 2010, 19:07 
				Создана
					#1411				
			 | 
| Профи       Группа: Забанены Сообщений: 1,196 Зарегистрирован: 12-March 10 Из: Сибирь Пользователь №: 16,136 Металлоискатель: ace-250 Пол: мужской Репутация: 87 кг    | да ,не спорю...но при определённом  подборе конденсатора / стоит парралельно поисковой катушки / , можно найти такую гармонику , что доходит до 10-12см. я в последствии его заменил на переменный  КПЕ , что являлся  регулятором грубой настройки...Кстати , автор  схемы так и представлял  параметры--  5-7см. / на 5 коп. / , в грунте....мне правда долго приходилось на слух  его настраивать / из приборов только  Ц-шка / , аж утомляло...попробую завтра схемку скинуть.мне кажется она будет вам знакома...  -------------------- Когда то был... | 
|  |  | 
|  |  | 
| Ксардас |  Apr 5 2010, 19:09 
				Создана
					#1412				
			 | 
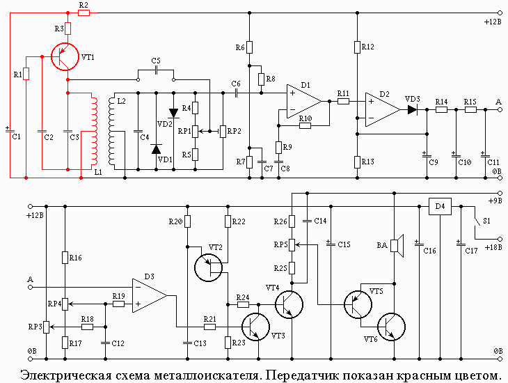
| Постоянный     Группа: Забанены Сообщений: 292 Зарегистрирован: 12-August 09 Из: Пермский край Пользователь №: 11,459 Репутация: 5 кг    | |
|  |  | 
|  |  | 
| Странникофф |  Apr 5 2010, 19:29 
				Создана
					#1413				
			 | 
| Профи       Группа: Забанены Сообщений: 1,196 Зарегистрирован: 12-March 10 Из: Сибирь Пользователь №: 16,136 Металлоискатель: ace-250 Пол: мужской Репутация: 87 кг    | встречал не однократно...даже комплект деталей всех находил для сборки этой схемы/ было сильное желание * заглянуть по глубже в землю * , но увы опять возвращался  к  * биениям * . дело в том , что люди заказывали прибор , именно на чер-цвет мет . блин / время сбора МД  3-4 ДНЯ / ...у нас кругом пром зоны , металла под землёй море...вот и не доходили руки до серьёзных самоделок. а тут в феврале АСЮ-250 приобрёл , так всё и встало...  -------------------- Когда то был... | 
|  |  | 
|  |  | 
| GSL |  Apr 5 2010, 19:56 
				Создана
					#1414				
			 | 
| Старожил      Группа: Забанены Сообщений: 611 Зарегистрирован: 4-May 08 Пользователь №: 4,493 Пол: мужской Репутация: 39 кг    | QUOTE(Ксардас @ Apr 5 2010, 20:24) да ну нафиг эти "на биениях", два раза собирал, вообще не работают... Без приборов не настроить. А про эту схемку кто что скажет, так чисто для повышения опыта попробовать если собрать? Это Лисовская модификация схемы Борща. Схема рабочая многие с нее начинали. Сантиметров на 10 -15 можно настроить. Чтобы этот аппарат настроить тоже нужен хотя бы тестер, лучше осциллограф. | 
|  |  | 
|  |  | 
| лёва |  Apr 5 2010, 20:02 
				Создана
					#1415				
			 | 
| Старожил      Группа: Забанены Сообщений: 824 Зарегистрирован: 23-October 09 Из: Черноземье Пользователь №: 12,738 Пол: мужской Репутация: 36 кг    | Мороки много - толку мало. Разве что -для приобретения опыта.  | 
|  |  | 
|  |  | 
| Странникофф |  Apr 5 2010, 20:07 
				Создана
					#1416				
			 | 
| Профи       Группа: Забанены Сообщений: 1,196 Зарегистрирован: 12-March 10 Из: Сибирь Пользователь №: 16,136 Металлоискатель: ace-250 Пол: мужской Репутация: 87 кг    | QUOTE(GSL @ Apr 5 2010, 21:11) Это Лисовская  модификация схемы Борща. Схема рабочая многие с нее начинали. Сантиметров на 10 -15 можно настроить. Чтобы этот аппарат настроить тоже нужен хотя бы тестер, лучше осциллограф. А мне эта схема попадалась в книге Щедрина А.И. / Новые металлоискатели для поиска кладов и реликвий / . А так же , тоже хорошая книга А.И.Щедрин , И.Осипов / Металлоискатели /, там тоже много практичных схем....и опыт никогда не помешает...  Сообщение отредактировано Странникофф: Apr 5 2010, 20:09 -------------------- Когда то был... | 
|  |  | 
|  |  | 
| лёва |  Apr 5 2010, 20:24 
				Создана
					#1417				
			 | 
| Старожил      Группа: Забанены Сообщений: 824 Зарегистрирован: 23-October 09 Из: Черноземье Пользователь №: 12,738 Пол: мужской Репутация: 36 кг    | QUOTE(Странникофф @ Apr 5 2010, 21:22)  . А так же , тоже хорошая книга А.И.Щедрин , И.Осипов / Металлоискатели /, там тоже много практичных схем....и опыт никогда не помешает...   С этим полностью согласен. Но скажу своё мнение: На основе книг Щедрина очень хорошо изучать принципы работы различных металлоискателей (так как всё описано доступным и понятным языком), так же там даются некоторые примеры конструирования отдельных узлов (что очень помогает в дальнейшем). Но не менее важно изучить и знать принципы работы компонентов (то есть самих радиодеталей - что они делают и для чего нужны) из которых и состоят все на свете схемы. Есть масса книг и сайтов посвящённых этому. Не все из них конечно доступны для понимания неопытному человеку, но есть и такие ,где буквально разжёвывается эта информация. И всё оказывается гораздо проще чем кажется на первый взгляд. Сообщение отредактировано лёва: Apr 5 2010, 20:43 | 
|  |  | 
|  |  | 
| GSL |  Apr 5 2010, 20:34 
				Создана
					#1418				
			 | 
| Старожил      Группа: Забанены Сообщений: 611 Зарегистрирован: 4-May 08 Пользователь №: 4,493 Пол: мужской Репутация: 39 кг    | QUOTE(лёва @ Apr 5 2010, 21:17) Мороки много - толку мало. Разве что -для приобретения опыта. С этим тоже полностью согласен. | 
|  |  | 
|  |  | 
| Странникофф |  Apr 5 2010, 20:40 
				Создана
					#1419				
			 | 
| Профи       Группа: Забанены Сообщений: 1,196 Зарегистрирован: 12-March 10 Из: Сибирь Пользователь №: 16,136 Металлоискатель: ace-250 Пол: мужской Репутация: 87 кг    | вот теперь на будущее думаю как бы потом асю  * помучить*   , может из базовой схемы что выжать по круче смочь...ну это в планах на будующюю зиму. а пока как есть...   -------------------- Когда то был... | 
|  |  | 
|  |  | 
| лёва |  Apr 5 2010, 20:47 
				Создана
					#1420				
			 | 
| Старожил      Группа: Забанены Сообщений: 824 Зарегистрирован: 23-October 09 Из: Черноземье Пользователь №: 12,738 Пол: мужской Репутация: 36 кг    | QUOTE(Странникофф @ Apr 5 2010, 21:55) вот теперь на будущее думаю как бы потом асю  * помучить*   , может из базовой схемы что выжать по круче смочь...ну это в планах на будующюю зиму. а пока как есть...  А что вы из неё выжать сможете? На сколько я знаю там стоит контроллер. То есть вы хотите сказать что взломаете код защиты и перепрошьёте контроллер самостоятельно разработанной для него программой? А так же переделаете АСЬкину схему? Сообщение отредактировано лёва: Apr 5 2010, 20:51 | 
|  |  | 
|    | 
| Упрощенная Версия · Рекламодателям | Сейчас: 31st October 2025 - 05:19 | |
|  |