
![]() |
![]() |
Здравствуйте, Гость ( Авторизация | Регистрация )
![]() |
![]() |
![]() ![]() ![]() |
![]() |
![]() |
| dmitryru |
Jan 18 2012, 13:59
Создана
#321
|
|
Профи ![]() ![]() ![]() ![]() ![]() ![]() Группа: Забанены Сообщений: 2,255 Зарегистрирован: 26-May 10 Из: Москва ВАО Пользователь №: 18,424 Репутация: 82 кг |
QUOTE(Yuran-vld @ Jan 18 2012, 14:55) Эта кренка потребляет около 5 мА - бедная "крона", она "сядет" пока ток до катушки дойдет. Я этот кренок оставлю с родным адаптером. Только какой из них родной Вот срисовал Может так всё и оставить? ![]() ![]() Сообщение отредактировано dmitryru: Jan 18 2012, 19:09 -------------------- Не курю - Перешёл на электронку.
|
![]() |
![]() |
![]() |
![]() |
| Fil721 |
Jan 18 2012, 14:08
Создана
#322
|
|
Профи ![]() ![]() ![]() ![]() ![]() ![]() Группа: VIP Сообщений: 4,145 Зарегистрирован: 18-January 08 Из: КимовсК Пользователь №: 3,377 Пол: мужской Репутация: 741 кг |
емкость справа поставь 100 мкФ. большая не нужна . адаптеры оба пойдут . сколько они без нагрузки дают напряжения?
-------------------- Ремонт плат газкотлов.
|
![]() |
![]() |
![]() |
![]() |
| dmitryru |
Jan 18 2012, 14:18
Создана
#323
|
|
Профи ![]() ![]() ![]() ![]() ![]() ![]() Группа: Забанены Сообщений: 2,255 Зарегистрирован: 26-May 10 Из: Москва ВАО Пользователь №: 18,424 Репутация: 82 кг |
QUOTE(Fil721 @ Jan 18 2012, 15:08) емкость справа поставь 100 мкФ. большая не нужна . адаптеры оба пойдут . сколько они без нагрузки дают напряжения? На 16В пойдёт? Левый 10,7В Правый 9,2В -------------------- Не курю - Перешёл на электронку.
|
![]() |
![]() |
![]() |
![]() |
| Fil721 |
Jan 18 2012, 14:21
Создана
#324
|
|
Профи ![]() ![]() ![]() ![]() ![]() ![]() Группа: VIP Сообщений: 4,145 Зарегистрирован: 18-January 08 Из: КимовсК Пользователь №: 3,377 Пол: мужской Репутация: 741 кг |
да
тогда левый правый в запас или какой понравится -------------------- Ремонт плат газкотлов.
|
![]() |
![]() |
![]() |
![]() |
| kava61 |
Jan 18 2012, 16:48
Создана
#325
|
|
Старожил ![]() ![]() ![]() ![]() ![]() Группа: Забанены Сообщений: 583 Зарегистрирован: 6-February 11 Из: Воронежская область Пользователь №: 26,051 Пол: мужской Репутация: 26 кг |
Лучше левый запас по мощности больше, а вот емкость точно нужно заменить меньшей или добавь к левому, там чем больше тем лучше, а то ток включения будет большой через микросхему, а это не есть хорошо.
|
![]() |
![]() |
![]() |
![]() |
| dmitryru |
Jan 18 2012, 19:10
Создана
#326
|
|
Профи ![]() ![]() ![]() ![]() ![]() ![]() Группа: Забанены Сообщений: 2,255 Зарегистрирован: 26-May 10 Из: Москва ВАО Пользователь №: 18,424 Репутация: 82 кг |
QUOTE(kava61 @ Jan 18 2012, 17:48) Лучше левый запас по мощности больше, а вот емкость точно нужно заменить меньшей или добавь к левому, там чем больше тем лучше, а то ток включения будет большой через микросхему, а это не есть хорошо. Поправил на 100мКф -------------------- Не курю - Перешёл на электронку.
|
![]() |
![]() |
![]() |
![]() |
| Andrey_Kharkov |
Jan 18 2012, 19:52
Создана
#327
|
|
Пользователь ![]() ![]() Группа: Забанены Сообщений: 95 Зарегистрирован: 4-March 11 Пользователь №: 27,192 Металлоискатель: Fisher F70 Репутация: 5 кг |
У тебя блоки питания в разборном корпусе. Раскрути блок (который на 9 V). Оставь входной предохранитель, трансформатор и диодный мостик за ним. Остальное, что там было - выкинь (есть вариант, что там тоже КрЕН, но на 9 V). Сразу за диодным мостиком ставь своё творение на КрЕНе.
И на КрЕН-ку радиатор прикрути, с радиатором она ток до 2-х ампер тянет. Пригодится... Сообщение отредактировано Andrey_Kharkov: Jan 18 2012, 19:57 |
![]() |
![]() |
![]() |
![]() |
| kava61 |
Jan 19 2012, 00:58
Создана
#328
|
|
Старожил ![]() ![]() ![]() ![]() ![]() Группа: Забанены Сообщений: 583 Зарегистрирован: 6-February 11 Из: Воронежская область Пользователь №: 26,051 Пол: мужской Репутация: 26 кг |
И емкость 1000 увеличь хотя бы до 4700 мкф но больше лучше но габариты, пульсации меньше будет.
Сообщение отредактировано kava61: Jan 19 2012, 00:59 |
![]() |
![]() |
![]() |
![]() |
| GSL |
Jan 19 2012, 08:57
Создана
#329
|
|
Старожил ![]() ![]() ![]() ![]() ![]() Группа: Забанены Сообщений: 611 Зарегистрирован: 4-May 08 Пользователь №: 4,493 Пол: мужской Репутация: 39 кг |
QUOTE(kava61 @ Jan 19 2012, 01:58) И емкость 1000 увеличь хотя бы до 4700 мкф но больше лучше но габариты, пульсации меньше будет. Конечно, кашу маслом не испортишь, чем больше емкость тем меньше пульсаций. Но во первых 4700 мкФ не влезет в корпус, а во вторых ток адаптера даже самого большого на фото - 0.5А и емкоти 1000 мкФ для такого тока за глаза. Для умеьшения габаритов можно поставить 2шт. по 470 мкф. Вот если ток был бы 2А то меньше 4700 мкф ставить было бы нельзя. Для питания всяких генераторов для настройки катушек ток будет не больше 100ма. |
![]() |
![]() |
![]() |
![]() |
| dmitryru |
Jan 19 2012, 09:42
Создана
#330
|
|
Профи ![]() ![]() ![]() ![]() ![]() ![]() Группа: Забанены Сообщений: 2,255 Зарегистрирован: 26-May 10 Из: Москва ВАО Пользователь №: 18,424 Репутация: 82 кг |
QUOTE(Andrey_Kharkov @ Jan 18 2012, 20:52) У тебя блоки питания в разборном корпусе. Раскрути блок (который на 9 V). Оставь входной предохранитель, трансформатор и диодный мостик за ним. Остальное, что там было - выкинь (есть вариант, что там тоже КрЕН, но на 9 V). Сразу за диодным мостиком ставь своё творение на КрЕНе. И на КрЕН-ку радиатор прикрути, с радиатором она ток до 2-х ампер тянет. Пригодится... Эти блоки на 9В выдают переменку и кроме трансформаторов там ничего нет. ![]() А в этих стоят диодные мосты и только в левом конденсатор на 1000мКф. -------------------- Не курю - Перешёл на электронку.
|
![]() |
![]() |
![]() |
![]() |
| Andrey_Kharkov |
Jan 19 2012, 10:15
Создана
#331
|
|
Пользователь ![]() ![]() Группа: Забанены Сообщений: 95 Зарегистрирован: 4-March 11 Пользователь №: 27,192 Металлоискатель: Fisher F70 Репутация: 5 кг |
Ну так левый и используй.
|
![]() |
![]() |
![]() |
![]() |
| dmitryru |
Jan 19 2012, 10:26
Создана
#332
|
|
Профи ![]() ![]() ![]() ![]() ![]() ![]() Группа: Забанены Сообщений: 2,255 Зарегистрирован: 26-May 10 Из: Москва ВАО Пользователь №: 18,424 Репутация: 82 кг |
QUOTE(GSL @ Jan 19 2012, 09:57) Конечно, кашу маслом не испортишь, чем больше емкость тем меньше пульсаций. Но во первых 4700 мкФ не влезет в корпус, а во вторых ток адаптера даже самого большого на фото - 0.5А и емкоти 1000 мкФ для такого тока за глаза. Для умеьшения габаритов можно поставить 2шт. по 470 мкф. Вот если ток был бы 2А то меньше 4700 мкф ставить было бы нельзя. Для питания всяких генераторов для настройки катушек ток будет не больше 100ма. Да я и не собирался запихать всё во внутрь Я вот думаю теперь сделать просто дополнительную внешнею плату к адаптеру от этого гравёра ![]() Вот сам адаптер - главное такой же штекер найти с тонким центром. ![]() Внутри: Трансформатор, Диодный мот на диодах N5399 и Конденсатор 100мКф 35В. Померил без нагрузки даёт 22,5В. ![]() Пойдёт он для универсального БП или слабоват? Сообщение отредактировано dmitryru: Jan 19 2012, 10:28 -------------------- Не курю - Перешёл на электронку.
|
![]() |
![]() |
![]() |
![]() |
| dmitryru |
Jan 19 2012, 11:01
Создана
#333
|
|
Профи ![]() ![]() ![]() ![]() ![]() ![]() Группа: Забанены Сообщений: 2,255 Зарегистрирован: 26-May 10 Из: Москва ВАО Пользователь №: 18,424 Репутация: 82 кг |
![]() А диод что даёт? Сообщение отредактировано dmitryru: Jan 19 2012, 17:55 -------------------- Не курю - Перешёл на электронку.
|
![]() |
![]() |
![]() |
![]() |
| Andrey_Kharkov |
Jan 19 2012, 11:35
Создана
#334
|
|
Пользователь ![]() ![]() Группа: Забанены Сообщений: 95 Зарегистрирован: 4-March 11 Пользователь №: 27,192 Металлоискатель: Fisher F70 Репутация: 5 кг |
[quote=dmitryru,Jan 19 2012, 11:01
а диод что даёт? [/quote] Диод защищает микросхему от обратных напряжений, которые могут возникать в некоторых электронных схемах. LM317(LM317AT-ND), стабилизатор с регулируемым выходным напряжением в цепи положительного полюса. Максимальный ток 1,5А. Вот типовая схема включения. Вот тут более подробно о нём www.cqham.ru/lm317.htm Это регулируемый стабилизатор. В вашем блоке он просто "залочен" на выходное напряжение. Добавить пару деталей и будет плавный регулятор оборотов дремеля. Сообщение отредактировано Andrey_Kharkov: Jan 19 2012, 12:21 |
![]() |
![]() |
![]() |
![]() |
| Andrey_Kharkov |
Jan 19 2012, 12:09
Создана
#335
|
|
Пользователь ![]() ![]() Группа: Забанены Сообщений: 95 Зарегистрирован: 4-March 11 Пользователь №: 27,192 Металлоискатель: Fisher F70 Репутация: 5 кг |
И вообще, чего вы хотите сделать?
Универсальный блок питания хорош для экспериментов. Для готовых конструкций лучше "свой" блок питания. Для КрЕНа на 5V вход вольт 7-9, больше не надо, будет сильно грется. И вообще, есть разные стабилизаторы напряжений. КрЕН используют при нагрузке до 1А, при больших токах и больших входных напряжениях хорош LM2576 (есть на разные выходные наприжения, есть и регулируемый). Держит по входу до 45V Выдаёт до 3А. У меня на нём собран автомобильный блок питания для всякой "електроники" с питанием 5V. Вот его типовая схема: Сообщение отредактировано Andrey_Kharkov: Jan 19 2012, 12:19 |
![]() |
![]() |
![]() |
![]() |
| dmitryru |
Jan 19 2012, 13:19
Создана
#336
|
|
Профи ![]() ![]() ![]() ![]() ![]() ![]() Группа: Забанены Сообщений: 2,255 Зарегистрирован: 26-May 10 Из: Москва ВАО Пользователь №: 18,424 Репутация: 82 кг |
QUOTE(Andrey_Kharkov @ Jan 19 2012, 13:09) И вообще, чего вы хотите сделать? Универсальный блок питания хорош для экспериментов. Для готовых конструкций лучше "свой" блок питания. Для КрЕНа на 5V вход вольт 7-9, больше не надо, будет сильно грется. И вообще, есть разные стабилизаторы напряжений. КрЕН используют при нагрузке до 1А, при больших токах и больших входных напряжениях хорош LM2576 (есть на разные выходные наприжения, есть и регулируемый). Держит по входу до 45V Выдаёт до 3А. У меня на нём собран автомобильный блок питания для всякой "електроники" с питанием 5V. Вот его типовая схема: Для экспериментов Например катушку свести Завтра куплю LM-317 Сообщение отредактировано dmitryru: Jan 19 2012, 13:21 -------------------- Не курю - Перешёл на электронку.
|
![]() |
![]() |
![]() |
![]() |
| dmitryru |
Jan 19 2012, 15:48
Создана
#337
|
|
Профи ![]() ![]() ![]() ![]() ![]() ![]() Группа: Забанены Сообщений: 2,255 Зарегистрирован: 26-May 10 Из: Москва ВАО Пользователь №: 18,424 Репутация: 82 кг |
QUOTE(Andrey_Kharkov @ Jan 19 2012, 12:35) Диод защищает микросхему от обратных напряжений, которые могут возникать в некоторых электронных схемах. LM317(LM317AT-ND), стабилизатор с регулируемым выходным напряжением в цепи положительного полюса. Максимальный ток 1,5А. Вот типовая схема включения. Вот тут более подробно о нём www.cqham.ru/lm317.htm Это регулируемый стабилизатор. В вашем блоке он просто "залочен" на выходное напряжение. Добавить пару деталей и будет плавный регулятор оборотов дремеля. А не поможете рассчитать транзисторы и конденсаторы - в качестве переменника буду использовать подстрочник 3,3 кОм или 10 кОм. Сообщение отредактировано dmitryru: Jan 19 2012, 15:49 -------------------- Не курю - Перешёл на электронку.
|
![]() |
![]() |
![]() |
![]() |
| GSL |
Jan 19 2012, 16:45
Создана
#338
|
|
Старожил ![]() ![]() ![]() ![]() ![]() Группа: Забанены Сообщений: 611 Зарегистрирован: 4-May 08 Пользователь №: 4,493 Пол: мужской Репутация: 39 кг |
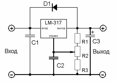
QUOTE(dmitryru @ Jan 19 2012, 16:48) А не поможете рассчитать транзисторы и конденсаторы - в качестве переменника буду использовать подстрочник 3,3 кОм или 10 кОм. Ох невнимательно читаем форум. Страницу назад приводил схему из датащита по LM317. R1 оставляем 240 Ом. R2 - 3,3 кОм. Емкости как для 5в. стабилизатора. Будет регулировать от 1.2в до 12в. Вложенные эскизы изображений |
![]() |
![]() |
![]() |
![]() |
| dmitryru |
Jan 19 2012, 18:32
Создана
#339
|
|
Профи ![]() ![]() ![]() ![]() ![]() ![]() Группа: Забанены Сообщений: 2,255 Зарегистрирован: 26-May 10 Из: Москва ВАО Пользователь №: 18,424 Репутация: 82 кг |
![]() Ну значит как то так 1000мкф не маловато ? И я так понимаю нужен уже на 25 вольт и больше ? Сообщение отредактировано dmitryru: Jan 19 2012, 18:32 -------------------- Не курю - Перешёл на электронку.
|
![]() |
![]() |
![]() |
![]() |
| GSL |
Jan 19 2012, 19:16
Создана
#340
|
|
Старожил ![]() ![]() ![]() ![]() ![]() Группа: Забанены Сообщений: 611 Зарегистрирован: 4-May 08 Пользователь №: 4,493 Пол: мужской Репутация: 39 кг |
QUOTE(dmitryru @ Jan 19 2012, 19:32) [ 1000мкф не маловато ? И я так понимаю нужен уже на 25 вольт и больше ? Емкость достаточна, а напряжение лучше на 35в. Всегда нужно ставить с запасом электролиты дольше прослужат. И самое главное полярность не перепутать иначе они могут закипеть и могут рвануть. Я как-то наблюдал такую картину. |
![]() |
![]() |
![]() ![]() ![]() |
| Упрощенная Версия · Рекламодателям | Сейчас: 23rd November 2025 - 08:36 | |
![]() |