
![]() |
![]() |
Здравствуйте, Гость ( Авторизация | Регистрация )
![]() |
![]() |
![]() ![]() ![]() |
![]() |
![]() |
| Andrey_Kharkov |
Jan 10 2012, 17:12
Создана
#221
|
|
Пользователь ![]() ![]() Группа: Забанены Сообщений: 95 Зарегистрирован: 4-March 11 Пользователь №: 27,192 Металлоискатель: Fisher F70 Репутация: 5 кг |
QUOTE(Fil721 @ Jan 10 2012, 16:11) на частоту прибора ... У фишера их 7 возможных 13,08 kHz на частоте F4 (по умолчанию) из диапазона F1-F7 Сообщение отредактировано Andrey_Kharkov: Jan 10 2012, 17:25 |
![]() |
![]() |
![]() |
![]() |
| Fil721 |
Jan 10 2012, 17:40
Создана
#222
|
|
Профи ![]() ![]() ![]() ![]() ![]() ![]() Группа: VIP Сообщений: 4,145 Зарегистрирован: 18-January 08 Из: КимовсК Пользователь №: 3,377 Пол: мужской Репутация: 741 кг |
А вы как думаете ? хотите делайте на F1 и ходите на ней . а можно по умолчанию ... а какая частота у вас на F4?
-------------------- Ремонт плат газкотлов.
|
![]() |
![]() |
![]() |
![]() |
| dmitryru |
Jan 10 2012, 18:34
Создана
#223
|
|
Профи ![]() ![]() ![]() ![]() ![]() ![]() Группа: Забанены Сообщений: 2,255 Зарегистрирован: 26-May 10 Из: Москва ВАО Пользователь №: 18,424 Репутация: 82 кг |
QUOTE(Andrey_Kharkov @ Jan 10 2012, 17:06) Вдумчиво прочитал и эту тему и "родоначальника о Фишеровских катушках". Хочу , для начала, попробовать повторить катушку, описанную Fuma в его теме о Фишере. Возникли такие вопросы: Fuma, вы измеряли родную катушку F70 8" Mono и на основании измерений сделали DD. Метод копирования с замером частоты мне понравился, очень удачный для повторения (на мой взгляд). Как показало дальнейшее развитие темы и "результаты вскрытия" Следующий пунктик. У меня есть обе оригинальных катушки катушки под F70, 8" and 11" DD. Как показали промеры, в 11-ке таки стоит резистор (у меня 23 Мом). Вот замеры катушек тестером и автогенератором (в скобках, после частоты, ёмкость подставного конденсатора): ************************** Замеры моих катушек F70/75 ************************** Для 8" Mono 1-2 (Rx) - 12,57 kHz (22H) 43,0 Ом 3-4 (Tx) - 13,35 kHz (220H) 2,8 Ом ************************** Для 11" DD 1-2 (Rx) - 12,40 kHz (22H) 39,4 Ом 3-4 (Tx) - 13,10 kHz (220H) 3,0 Ом 2-3 резистор 23 Mom ************************** Генератор и измерительные конденсаторы одинаковые, частоты малеха не совпадают, почему? Лепят кое-как? На какую частоту ориентироватся при копировании? Замеры моих катушек F70/75 ************************** Для 8" Mono 1-2 (Rx) - 12,57 kHz (22H) 43,0 Ом - 7286,97076384813 мкГн - 7,28697076384813 мГн 3-4 (Tx) - 13,35 kHz (220H) 2,8 Ом - 646,03351812748 мкГн - 0,64603351812748 мГн ************************** Для 11" DD 1-2 (Rx) - 12,40 kHz (22H) 39,4 Ом - 7488,14442536906 мкГн - 7,48814442536906 мГн 3-4 (Tx) - 13,10 kHz (220H) 3,0 Ом - 670,926570039477 мкГн - 0,670926570039478 мГн 2-3 резистор 23 Mom ************************** Думаю надо стремится к 7 мГн и 0,7 мГн -------------------- Не курю - Перешёл на электронку.
|
![]() |
![]() |
![]() |
![]() |
| Andrey_Kharkov |
Jan 10 2012, 19:13
Создана
#224
|
|
Пользователь ![]() ![]() Группа: Забанены Сообщений: 95 Зарегистрирован: 4-March 11 Пользователь №: 27,192 Металлоискатель: Fisher F70 Репутация: 5 кг |
QUOTE(Fil721 @ Jan 10 2012, 17:40) А вы как думаете ? хотите делайте на F1 и ходите на ней . а можно по умолчанию ... а какая частота у вас на F4? 13,08 kHz на частоте F4 (по умолчанию) из диапазона F1-F7 Сам мерял частотомером. |
![]() |
![]() |
![]() |
![]() |
| Fil721 |
Jan 10 2012, 19:30
Создана
#225
|
|
Профи ![]() ![]() ![]() ![]() ![]() ![]() Группа: VIP Сообщений: 4,145 Зарегистрирован: 18-January 08 Из: КимовсК Пользователь №: 3,377 Пол: мужской Репутация: 741 кг |
вот и делайте на эту частоту ..
-------------------- Ремонт плат газкотлов.
|
![]() |
![]() |
![]() |
![]() |
| Andrey_Kharkov |
Jan 10 2012, 20:25
Создана
#226
|
|
Пользователь ![]() ![]() Группа: Забанены Сообщений: 95 Зарегистрирован: 4-March 11 Пользователь №: 27,192 Металлоискатель: Fisher F70 Репутация: 5 кг |
QUOTE(dmitryru @ Jan 10 2012, 18:34) Думаю надо стремится к 7 мГн и 0,7 мГн А вам катушка от F70 не попадалась? Для статистики, какие у Вас значения? Интересно, ни где не мелькали данные "от производителя" об "эталонных катушках" на этот прибор? На какие катушки его расчитывали? Предлагаете точно померять ёмкость конденсатора и на автогенераторе под него подгонять частоту, чтобы получилась расчётная индуктивность? У меня прибор не меряет индуктивность напрямую. QUOTE(Fil721 @ Jan 10 2012, 19:30) вот и делайте на эту частоту .. Гм, простите мою серость, |
![]() |
![]() |
![]() |
![]() |
| Fil721 |
Jan 10 2012, 20:33
Создана
#227
|
|
Профи ![]() ![]() ![]() ![]() ![]() ![]() Группа: VIP Сообщений: 4,145 Зарегистрирован: 18-January 08 Из: КимовсК Пользователь №: 3,377 Пол: мужской Репутация: 741 кг |
емкость и я не знаю а зачем там частоту процессор задает ..
-------------------- Ремонт плат газкотлов.
|
![]() |
![]() |
![]() |
![]() |
| dmitryru |
Jan 10 2012, 21:48
Создана
#228
|
|
Профи ![]() ![]() ![]() ![]() ![]() ![]() Группа: Забанены Сообщений: 2,255 Зарегистрирован: 26-May 10 Из: Москва ВАО Пользователь №: 18,424 Репутация: 82 кг |
QUOTE(Andrey_Kharkov @ Jan 10 2012, 21:25) А вам катушка от F70 не попадалась? Для статистики, какие у Вас значения? Интересно, ни где не мелькали данные "от производителя" об "эталонных катушках" на этот прибор? На какие катушки его расчитывали? Предлагаете точно померять ёмкость конденсатора и на автогенераторе под него подгонять частоту, чтобы получилась расчётная индуктивность? У меня прибор не меряет индуктивность напрямую. Гм, простите мою серость, Я индуктивность по вашим данным посчитал стремитесь к 7 мГн и 0,7 мГн а там как получится Что у Вас за атогенератор? По Вашим данным что бы получить для Рх 7 мГн нужно добиться на Вашем автогенраторе 12,82-12,83 kHz (22Н) для Тх 0,7 мГн так же 12,82-12,83 kHz (220Н) ![]() Сообщение отредактировано dmitryru: Jan 10 2012, 22:06 -------------------- Не курю - Перешёл на электронку.
|
![]() |
![]() |
![]() |
![]() |
| dmitryru |
Jan 11 2012, 08:31
Создана
#229
|
|
Профи ![]() ![]() ![]() ![]() ![]() ![]() Группа: Забанены Сообщений: 2,255 Зарегистрирован: 26-May 10 Из: Москва ВАО Пользователь №: 18,424 Репутация: 82 кг |
А кто ни будь пробовал менять индуктивность?
Что будет если я намотаю не 7 мГн и 0,7 мГн , а 8 мГн и 0,8 мГн ? Знаю что прибор всё равно подстроит частоту до 12,98 kHz , только не пойму что измениться Сместиться ли железо в цвет или цвет в железо? -------------------- Не курю - Перешёл на электронку.
|
![]() |
![]() |
![]() |
![]() |
| Andrey_Kharkov |
Jan 11 2012, 10:43
Создана
#230
|
|
Пользователь ![]() ![]() Группа: Забанены Сообщений: 95 Зарегистрирован: 4-March 11 Пользователь №: 27,192 Металлоискатель: Fisher F70 Репутация: 5 кг |
QUOTE(dmitryru @ Jan 10 2012, 21:48) Что у Вас за атогенератор? Дык из темы "как я фишер делал" QUOTE(dmitryru @ Jan 10 2012, 21:48) По Вашим данным что бы получить для Рх 7 мГн нужно добиться на Вашем автогенраторе 12,82-12,83 kHz (22Н) для Тх 0,7 мГн так же 12,82-12,83 kHz (220Н) Что интересно, у меня сейчас намотаны две обмотки, тестовые, ещё без екрана, они как раз и дают примерно "...12,82-12,83 kHz (22Н) для Тх 0,7 мГн так же 12,82-12,83 kHz (220Н)..." Сложены двумя овалами, как на катушках SEF. Лаком, естественно, не пропитывал, так, стенд тестовый, но работают. VDI в норме, как на родных катушках. QUOTE(dmitryru @ Jan 11 2012, 08:31) А кто ни будь пробовал менять индуктивность? Что будет если я намотаю не 7 мГн и 0,7 мГн , а 8 мГн и 0,8 мГн ? Знаю что прибор всё равно подстроит частоту до 12,98 kHz , только не пойму что измениться У меня частота с прибора идёт 13,08 kHz на частотной настройке F4 (по умолчанию) Вы думаете, эмпирическое соотношение индуктивностей обмоток 1:10? похоже, конечно... И ещё, интересно, использовать или нет резистор и дополнительную обмотку, как в родной катушке Фишера? |
![]() |
![]() |
![]() |
![]() |
| Andrey_Kharkov |
Jan 11 2012, 11:00
Создана
#231
|
|
Пользователь ![]() ![]() Группа: Забанены Сообщений: 95 Зарегистрирован: 4-March 11 Пользователь №: 27,192 Металлоискатель: Fisher F70 Репутация: 5 кг |
QUOTE(Fil721 @ Jan 10 2012, 20:33) емкость и я не знаю а зачем там частоту процессор задает .. Понятие "частота" применимо, например, к колебательному контуру. К катушке отдельно применимо понятие "индуктивность". На фиксированную частоту можно настроить катушку в составе колебательного контура, но не катушку отдельно. Сообщение отредактировано Andrey_Kharkov: Jan 11 2012, 11:06 |
![]() |
![]() |
![]() |
![]() |
| dmitryru |
Jan 11 2012, 11:39
Создана
#232
|
|
Профи ![]() ![]() ![]() ![]() ![]() ![]() Группа: Забанены Сообщений: 2,255 Зарегистрирован: 26-May 10 Из: Москва ВАО Пользователь №: 18,424 Репутация: 82 кг |
QUOTE(Andrey_Kharkov @ Jan 11 2012, 11:43) Дык из темы "как я фишер делал" Что интересно, у меня сейчас намотаны две обмотки, тестовые, ещё без екрана, они как раз и дают примерно "...12,82-12,83 kHz (22Н) для Тх 0,7 мГн так же 12,82-12,83 kHz (220Н)..." Сложены двумя овалами, как на катушках SEF. Лаком, естественно, не пропитывал, так, стенд тестовый, но работают. VDI в норме, как на родных катушках. У меня частота с прибора идёт 13,08 kHz на частотной настройке F4 (по умолчанию) Вы думаете, эмпирическое соотношение индуктивностей обмоток 1:10? похоже, конечно... И ещё, интересно, использовать или нет резистор и дополнительную обмотку, как в родной катушке Фишера? Автогенератор лучше собирать с первой страницы этой темы - GSL говорит что на нём точно можно подсчитать индуктивность, а с этим автогенератором надо просто копировать катушку и то что я Вам высчитал возможно не правильно Резистор ставят для сведения, если катушка сводится хорошо и без него, то резистор ставить не надо. У меня стоит резистор 2,4 мОм только на штатной катушке 11х7 ДД на 5ДД и 15ДД - нет резисторов Сообщение отредактировано dmitryru: Jan 11 2012, 11:47 -------------------- Не курю - Перешёл на электронку.
|
![]() |
![]() |
![]() |
![]() |
| dmitryru |
Jan 11 2012, 11:55
Создана
#233
|
|
Профи ![]() ![]() ![]() ![]() ![]() ![]() Группа: Забанены Сообщений: 2,255 Зарегистрирован: 26-May 10 Из: Москва ВАО Пользователь №: 18,424 Репутация: 82 кг |
QUOTE(Andrey_Kharkov @ Jan 11 2012, 12:00) Понятие "частота" применимо, например, к колебательному контуру. К катушке отдельно применимо понятие "индуктивность". На фиксированную частоту можно настроить катушку в составе колебательного контура, но не катушку отдельно. Тут немного не так конденсатор есть (у меня 231,5Н - Tx (воткнул в выключенный прибор мультиметр) но частотой управляет микросхема через транзистор Сообщение отредактировано dmitryru: Jan 11 2012, 12:41 -------------------- Не курю - Перешёл на электронку.
|
![]() |
![]() |
![]() |
![]() |
| dmitryru |
Jan 11 2012, 12:50
Создана
#234
|
|
Профи ![]() ![]() ![]() ![]() ![]() ![]() Группа: Забанены Сообщений: 2,255 Зарегистрирован: 26-May 10 Из: Москва ВАО Пользователь №: 18,424 Репутация: 82 кг |
GSL
Может лучше подогнать индуктивность под конденсатор ? Т2 - Тх 231,5Н 12,98кГц 0,65мГн ![]() Сообщение отредактировано dmitryru: Jan 11 2012, 12:53 -------------------- Не курю - Перешёл на электронку.
|
![]() |
![]() |
![]() |
![]() |
| варлок |
Jan 11 2012, 13:02
Создана
#235
|
|
Бывалый ![]() ![]() ![]() Группа: Посетители Сообщений: 105 Зарегистрирован: 15-April 10 Пользователь №: 17,169 Репутация: 28 кг |
Мультиметр мне очень сильно помог когда я катуху мотал называется mastech MS8222h он и частоту до 20 и индуктивность меряет.
|
![]() |
![]() |
![]() |
![]() |
| варлок |
Jan 11 2012, 13:03
Создана
#236
|
|
Бывалый ![]() ![]() ![]() Группа: Посетители Сообщений: 105 Зарегистрирован: 15-April 10 Пользователь №: 17,169 Репутация: 28 кг |
Стоит около 1т.р
|
![]() |
![]() |
![]() |
![]() |
| Andrey_Kharkov |
Jan 11 2012, 13:13
Создана
#237
|
|
Пользователь ![]() ![]() Группа: Забанены Сообщений: 95 Зарегистрирован: 4-March 11 Пользователь №: 27,192 Металлоискатель: Fisher F70 Репутация: 5 кг |
QUOTE(dmitryru @ Jan 11 2012, 11:39) Автогенератор лучше собирать с первой страницы этой темы - GSL говорит что на нём точно можно подсчитать индуктивность, а с этим автогенератором надо просто копировать катушку и то что я Вам высчитал возможно не правильно Дык эти автогенераторы отличаются только дополнительным транзистором в узле АРУ. И сигнал на АРУ берётся после предусилителя, а не с выхода. А в остальном - те же, " Да я те-же значения индуктивности получил. QUOTE(dmitryru @ Jan 11 2012, 11:39) Резистор ставят для сведения, если катушка сводится хорошо и без него, то резистор ставить не надо. А как-же "...Резистор стоит для подавления того остаточного сигнала, который не зависит от геометрии, но зависит от взаимной ёмкости катушек. То, что народ обычно пытается скомпенсировать монетками...." Из схемы датчика для Вайтсов. Сообщение отредактировано Andrey_Kharkov: Jan 11 2012, 13:25 |
![]() |
![]() |
![]() |
![]() |
| GSL |
Jan 11 2012, 13:28
Создана
#238
|
|
Старожил ![]() ![]() ![]() ![]() ![]() Группа: Забанены Сообщений: 611 Зарегистрирован: 4-May 08 Пользователь №: 4,493 Пол: мужской Репутация: 39 кг |
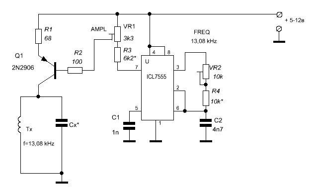
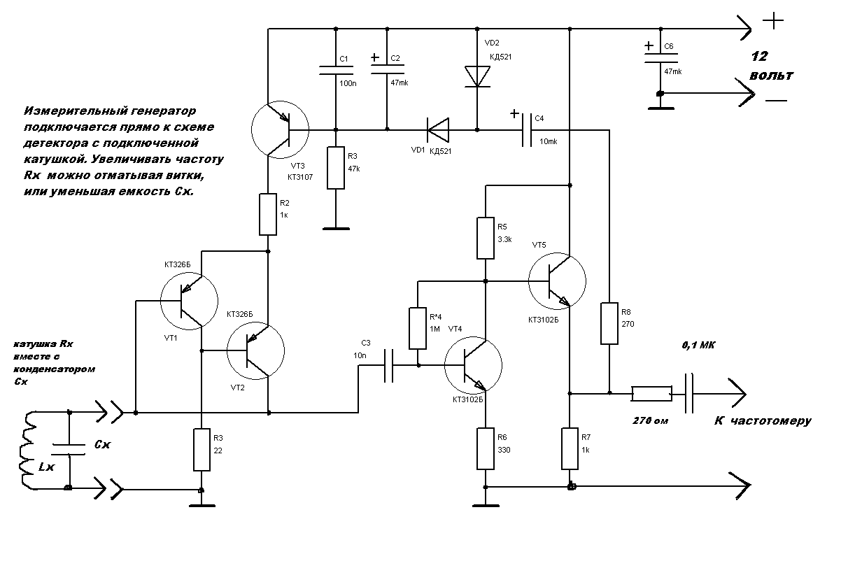
QUOTE(dmitryru @ Jan 11 2012, 12:39) Автогенератор лучше собирать с первой страницы этой темы - GSL говорит что на нём точно можно подсчитать индуктивность, а с этим автогенератором надо просто копировать катушку и то что я Вам высчитал возможно не правильно GSL несколько не так говорил Подобрать или посчитать, чтобы скопировать индуктивность можно с любым генератором !! Разница в генераторах для РАЗНЫХ катушек. Есть катушки с большим колл. витков в ТХ ( соотв. и большой индуктивностью например Тезоро), а есть с малым колл. витков типа Фишера или АСИ . И если такую катушку подсоединить к автогенератору что сделал Andrey_Kharkov, то будет искажение синуса а с некоторыми катушками генерация срывается, т.к. этот генератор не может выдать большой ток в контур. Если вашу катушку подсоединить к автогенератору с 1-й стр. то будет хороший чистый синус. И наоборот если катушку с большой индуктивностью подсоеденить к автогенератору с 1-й стр. то будет искажение сигнала. QUOTE Тут немного не так конденсатор есть (у меня 231,5Н - Tx ) но частотой управляет микросхема через транзистор В вашем приборе как я понял стоит тактовый генератор с частотой 13.08 кГц. Чтобы настроить правильно вашу катушку нужно сделать генератор на 13.08 кГц на 555 таймере например по схеме ЛОБО. Подключив штатную,катушку подбирая емкость в контуре можно по максимуму амплитуды определить какая стоит емкость в приборе. Далее подключаем получившуюся емкость к генератору на 555 и изменяя колл. витков новой катушки добиваемся максимума амплитуды. В этом случае вы попадете в резонанс на частоте 13.08 кГц!!!! А автогенераторы работают ВСЕГДА в резонансе для любых катушек и любых емкостей. Если самодельная катушка будет настроена не на 13 кГц, то в приборе на катушке все равно увидите 13 кГц, но амплитуда на Тх будет маленькой. Катушка вроде бы будет работать, но чувствительности не будет никакой. Сообщение отредактировано GSL: Jan 11 2012, 13:42 Вложенные эскизы изображений |
![]() |
![]() |
![]() |
![]() |
| dmitryru |
Jan 11 2012, 13:42
Создана
#239
|
|
Профи ![]() ![]() ![]() ![]() ![]() ![]() Группа: Забанены Сообщений: 2,255 Зарегистрирован: 26-May 10 Из: Москва ВАО Пользователь №: 18,424 Репутация: 82 кг |
QUOTE(GSL @ Jan 11 2012, 14:28) В вашем приборе как я понял стоит тактовый генератор с частотой 13.08 кГц. Чтобы настроить правильно вашу катушку нужно сделать генератор на 13.08 кГц на 555 таймере например по схеме ЛОБО. Подключив штатную,катушку подбирая емкость в контуре можно по максимуму амплитуды определить какая стоит емкость в приборе. Далее подключаем получившуюся емкость к генератору на 555 и изменяя колл. витков новой катушки добиваемся максимума амплитуды. В этом случае вы попадете в резонанс на частоте 13.08 кГц!!!! А автогенераторы работают ВСЕГДА в резонансе для любых катушек и любых емкостей. Если самодельная катушка будет настроена не на 13 кГц, то в приборе на катушке все равно увидите 13 кГц, но амплитуда на Тх будет маленькой. Катушка вроде бы будет работать, но чувствительности не будет никакой. Частота у меня 12,98 А не проще вскрыть прибор и посмотреть на ёмкость кондёра? -------------------- Не курю - Перешёл на электронку.
|
![]() |
![]() |
![]() |
![]() |
| GSL |
Jan 11 2012, 14:01
Создана
#240
|
|
Старожил ![]() ![]() ![]() ![]() ![]() Группа: Забанены Сообщений: 611 Зарегистрирован: 4-May 08 Пользователь №: 4,493 Пол: мужской Репутация: 39 кг |
QUOTE(dmitryru @ Jan 11 2012, 14:42) Частота у меня 12,98 А не проще вскрыть прибор и посмотреть на ёмкость кондёра? Емкости имеют большой разброс. Очень хорошие WIMA +/- 5%. Есть +/- % но это дифицит. Если хотите чтобы получилось поточней лучше измерьте, или посчитайте используя ваш прибор и штатную катушку. Тогда на самодельном генераторе подбираем емкость так чтобы штатная катушка работала точно на такой же частоте. После этого не трогаем емкость и подбираем витки для самодельной катушки на автогенераторе чтобы попасть в резонанс опять на этой же частоте 12.98. |
![]() |
![]() |
![]() ![]() ![]() |
| Упрощенная Версия · Рекламодателям | Сейчас: 23rd November 2025 - 09:49 | |
![]() |