
![]() |
![]() |
Здравствуйте, Гость ( Авторизация | Регистрация )
![]() |
![]() |
![]() ![]() ![]() |
![]() |
![]() |
| Fuma |
Sep 29 2011, 09:42
Создана
#41
|
|
Профи ![]() ![]() ![]() ![]() ![]() ![]() Группа: Продавцы Сообщений: 2,237 Зарегистрирован: 1-September 09 Пользователь №: 11,796 ![]() Пол: мужской Репутация: 1423 кг |
Почти для всех случаев измерения разных катушек подойдет конденсатор 10Н.
Только надо использовать всегда один и тот же конденсатор. |
![]() |
![]() |
![]() |
![]() |
| dmitryru |
Sep 29 2011, 10:01
Создана
#42
|
|
Профи ![]() ![]() ![]() ![]() ![]() ![]() Группа: Забанены Сообщений: 2,255 Зарегистрирован: 26-May 10 Из: Москва ВАО Пользователь №: 18,424 Репутация: 82 кг |
QUOTE(Fuma @ Sep 29 2011, 10:42) Почти для всех случаев измерения разных катушек подойдет конденсатор 10Н. Только надо использовать всегда один и тот же конденсатор. Ну тогда его сразу надо впаять в плату -------------------- Не курю - Перешёл на электронку.
|
![]() |
![]() |
![]() |
![]() |
| dmitryru |
Sep 29 2011, 10:34
Создана
#43
|
|
Профи ![]() ![]() ![]() ![]() ![]() ![]() Группа: Забанены Сообщений: 2,255 Зарегистрирован: 26-May 10 Из: Москва ВАО Пользователь №: 18,424 Репутация: 82 кг |
QUOTE(Fuma @ Sep 29 2011, 10:42) Почти для всех случаев измерения разных катушек подойдет конденсатор 10Н. Только надо использовать всегда один и тот же конденсатор. Сообщение отредактировано dmitryru: Sep 29 2011, 10:36 -------------------- Не курю - Перешёл на электронку.
|
![]() |
![]() |
![]() |
![]() |
| GSL |
Sep 29 2011, 12:11
Создана
#44
|
|
Старожил ![]() ![]() ![]() ![]() ![]() Группа: Забанены Сообщений: 611 Зарегистрирован: 4-May 08 Пользователь №: 4,493 Пол: мужской Репутация: 39 кг |
QUOTE(dmitryru @ Sep 29 2011, 10:15) 1. Не нашёл я таких: V1,V2 - BC252 V3 - BC172C V6,V7 - BC172B V8 - BF241 Можно поподробней что чем заменить ? И все конденсаторы в вашей схем в микрофарадах? 2. Это понятно что данных не достаточно Я просто хотел узнать какими конденсаторами запастись для С1 (в паралель)? Какой у Вас стоит? 100Н или меньше ну например 10Н? Просто мультиметр мерит до 99,99kHz 1.Трудно было для сравнения посмотреть транзисторы со схемы Фомы "Его" схема это клон схемы что предложил я (первоначально эта схема "пришла" из немецкого радиожурнала 80-х), поэтому транзисторы нужно ставить такие же : Т1, Т2 - КТ326 или если не найдется то КТ3107 (буквы любые), но КТ326 предпочтительней. Т3 - КТ3107 Т6, Т7, Т8 - КТ3102. 2. Контурная емкость для различных аппаратов разная, поэтому лучше ее не ставить на плату (ИМХО). Например для АСИ это 240Н, для Фишера это 440Н. Эльдорадо - 470Н. Но можно делать как Фома. Установить в генератор постоянную емкость (обязательно пленочную) и подключить к неизвестной катушке. Получим частоту, а зная емкость вычислим индуктивность. И потом на новой катушке добиваемся с этим же конденсатором в генераторе такой же частоты. В этом случае катушки будут идентичны. Только емкость для большинства приборов нужно ставить 100Н, чтобы можно было измерять мультиметром. Сообщение отредактировано GSL: Sep 29 2011, 15:58 |
![]() |
![]() |
![]() |
![]() |
| dmitryru |
Sep 29 2011, 18:10
Создана
#45
|
|
Профи ![]() ![]() ![]() ![]() ![]() ![]() Группа: Забанены Сообщений: 2,255 Зарегистрирован: 26-May 10 Из: Москва ВАО Пользователь №: 18,424 Репутация: 82 кг |
QUOTE(GSL @ Sep 29 2011, 13:11) 2. Контурная емкость для различных аппаратов разная, поэтому лучше ее не ставить на плату (ИМХО). Например для АСИ это 240Н, для Фишера это 440Н. Эльдорадо - 470Н. Ещё один глупый вопрос 440Н - это два в параллель конденсатора 0.22мкф ? Примерно таких http://www.voltmaster.ru/cgi-bin/qwery.pl?...862&group=10602 -------------------- Не курю - Перешёл на электронку.
|
![]() |
![]() |
![]() |
![]() |
| GSL |
Sep 30 2011, 07:32
Создана
#46
|
|
Старожил ![]() ![]() ![]() ![]() ![]() Группа: Забанены Сообщений: 611 Зарегистрирован: 4-May 08 Пользователь №: 4,493 Пол: мужской Репутация: 39 кг |
Да. 2шт по 220Н.
p.s.По моему нас скоро "забанят" модераторы , т.к. последние 2 стр. не по теме. Сан Саныч приносим извенения . dmitryru открой страницу с вопросами по настройке катушек для МД и все вопросы задавай там. |
![]() |
![]() |
![]() |
![]() |
| dmitryru |
Sep 30 2011, 13:57
Создана
#47
|
|
Профи ![]() ![]() ![]() ![]() ![]() ![]() Группа: Забанены Сообщений: 2,255 Зарегистрирован: 26-May 10 Из: Москва ВАО Пользователь №: 18,424 Репутация: 82 кг |
QUOTE(GSL @ Sep 30 2011, 08:32) Да. 2шт по 220Н. p.s.По моему нас скоро "забанят" модераторы , т.к. последние 2 стр. не по теме. Сан Саныч приносим извенения . dmitryru открой страницу с вопросами по настройке катушек для МД и все вопросы задавай там. Вроде всё купил ![]() -------------------- Не курю - Перешёл на электронку.
|
![]() |
![]() |
![]() |
![]() |
| San_sanych |
Sep 30 2011, 20:35
Создана
#48
|
|
Старожил ![]() ![]() ![]() ![]() ![]() Группа: Забанены Сообщений: 608 Зарегистрирован: 28-March 10 Из: Ленинградская обл. Пользователь №: 16,633 Репутация: 54 кг |
QUOTE(GSL @ Sep 30 2011, 08:32) Да. 2шт по 220Н. p.s.По моему нас скоро "забанят" модераторы , т.к. последние 2 стр. не по теме. Сан Саныч приносим извенения . dmitryru открой страницу с вопросами по настройке катушек для МД и все вопросы задавай там. Да не, все нормально, информация вполне по теме, т. к. впринципе для любой катушки техпроцесс один и тот же. Единственное если есть контурные емкости и цепи термокомпенсации, с этим посложнее, но большинство производителей не заморачиваются с такими вещами. С удовольствием бы поучаствовал в дискуссии, но не было возможности, был в отъезде. Главное чтобы тема жила, скоро буду делать снайперку на Тежон, постараюсь поподробней описать весь процесс. -------------------- Ничто не вечно под луной..
|
![]() |
![]() |
![]() |
![]() |
| GSL |
Oct 1 2011, 07:54
Создана
#49
|
|
Старожил ![]() ![]() ![]() ![]() ![]() Группа: Забанены Сообщений: 611 Зарегистрирован: 4-May 08 Пользователь №: 4,493 Пол: мужской Репутация: 39 кг |
QUOTE(dmitryru @ Sep 30 2011, 14:57) Вроде всё купил Раз Сан Саныч разрешил продолжаем: Нарисуешь плату выставляй проверим откорректируем. Сообщение отредактировано GSL: Oct 1 2011, 07:54 |
![]() |
![]() |
![]() |
![]() |
| dmitryru |
Oct 1 2011, 12:17
Создана
#50
|
|
Профи ![]() ![]() ![]() ![]() ![]() ![]() Группа: Забанены Сообщений: 2,255 Зарегистрирован: 26-May 10 Из: Москва ВАО Пользователь №: 18,424 Репутация: 82 кг |
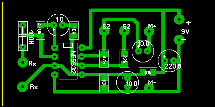
QUOTE(GSL @ Oct 1 2011, 08:54) Раз Сан Саныч разрешил продолжаем: Нарисуешь плату выставляй проверим откорректируем. ![]() В генераторе конденсаторы в мкФ? 3 шт - 0,22 мкФ 1 шт - 10 мкФ (раньше без букв писали пФ Переделал печатную плату ![]() Сообщение отредактировано dmitryru: Oct 1 2011, 19:07 -------------------- Не курю - Перешёл на электронку.
|
![]() |
![]() |
![]() |
![]() |
| GSL |
Oct 1 2011, 16:56
Создана
#51
|
|
Старожил ![]() ![]() ![]() ![]() ![]() Группа: Забанены Сообщений: 611 Зарегистрирован: 4-May 08 Пользователь №: 4,493 Пол: мужской Репутация: 39 кг |
Немного подретушировал плату. Можно обойтись без перемычек
Сообщение отредактировано GSL: Oct 1 2011, 16:58 Вложенные эскизы изображений Вложенные файлы |
![]() |
![]() |
![]() |
![]() |
| dmitryru |
Oct 1 2011, 19:04
Создана
#52
|
|
Профи ![]() ![]() ![]() ![]() ![]() ![]() Группа: Забанены Сообщений: 2,255 Зарегистрирован: 26-May 10 Из: Москва ВАО Пользователь №: 18,424 Репутация: 82 кг |
QUOTE(GSL @ Oct 1 2011, 17:56) Немного подретушировал плату. Можно обойтись без перемычек Преогромнейшее Спасибо GSL Красиво и быстро Сообщение отредактировано dmitryru: Oct 2 2011, 19:45 -------------------- Не курю - Перешёл на электронку.
|
![]() |
![]() |
![]() |
![]() |
| dmitryru |
Oct 3 2011, 15:19
Создана
#53
|
|
Профи ![]() ![]() ![]() ![]() ![]() ![]() Группа: Забанены Сообщений: 2,255 Зарегистрирован: 26-May 10 Из: Москва ВАО Пользователь №: 18,424 Репутация: 82 кг |
Кто нибудь пробовал из компа делать осцилограф?
Http://oldoctober.com/ru/oscilloscope/ Думаю для сведения катушки он подойдёт -------------------- Не курю - Перешёл на электронку.
|
![]() |
![]() |
![]() |
![]() |
| s@nder |
Oct 3 2011, 16:26
Создана
#54
|
|
Пользователь ![]() ![]() Группа: Забанены Сообщений: 78 Зарегистрирован: 24-September 10 Из: Среднее Прикамье Пользователь №: 21,570 Металлоискатель: Cibola+F70 Репутация: 11 кг |
коллеги подскажите плиз бывают ли в продаже корпуса
катушек типа набор сделай сам) только пустой корпус хочу попытатся сделать ДД катуху но вот корпус наверное не осилю |
![]() |
![]() |
![]() |
![]() |
| GSL |
Oct 3 2011, 16:32
Создана
#55
|
|
Старожил ![]() ![]() ![]() ![]() ![]() Группа: Забанены Сообщений: 611 Зарегистрирован: 4-May 08 Пользователь №: 4,493 Пол: мужской Репутация: 39 кг |
QUOTE(dmitryru @ Oct 3 2011, 16:19) Кто нибудь пробовал из компа делать осцилограф? Http://oldoctober.com/ru/oscilloscope/ Думаю для сведения катушки он подойдёт Ради эксперимента пробовал - работало У кого нет осциллографа пользуются такими приставками и прогами для компа. Для начала хватит, но если есть желание и дальше заниматься этой темой то стоит задуматься о нормальном приборе (хотя бы б/у). |
![]() |
![]() |
![]() |
![]() |
| GSL |
Oct 3 2011, 16:38
Создана
#56
|
|
Старожил ![]() ![]() ![]() ![]() ![]() Группа: Забанены Сообщений: 611 Зарегистрирован: 4-May 08 Пользователь №: 4,493 Пол: мужской Репутация: 39 кг |
QUOTE(s@nder @ Oct 3 2011, 17:26) коллеги подскажите плиз бывают ли в продаже корпуса катушек типа набор сделай сам) только пустой корпус хочу попытатся сделать ДД катуху но вот корпус наверное не осилю Есть вот ТАКИЕ наборы МастерКит. Делал в нем и кольцо и DD. Для DD нужно внутренние перегородки срезать( не для всякого прибора подойдет) , а для кольца корпус отличный подходит для любого МД, только витки пересчитать и вперед. Сообщение отредактировано GSL: Oct 3 2011, 16:41 |
![]() |
![]() |
![]() |
![]() |
| s@nder |
Oct 3 2011, 18:43
Создана
#57
|
|
Пользователь ![]() ![]() Группа: Забанены Сообщений: 78 Зарегистрирован: 24-September 10 Из: Среднее Прикамье Пользователь №: 21,570 Металлоискатель: Cibola+F70 Репутация: 11 кг |
to GSL: спасибо за информацию, а я случайно как то видал
корпус под эллипс ДД хде щас не вспомню |
![]() |
![]() |
![]() |
![]() |
| GSL |
Oct 3 2011, 19:22
Создана
#58
|
|
Старожил ![]() ![]() ![]() ![]() ![]() Группа: Забанены Сообщений: 611 Зарегистрирован: 4-May 08 Пользователь №: 4,493 Пол: мужской Репутация: 39 кг |
На мд4ю.ру есть информация о корпусах для катушек в разделе "конструкции".
Но делают их на Украине и в Болгарии. |
![]() |
![]() |
![]() |
![]() |
| dmitryru |
Oct 5 2011, 16:18
Создана
#59
|
|
Профи ![]() ![]() ![]() ![]() ![]() ![]() Группа: Забанены Сообщений: 2,255 Зарегистрирован: 26-May 10 Из: Москва ВАО Пользователь №: 18,424 Репутация: 82 кг |
GSL
Тестер на керамические конденсаторы показывает 201Н - может лучше поставить пленочные 225Н, правда они покрупней ? Сообщение отредактировано dmitryru: Oct 5 2011, 22:54 -------------------- Не курю - Перешёл на электронку.
|
![]() |
![]() |
![]() |
![]() |
| GSL |
Oct 5 2011, 22:05
Создана
#60
|
|
Старожил ![]() ![]() ![]() ![]() ![]() Группа: Забанены Сообщений: 611 Зарегистрирован: 4-May 08 Пользователь №: 4,493 Пол: мужской Репутация: 39 кг |
Ошибок не нашел. Можно немного подретушировать
Конденсатор подойдет. Печать подправил Сообщение отредактировано GSL: Oct 10 2011, 10:48 Вложенные файлы |
![]() |
![]() |
![]() ![]() ![]() |
| Упрощенная Версия · Рекламодателям | Сейчас: 13th February 2026 - 09:44 | |
![]() |