

|  |  | 
Здравствуйте, Гость ( Авторизация | Регистрация )
|  |  | 
|    | 
|  |  | 
| GSL |  Mar 14 2017, 14:13 
				Создана
					#201				
			 | 
| Старожил      Группа: Забанены Сообщений: 611 Зарегистрирован: 4-May 08 Пользователь №: 4,493 Пол: мужской Репутация: 39 кг    | QUOTE(Smirnov.S @ Mar 13 2017, 23:00) на 386 +питание на 6 ноге на 150 асе резать нечего похоже меж слоями приходит на ногу если только ногу поднять. Самое простое ножку приподнять и подать напряжение, хотя печатка там 2-х сторонняя. Если есть желание поэкспериментировать, то лучше приподнять ножку и подать напряжение +8в. В принципе микросхема работает до 15в, но больше 12в подавать не советую. Итак система сильно " разгонится ". Несколько лет назад один итальянец разгонял свою АСЬКу до 12 и было много шума на форуме что получился МД "Супер глубоко ищущий ", но забывали добавлять что только по песку. В вашем случае если сделать дополнительный преобразователь, то внимательно смотрите за 386, чтобы она не грелась - иначе будет нестабильная амплитуда сигнала Тх. Сообщение отредактировано GSL: Mar 14 2017, 14:14 | 
|  |  | 
|  |  | 
| Smirnov.S |  Mar 14 2017, 15:44 
				Создана
					#202				
			 | 
| Пользователь   Группа: Посетители Сообщений: 93 Зарегистрирован: 9-December 16 Из: Тверская губерния Пользователь №: 2,356,759 Пол: мужской Номер карты: 48901890 Репутация: 27 кг    | Спасибо за ответ можно попробовать. я на фишер поставил 2 аккомулятора 18650 и китайский DC/DC MT3608 выставил питание 9 вольт нормально работает. Сообщение отредактировано Smirnov.S: Mar 14 2017, 15:48 | 
|  |  | 
|  |  | 
| GSL |  Mar 14 2017, 20:47 
				Создана
					#203				
			 | 
| Старожил      Группа: Забанены Сообщений: 611 Зарегистрирован: 4-May 08 Пользователь №: 4,493 Пол: мужской Репутация: 39 кг    | QUOTE(Smirnov.S @ Mar 14 2017, 16:44) Спасибо за ответ можно попробовать. я на фишер поставил 2 аккомулятора 18650 и китайский DC/DC MT3608 выставил питание 9 вольт нормально работает. Я на многие свои поделки ставлю эти модули. Очень удобные. Могу поделиться небольшой доработкой этих плат, возможно кому пригодится. Дело в том что плата разведена немного неправильно и в результате при нагрузке идут довольно большие помехи. Они образуются из-за длинного проводника идущего к емкости 20 мкф №1. Обычно предлагается увеличивать емкость на выходе и ставить доп. дроссель. По моему проще сделать небольшую переделку чтобы избавиться от основной причины шумов. Суть переделки простая необходимо выпаять емкость № 1 и припаять ее на площадку №2. В результате помехи уменьшаются в 10 раз. Сообщение отредактировано GSL: Mar 14 2017, 20:52 Вложенные эскизы изображений     | 
|  |  | 
|  |  | 
| GSL |  Mar 14 2017, 20:50 
				Создана
					#204				
			 | 
| Старожил      Группа: Забанены Сообщений: 611 Зарегистрирован: 4-May 08 Пользователь №: 4,493 Пол: мужской Репутация: 39 кг    | |
|  |  | 
|  |  | 
| Smirnov.S |  Mar 14 2017, 22:43 
				Создана
					#205				
			 | 
| Пользователь   Группа: Посетители Сообщений: 93 Зарегистрирован: 9-December 16 Из: Тверская губерния Пользователь №: 2,356,759 Пол: мужской Номер карты: 48901890 Репутация: 27 кг    | А если не снимать а просто добавить ёмкость или на выходе поставить электролит,а так довольно интересно. Сообщение отредактировано Smirnov.S: Mar 14 2017, 22:57 | 
|  |  | 
|  |  | 
| GSL |  Mar 15 2017, 10:03 
				Создана
					#206				
			 | 
| Старожил      Группа: Забанены Сообщений: 611 Зарегистрирован: 4-May 08 Пользователь №: 4,493 Пол: мужской Репутация: 39 кг    | QUOTE(Smirnov.S @ Mar 14 2017, 23:43) А если не снимать а просто добавить ёмкость или на выходе поставить электролит,а так довольно интересно. Я же уже писал выше, что обычно так и делают , например на "Муське" есть статейка, но если сделать как предлагаю я то эффект больше, т.к. убирается паразитная LC цепочка ( длинная тонкая дорожка на частоте 1 мГц работает как индуктивность), которая приводит к сильным помехам. Припаяв емкость вблизи диода Шотке мы убираем источник помех. Если еще поставить на выходе электролит, то будет еще лучше при большой нагрузке (плата может выдавать 1-2 А , напряжение можно регулировать до 30в ). | 
|  |  | 
|  |  | 
| Сетевой |  Mar 15 2017, 10:31 
				Создана
					#207				
			 | 
| Старожил      Группа: Забанены Сообщений: 727 Зарегистрирован: 3-April 15 Пользователь №: 2,332,054 Пол: мужской Репутация: 68 кг    | Понимаю что не в тему. Такие же подстроечники есть и на прохоре с голдом, схема передатчика идентичная ACE 250 и микросхема та же используется, там они то же фазу двигают.  Баланс грунта на этих детекторах можно подстраивать через меню. Если получится раскачать выходной каскад на АСЕ250 поднятием напряжения отпишитесь пожалуйста (можно в личку). Возможно ат про и ат голд будут нормально работать не только на песке но и на других грунтах благодаря своим настройкам.  | 
|  |  | 
|  |  | 
| Hostipotis |  Mar 20 2017, 10:25 
				Создана
					#208				
			 | 
| Пользователь   Группа: Посетители Сообщений: 70 Зарегистрирован: 29-April 14 Пользователь №: 68,346 Пол: мужской Репутация: 8 кг    | QUOTE(Сетевой @ Mar 15 2017, 10:31) Понимаю что не в тему. Такие же подстроечники есть и на прохоре с голдом, схема передатчика идентичная ACE 250 и микросхема та же используется, там они то же фазу двигают.  Баланс грунта на этих детекторах можно подстраивать через меню. Если получится раскачать выходной каскад на АСЕ250 поднятием напряжения отпишитесь пожалуйста (можно в личку). Возможно ат про и ат голд будут нормально работать не только на песке но и на других грунтах благодаря своим настройкам. Я думаю здесь могут возникнуть сложности с балансировкой по грунту. Если ничего не путаю, то кто то у 250 аси выводил самопальный БГ, и в итоге ничего путного не получилось. Короче я бы прошку дербанить не стал, и так прибор нормальный и выполняет свои функции, оправдывающие цену. | 
|  |  | 
|  |  | 
| AltChrome |  Mar 20 2017, 12:13 
				Создана
					#209				
			 | 
| Бывалый    Группа: Посетители Сообщений: 174 Зарегистрирован: 25-January 16 Из: Где то рядом Пользователь №: 2,344,864 Пол: мужской Репутация: 11 кг    | Вот чего нашел, правда на английском. Еще не вчитывался.  http://www.treasurenet.com/forums/metal-de...alance-mod.html | 
|  |  | 
|  |  | 
| Родник |  Apr 17 2017, 23:45 
				Создана
					#210				
			 | 
| Пользователь   Группа: Забанены Сообщений: 10 Зарегистрирован: 8-January 08 Пользователь №: 3,266 Репутация: нет    | Товарищи ! Помогите. Аська 250 = постоянно пищит, даже направив прибор в небо. Что делать ? Умный паяльщик есть. Предварительный разбор прибора - видимых недостатков не обнаружено. А схем и куда смотреть - нету. Спасибо. | 
|  |  | 
|  |  | 
| AltChrome |  Apr 18 2017, 07:32 
				Создана
					#211				
			 | 
| Бывалый    Группа: Посетители Сообщений: 174 Зарегистрирован: 25-January 16 Из: Где то рядом Пользователь №: 2,344,864 Пол: мужской Репутация: 11 кг    | Попробовать заведомо рабочий датчик  | 
|  |  | 
|  |  | 
| GSL |  Apr 18 2017, 11:47 
				Создана
					#212				
			 | 
| Старожил      Группа: Забанены Сообщений: 611 Зарегистрирован: 4-May 08 Пользователь №: 4,493 Пол: мужской Репутация: 39 кг    | QUOTE(Родник @ Apr 18 2017, 00:45) Товарищи ! Помогите. А схем и куда смотреть - нету. Спасибо. Схема не проблема. 1. В первую очередь заменить батареи и проверить. 2. Как уже сказали катушка 3. Если лазили внутрь, или проблема с катушкой то может быть сбит баланс грунта - на плате это R48. Тоже бывает такой эфект (в прошлом году наблюдал когда внутри АСЬКи ковырялся). 4. Если не помогла то проверить питание после преобразователей +8в и +4в Удачи. Вложенные эскизы изображений     | 
|  |  | 
|  |  | 
| Родник |  Apr 18 2017, 16:43 
				Создана
					#213				
			 | 
| Пользователь   Группа: Забанены Сообщений: 10 Зарегистрирован: 8-January 08 Пользователь №: 3,266 Репутация: нет    | Ок. Посмотрим. Потыкаем.  А в катушке - не уверены. И как её прозвонить - больной вопрос ? | 
|  |  | 
|  |  | 
| Smirnov.S |  Apr 20 2017, 09:24 
				Создана
					#214				
			 | 
| Пользователь   Группа: Посетители Сообщений: 93 Зарегистрирован: 9-December 16 Из: Тверская губерния Пользователь №: 2,356,759 Пол: мужской Номер карты: 48901890 Репутация: 27 кг    | 1-4; 2-3 прозвонить  | 
|  |  | 
|  |  | 
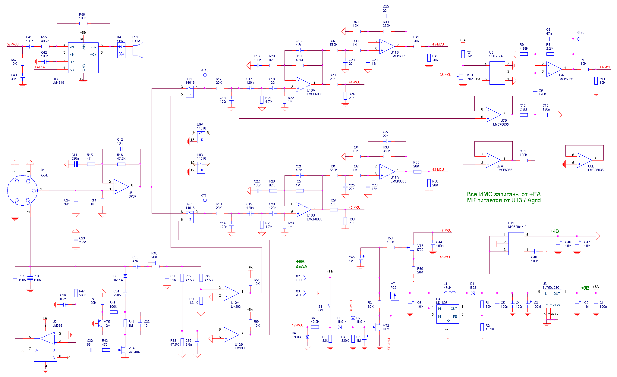
| AltChrome |  Oct 29 2017, 22:31 
				Создана
					#215				
			 | 
| Бывалый    Группа: Посетители Сообщений: 174 Зарегистрирован: 25-January 16 Из: Где то рядом Пользователь №: 2,344,864 Пол: мужской Репутация: 11 кг    | Всем доброго времени суток. Попала в руки плата 250й, оба подстроечника накручены. Если с R48 все понятно, то с тем что стоит у U12A на 7 и 6 выводах пока непонятно ничего. Есть какая нибудь информация?  | 
|  |  | 
|  |  | 
| TRAVESIL |  Jul 30 2018, 18:14 
				Создана
					#216				
			 | 
| Пользователь   Группа: Забанены Сообщений: 38 Зарегистрирован: 27-May 18 Пользователь №: 2,374,757 Пол: мужской Репутация: 6 кг    | Увеличение чуйки приемника Rx. Лучше применять датчик DD от асе 350-400.   Проверка резисторов блока. Асе 250-300-350-400 и настройка под определенный датчик . У каждого датчика nel или 6х9 или 8.5х11 или от самодельных будет разная реакция. Так как у всех датчиков разная частота -+50 150 Гц, размеры итд. Поэтому фаза смещается может давать от феррита отклик 1 квадрат или последний 12 квадрат и с разным расстоянием от датчика. Проверка номер 1 отстройка от грунта фаззой. Делаем проверку ферритом его размер 3 см. Машем ферритом перед датчиком смотрим какой квадрат мигает постоянно. Если 1 квадрат верхний резистор в плате настроен неправильно. Если 12 квадрат и при этом находите горячие камни тоже неточно. Правильная настройка от феррита 12 сектор и молчит на горячий камень. Или 12 сектор от феррита и молчит на грунт который набран в кулек 1кг. Разбираем блок. Замеряем верхний нижний резистор они по 20 кОм записуем точно все на листик. Если 1 сектор звенит верхний вращаем по часовой по 1мм до отклика в 12 секторе. Если в 12 секторе звенят камни или грунт крутим верхний против часовой по 1мм. При сборке, разборке не обязательно закручивать ключами можно руками и отверткой. Проверка номер 2 уменьшение влияния тяжелого грунта, камней ,травы. Ферритом машем перед датчиком чуйка максимальная. Если звучит на расстоянии низким или цветным тоном 6-15 см значит будут помехи от грунта удары о камни траву и сильнее реакция на чернину неправильно настроен нижний резистор в плате. Если есть отклик 0 - 4 см или тишина это нормальная настройка. Разбираем блок. Если расстояние от датчика до феррита 6-15 см и есть отклик .Нижний резистор крутим против часовой по 2мм до тишины. Регулировка опробована на 2 блоках асе 250-300 испытана в реальных условиях. Можете просто проверить не разбирая блока. Разбирайте на свой страх и риск. | 
|  |  | 
|  |  | 
| GSL |  Aug 9 2018, 14:07 
				Создана
					#217				
			 | 
| Старожил      Группа: Забанены Сообщений: 611 Зарегистрирован: 4-May 08 Пользователь №: 4,493 Пол: мужской Репутация: 39 кг    | Подтверждаю инструкция по настройке рабочая, вчера на даче проверял. Добавлю свои 5 копеек: Резистор №1 стоит настраивать первым - с его помощью выставляем правильную реакцию МД на металл (шкала VDI) . Для этого необходимо взять 1- феррит, 2 - железо (небольшая отвертка) и медь ( имперская). Проверяем реакцию на металл если медь в предпоследнем секторе а железо в первом, то можно ничего не трогать. Переходим к настройке резистора №2: Проверяем реакцию на феррит - если реакция есть, то плавно ( по 1 мм) поворачиваем резистор против часовой стрелки до момента отсутствия реакции на феррит . После каждого шага поворота резистора немного ждем (2 мин) и проверяем реакцию на феррит. Для более точной настройки можно попробовать как делал я. Феррит нужно не просто подносить а вносить внутрь катушки - в этом случае реакция на феррит есть. Регулирую резистор №2 нужно добиться чтобы при вносе феррита сквозь катушку и обратно реакция на феррит была в 1-м секторе. Изначально обычно показания шкалы как правило прыгает с 1-го до 5-го сектора. После настройки резистора №2 необходимо проверить настройку 1-го резистора, при необходимости подстроить реакцию на металлы и феррит. На этом настройка закончена. После такой настройки проверял реакцию на мокрую траву и удары по катушке - отличный результат  . До настройки катушка  реагировал на малейшие удары по ней. Сообщение отредактировано GSL: Aug 9 2018, 14:11 Вложенные эскизы изображений     | 
|  |  | 
|  |  | 
| Yura_Sk |  Feb 13 2019, 01:27 
				Создана
					#218				
			 | 
| Постоянный     Группа: Забанены Сообщений: 481 Зарегистрирован: 17-January 19 Из: Керчь Пользователь №: 2,379,114 Металлоискатель: Garrett ACE 250 Пол: мужской Номер карты: 3725 Репутация: 30 кг    | |
|  |  | 
|  |  | 
| Гил |  Feb 13 2019, 13:15 
				Создана
					#219				
			 | 
| Профи       Группа: VIP Сообщений: 1,629 Зарегистрирован: 25-April 11 Пользователь №: 29,265 Металлоискатель: E-TRAC Пол: мужской Репутация: 1319 кг    | ... Сообщение отредактировано Гил: Feb 13 2019, 13:18 | 
|  |  | 
|  |  | 
| Denturion |  Mar 17 2019, 15:00 
				Создана
					#220				
			 | 
| Новичок  Группа: Забанены Сообщений: 3 Зарегистрирован: 12-March 19 Пользователь №: 2,380,352 Пол: мужской Номер карты: 42............62 Репутация: нет    | Ребят извините что не совсем по теме не подскажите где можно спроить у кого преобрести рабочую плату на АСЕ евро, походу у меня процесор умер. Нужна рабочая плата.    | 
|  |  | 
|    | 
| Упрощенная Версия · Рекламодателям | Сейчас: 31st October 2025 - 18:44 | |
|  |