
![]() |
![]() |
Здравствуйте, Гость ( Авторизация | Регистрация )
![]() |
![]() |
![]() ![]() ![]() |
![]() |
![]() |
| GSL |
Nov 10 2011, 13:25
Создана
#61
|
|
Старожил ![]() ![]() ![]() ![]() ![]() Группа: Забанены Сообщений: 611 Зарегистрирован: 4-May 08 Пользователь №: 4,493 Пол: мужской Репутация: 39 кг |
QUOTE(Fuma @ Nov 10 2011, 12:14) В некоторых детекторах четыре жилы в одном экране это есть стандартный кабель, например в серии Тесоро микромакс. Я использовал такой кабель(4 жилы в одном экране) и для других детекторов, точные замеры не производил, но на глаз разницы не заметил. Спорить с вами не буду я не Циклон А Тэзоро это не правильный пример, т.к. в этих аппаратах виртуальная земля и земля передающей части объединены. Мало того еще и в самой катушке и используют общую землю в одной точке (в катушке) В аппаратах с другой схематикой виртуальная земля и масса изолированы друг от друга и наводки очень возможны. Чтобы этого не было делают различные ухищрения например в Вайтсах ставят емкость между виртуальной землей и "массой" рядом с катушечным разъемом. Поэтому если есть возможность, то лучше экранировать передающую часть от приемной. Но вы правильно пишите во многих аппаратах возможно использование просто 4-х жил в общем экране. |
![]() |
![]() |
![]() |
![]() |
| Markus |
Nov 10 2011, 15:40
Создана
#62
|
|
Профи ![]() ![]() ![]() ![]() ![]() ![]() Группа: Забанены Сообщений: 2,917 Зарегистрирован: 16-October 08 Из: 61 RUS Пользователь №: 6,119 Репутация: 156 кг |
QUOTE(fazer @ Nov 10 2011, 08:55) Они на катушки, не чего не продают. Мне так ответил их представитель. Год назад на мой запрос отвечали - да. Сделали мне катушку сразу с удлинённым кабелем и на расходники цену указали - сколько метр кабеля, сколько штекер и т.д. -------------------- Да, с улицы имени Юрия Буданова
|
![]() |
![]() |
![]() |
![]() |
| Fuma |
Nov 10 2011, 17:10
Создана
#63
|
|
Профи ![]() ![]() ![]() ![]() ![]() ![]() Группа: Продавцы Сообщений: 2,229 Зарегистрирован: 1-September 09 Пользователь №: 11,796 ![]() Пол: мужской Репутация: 1414 кг |
QUOTE(GSL @ Nov 10 2011, 14:25) Я и написал что ВОЗМОЖНЫ наводки. А Тэзоро это неправильный пример, Производители применяют разные кабели, Тесоро это один из многих детекторов, которые так же используют кабель на катушку. Производители стараются защитить приемный тракт от ненужных сигналов, что дает повышение чувствительности к нужным. Но в датчиках обычно делается общий экран, и обмотки ТХ и Rx находятся в этом датчике рядом друг с другом, то есть говорить о наводке с Тх на Rx, и защите от этих наводок не имеет смысла. Сообщение отредактировано Fuma: Nov 10 2011, 17:11 |
![]() |
![]() |
![]() |
![]() |
| GSL |
Nov 11 2011, 09:00
Создана
#64
|
|
Старожил ![]() ![]() ![]() ![]() ![]() Группа: Забанены Сообщений: 611 Зарегистрирован: 4-May 08 Пользователь №: 4,493 Пол: мужской Репутация: 39 кг |
QUOTE(Fuma @ Nov 10 2011, 18:10) Производители применяют разные кабели, Тесоро это один из многих детекторов, которые так же используют кабель на катушку. Производители стараются защитить приемный тракт от ненужных сигналов, что дает повышение чувствительности к нужным. Но в датчиках обычно делается общий экран, и обмотки ТХ и Rx находятся в этом датчике рядом друг с другом, то есть говорить о наводке с Тх на Rx, и защите от этих наводок не имеет смысла. Разговор шел о кабеле . |
![]() |
![]() |
![]() |
![]() |
| v.b. |
Nov 21 2011, 19:32
Создана
#65
|
|
Новичок ![]() Группа: Забанены Сообщений: 5 Зарегистрирован: 4-November 11 Пользователь №: 35,610 Репутация: нет |
Подскажите,куда подключить экран RX ,куда общий экран и экраны катушек на Асе 350,то есть как лучше???Заранее благодарю!!!
|
![]() |
![]() |
![]() |
![]() |
| GSL |
Nov 21 2011, 19:40
Создана
#66
|
|
Старожил ![]() ![]() ![]() ![]() ![]() Группа: Забанены Сообщений: 611 Зарегистрирован: 4-May 08 Пользователь №: 4,493 Пол: мужской Репутация: 39 кг |
QUOTE(v.b. @ Nov 21 2011, 20:32) Подскажите,куда подключить экран RX ,куда общий экран и экраны катушек на Асе 350,то есть как лучше???Заранее благодарю!!! На Асе 250 все экраны идут на 5 ножку. 350 скорее всего тоже самое. |
![]() |
![]() |
![]() |
![]() |
| dmitryru |
Nov 21 2011, 21:41
Создана
#67
|
|
Профи ![]() ![]() ![]() ![]() ![]() ![]() Группа: Забанены Сообщений: 2,255 Зарегистрирован: 26-May 10 Из: Москва ВАО Пользователь №: 18,424 Репутация: 82 кг |
QUOTE(dmitryru @ Nov 7 2011, 00:30) GSL Это получаться что можно предварительно свести баланс без подключения к прибору -используя автогенератор? QUOTE(GSL @ Nov 7 2011, 10:00) И не только предварительно. Обычно так и делают. Что то у меня ничего не получилось с автогенератором GSL Может для сведения - другой генератор нужен ? Или я не правильно его подключаю ? Сообщение отредактировано dmitryru: Nov 21 2011, 22:12 -------------------- Не курю - Перешёл на электронку.
|
![]() |
![]() |
![]() |
![]() |
| GSL |
Nov 22 2011, 10:06
Создана
#68
|
|
Старожил ![]() ![]() ![]() ![]() ![]() Группа: Забанены Сообщений: 611 Зарегистрирован: 4-May 08 Пользователь №: 4,493 Пол: мужской Репутация: 39 кг |
QUOTE(dmitryru @ Nov 21 2011, 22:41) Что то у меня ничего не получилось с автогенератором GSL Может для сведения - другой генератор нужен ? Или я не правильно его подключаю ? Для "сведения" катушки не важно каким автогенератором пользоваться. Если контурная емкость известна, то подключаем ее паралельно Тх и затем к генератору. Если емкость не известна, то подключив Тх к фирменному подбором витков добиваемся "рабочей"частоты прибора. Затем подключаем получившуюся катушку к автогенератору и подключая различные емкости добиваемся получения такой же "рабочей" частоты. Для АСИ емкость равна 220Н. для других приборов она может нужно смотреть. Получив нужную частоту в передающей катушке подключаемся к приемной Rx. Параллельно приемной необходимо поставить емкость и резистор порядка 1 кОм. Смотрим напряжение осциллографом на резисторе. И если катушка "кольцо" изменяя колл. витков на компенсационной катушке Сх, а для DD просто сдвигая катушки Rx и Тх, добиваемся минимального сигнала на приемной катушке. Это и называется " сведение" катушек. |
![]() |
![]() |
![]() |
![]() |
| dmitryru |
Nov 22 2011, 10:21
Создана
#69
|
|
Профи ![]() ![]() ![]() ![]() ![]() ![]() Группа: Забанены Сообщений: 2,255 Зарегистрирован: 26-May 10 Из: Москва ВАО Пользователь №: 18,424 Репутация: 82 кг |
QUOTE(GSL @ Nov 22 2011, 11:06) Для "сведения" катушки не важно каким автогенератором пользоваться. Если контурная емкость известна, то подключаем ее паралельно Тх и затем к генератору. Если емкость не известна, то подключив Тх к фирменному подбором витков добиваемся "рабочей"частоты прибора. Затем подключаем получившуюся катушку к автогенератору и подключая различные емкости добиваемся получения такой же "рабочей" частоты. Для АСИ емкость равна 220Н. для других приборов она может нужно смотреть. Получив нужную частоту в передающей катушке подключаемся к приемной Rx. Параллельно приемной необходимо поставить емкость и резистор порядка 1 кОм. Смотрим напряжение осциллографом на резисторе. И если катушка "кольцо" изменяя колл. витков на компенсационной катушке Сх, а для DD просто сдвигая катушки Rx и Тх, добиваемся минимального сигнала на приемной катушке. Это и называется " сведение" катушек. А резистор можно 330 Ом или 660 Ом? И схема подключения вот так? ![]() 5DD Rx 35,8 Ом Tx 1,9 Ом Rx 21,21Н - 13,01 kHz - 7055,77952331205 мкГн - 7,05577952331205 мГн (mH) Tx 211,5Н - 12,86 kHz - 724,182380928681 мкГн - 0,724182380928681 мГн (mH) Сообщение отредактировано dmitryru: Nov 22 2011, 14:20 -------------------- Не курю - Перешёл на электронку.
|
![]() |
![]() |
![]() |
![]() |
| GSL |
Nov 22 2011, 12:25
Создана
#70
|
|
Старожил ![]() ![]() ![]() ![]() ![]() Группа: Забанены Сообщений: 611 Зарегистрирован: 4-May 08 Пользователь №: 4,493 Пол: мужской Репутация: 39 кг |
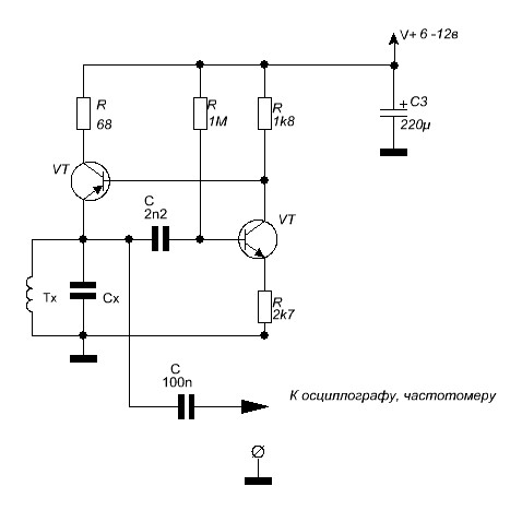
Для настройки используют верхнюю схему. Резистор 1кОм можно больше например 10кОм, меньше не нужно (это эквивалент нагрузки). Аппараты типа Тэзоро можно без резистора настраивать - только емкость параллельно приемной катушке, для АСИ резистор обязателен!
На схеме немного не корректно нарисована катушка: Тх и Rx должны быть намотаны в одном направлении (в фазе), а Сх подключается в противофазе с Тх. Сообщение отредактировано GSL: Nov 22 2011, 12:44 Вложенные эскизы изображений |
![]() |
![]() |
![]() |
![]() |
| dmitryru |
Nov 22 2011, 14:21
Создана
#71
|
|
Профи ![]() ![]() ![]() ![]() ![]() ![]() Группа: Забанены Сообщений: 2,255 Зарегистрирован: 26-May 10 Из: Москва ВАО Пользователь №: 18,424 Репутация: 82 кг |
QUOTE(GSL @ Nov 22 2011, 13:25) На схеме немного не корректно нарисована катушка: Тх и Rx должны быть намотаны в одном направлении (в фазе), а Сх подключается в противофазе с Тх. Поправил, теперь правильно? Сообщение отредактировано dmitryru: Nov 22 2011, 14:22 -------------------- Не курю - Перешёл на электронку.
|
![]() |
![]() |
![]() |
![]() |
| GSL |
Nov 22 2011, 16:30
Создана
#72
|
|
Старожил ![]() ![]() ![]() ![]() ![]() Группа: Забанены Сообщений: 611 Зарегистрирован: 4-May 08 Пользователь №: 4,493 Пол: мужской Репутация: 39 кг |
QUOTE(dmitryru @ Nov 22 2011, 15:21) Поправил, теперь правильно? Да. |
![]() |
![]() |
![]() |
![]() |
| dmitryru |
Nov 22 2011, 18:27
Создана
#73
|
|
Профи ![]() ![]() ![]() ![]() ![]() ![]() Группа: Забанены Сообщений: 2,255 Зарегистрирован: 26-May 10 Из: Москва ВАО Пользователь №: 18,424 Репутация: 82 кг |
GSL
А как правильно подключать для сведения? в первом варианте на крупный металлический предмет - амплитуда просто увеличивается ![]() ![]() а если концы Тх поменять местами - то амплитуда сначала смещается относительно Rx, а потом увеличивается ![]() ![]() ![]() Сообщение отредактировано dmitryru: Nov 22 2011, 18:38 -------------------- Не курю - Перешёл на электронку.
|
![]() |
![]() |
![]() |
![]() |
| GSL |
Nov 23 2011, 12:09
Создана
#74
|
|
Старожил ![]() ![]() ![]() ![]() ![]() Группа: Забанены Сообщений: 611 Зарегистрирован: 4-May 08 Пользователь №: 4,493 Пол: мужской Репутация: 39 кг |
QUOTE(dmitryru @ Nov 22 2011, 19:27) GSL А как правильно подключать для сведения? в первом варианте на крупный металлический предмет - амплитуда просто увеличивается а если концы Тх поменять местами - то амплитуда сначала смещается относительно Rx, а потом увеличивается Самый простой способ проверки на правильность подключения - подключается к МД . Если сигнал от металла двойной, то концы катушки Тх меняют местами. По прибору, насколько я помню ( в выходные только смогу проверить), вначале сдвиг по фазе а потом растет амплитуда. |
![]() |
![]() |
![]() |
![]() |
| dmitryru |
Nov 23 2011, 12:45
Создана
#75
|
|
Профи ![]() ![]() ![]() ![]() ![]() ![]() Группа: Забанены Сообщений: 2,255 Зарегистрирован: 26-May 10 Из: Москва ВАО Пользователь №: 18,424 Репутация: 82 кг |
QUOTE(GSL @ Nov 23 2011, 13:09) Самый простой способ проверки на правильность подключения - подключается к МД . Если сигнал от металла двойной, то концы катушки Тх меняют местами. По прибору, насколько я помню ( в выходные только смогу проверить), вначале сдвиг по фазе а потом растет амплитуда. А землю осциллографа подсоединяем только к Rx обмотке? И у автогенератора на выходе к катушке питание очень маленькое - можно его как нибудь увеличить? Сообщение отредактировано dmitryru: Nov 23 2011, 12:53 -------------------- Не курю - Перешёл на электронку.
|
![]() |
![]() |
![]() |
![]() |
| GSL |
Nov 23 2011, 13:47
Создана
#76
|
|
Старожил ![]() ![]() ![]() ![]() ![]() Группа: Забанены Сообщений: 611 Зарегистрирован: 4-May 08 Пользователь №: 4,493 Пол: мужской Репутация: 39 кг |
QUOTE(dmitryru @ Nov 23 2011, 13:45) 1. А землю осциллографа подсоединяем только к Rx обмотке? 2. И у автогенератора на выходе к катушке питание очень маленькое - можно его как нибудь увеличить? 1. Да 2. Если объединяли землю, то могло все что угодно. А вообще для катушек с малым кол. витков типа АСИ лучше исползовать автогенератор по схеме Вайтса. Та схема что у вас хорошо работает с катушками у которых большое кол. витков Тх (больше 100в , Тэзоро например). Если витков мало и провод толстый, то начинаются искажения и амплитуда падает, а схема Вайтса " Классик" раскачивает такую катушку на полную и без искажений. Вложенные эскизы изображений |
![]() |
![]() |
![]() |
![]() |
| dmitryru |
Nov 23 2011, 16:39
Создана
#77
|
|
Профи ![]() ![]() ![]() ![]() ![]() ![]() Группа: Забанены Сообщений: 2,255 Зарегистрирован: 26-May 10 Из: Москва ВАО Пользователь №: 18,424 Репутация: 82 кг |
QUOTE(GSL @ Nov 23 2011, 14:47) А вообще для катушек с малым кол. витков типа АСИ лучше исползовать автогенератор по схеме Вайтса. Та схема что у вас хорошо работает с катушками у которых большое кол. витков Тх (больше 100в , Тэзоро например). Если витков мало и провод толстый, то начинаются искажения и амплитуда падает, а схема Вайтса " Классик" раскачивает такую катушку на полную и без искажений. Значит для снятия параметров пусть будет тот автогенератор А для сведения соберу от Вайтса " Классик" GSL Какие транзисторы лучше поставить? -------------------- Не курю - Перешёл на электронку.
|
![]() |
![]() |
![]() |
![]() |
| GSL |
Nov 23 2011, 19:10
Создана
#78
|
|
Старожил ![]() ![]() ![]() ![]() ![]() Группа: Забанены Сообщений: 611 Зарегистрирован: 4-May 08 Пользователь №: 4,493 Пол: мужской Репутация: 39 кг |
QUOTE(dmitryru @ Nov 23 2011, 17:39) 1. Значит для снятия параметров пусть будет тот автогенератор А для сведения соберу от Вайтса " Классик" 2. GSL Какие транзисторы лучше поставить? 1. Тоже пользуюсь этим генератором для снятия параметров Дело в том что у него маленькое напряжение на катушке и можно без опасения подключать непосредственно к фирменному МД и не включая питания МД для определения частоты генерации контура или например для определения номинала контурной емкости стоящего в приборе. Но не всегда можно пользоваться таким методом - вначале подумайте а потом на свой страх и риск 2. В этом генераторе работают любые транзисторы комплементарная пара p-n-p и n-p-n. Например КТ3102 и КТ3107. Из импортных например 2N2222 и 2N2906, BC327 и BC237 и т.п. Резисторы подбирать не нужно , если нет таких как на схеме номиналов возможны небольшие отклонения +/- 20% все равно генератор запускается и выдает очень хороший синус . |
![]() |
![]() |
![]() |
![]() |
| dmitryru |
Nov 24 2011, 17:07
Создана
#79
|
|
Профи ![]() ![]() ![]() ![]() ![]() ![]() Группа: Забанены Сообщений: 2,255 Зарегистрирован: 26-May 10 Из: Москва ВАО Пользователь №: 18,424 Репутация: 82 кг |
QUOTE(GSL @ Nov 23 2011, 20:10) 1. Тоже пользуюсь этим генератором для снятия параметров Дело в том что у него маленькое напряжение на катушке и можно без опасения подключать непосредственно к фирменному МД и не включая питания МД для определения частоты генерации контура или например для определения номинала контурной емкости стоящего в приборе. Но не всегда можно пользоваться таким методом - вначале подумайте а потом на свой страх и риск GSL А разве МД не подстраивает сам ёмкость? Мой Т2 похоже сам автоматам подстраивает до 12,98 кГц. И я не вижу смысла замера емкости Ради любопытства померил - результаты здесь: http://www.reviewdetector.ru/index.php?sho...dpost&p=2864939 Сообщение отредактировано dmitryru: Nov 24 2011, 20:07 -------------------- Не курю - Перешёл на электронку.
|
![]() |
![]() |
![]() |
![]() |
| GSL |
Nov 24 2011, 20:12
Создана
#80
|
|
Старожил ![]() ![]() ![]() ![]() ![]() Группа: Забанены Сообщений: 611 Зарегистрирован: 4-May 08 Пользователь №: 4,493 Пол: мужской Репутация: 39 кг |
QUOTE(dmitryru @ Nov 24 2011, 18:07) GSL А разве МД не подстраивает сам ёмкость? Мой Т2 похоже сам автоматам подстраивает до 12,98 кГц. И я не вижу смысла замера емкости Я же написал если емкость неизвестна, а планируется сделать самодельную катушку. Индуктивность катушки достаточно просто узнать, а емкость как правило стоит внутри прибора и не вскрывая корпус ее достаточно сложно определить. Если использовать внешний автогенератор, то без емкости не обойтись. |
![]() |
![]() |
![]() ![]() ![]() |
| Упрощенная Версия · Рекламодателям | Сейчас: 23rd November 2025 - 10:01 | |
![]() |