
![]() |
![]() |
Здравствуйте, Гость ( Авторизация | Регистрация )
![]() |
![]() |
![]() ![]() ![]() |
![]() |
![]() |
| San_sanych |
Mar 7 2011, 12:50
Создана
#21
|
|
Старожил ![]() ![]() ![]() ![]() ![]() Группа: Забанены Сообщений: 608 Зарегистрирован: 28-March 10 Из: Ленинградская обл. Пользователь №: 16,633 Репутация: 54 кг |
QUOTE(MS @ Mar 7 2011, 12:46) Основная проблема не в затухании сигнала, а в том, что с повышением мощности ТХ увеличивается отклик грунта. Согласен, сигнал от грунта будет оказывать значительное влияние, поэтому я и написал в лучшем случае... -------------------- Ничто не вечно под луной..
|
![]() |
![]() |
![]() |
![]() |
| K-Богдан |
Mar 7 2011, 12:56
Создана
#22
|
|
Постоянный ![]() ![]() ![]() ![]() Группа: Посетители Сообщений: 286 Зарегистрирован: 12-May 10 Из: Юга России Пользователь №: 17,996 Металлоискатель: 74. 600. Пол: мужской Репутация: 46 кг |
QUOTE(List @ Mar 7 2011, 11:49) Остается решить вопрос -всегда ли можно ходить в дискримах с накрученным на максимум трешем. Или его иногда приходится убавлять ? Вначале ходил с полность накрученным трешем(Тесоро конкистадор).Но потом обратил внимание на то,что на пределе глубины обнаружения цветняка,сигнал идет с хрипотцой,типа как на большую железяку.Когда уменьшал трэш,сигнал становился слабее,но я уже мог разобраться,что у меня под катушкой(в большинстве случаев).Просто попробуйте потестить на воздухе монету при разных положениях трэшхолда и, наверняка, Вы сами для себя сделаете вывод при каких положениях регулятора Вы будете ходить.И,выскажу, свое мнение по поводу постоянного резистора в фиксированном грунтбалансе. На заводе, похоже, ставят усредненные значение грунтобаланса.Мне заводской баланс не понравился,решил сам подрегулировать,благо дело на регулировке стоит подстроечник 100 ком.Сначала регулировал на кусочке феррита,потом чуть-чуть подстроил на реальной почве и теперь меня все устраивает.Так что критической разницы в 1,5 ком нет,тем более что эти 1,5 ком входят в допуск +-10%. А вообще за Вашу работу - респект Вам и уважение! |
![]() |
![]() |
![]() |
![]() |
| List |
Mar 7 2011, 13:15
Создана
#23
|
|
Старожил ![]() ![]() ![]() ![]() ![]() Группа: Забанены Сообщений: 607 Зарегистрирован: 13-October 10 Пользователь №: 22,135 Металлоискатель: XP Deus, Cibola Репутация: 71 кг |
QUOTE(MS @ Mar 7 2011, 12:46) ...С переключателем всё очевидно: в одном положении в цепи находится подстроечник с фиксированным БГ, а в другом - цепь с переменником. Пеоскольку переключатель перекидной, то в работе будет только один резистор... Это очевидно только если переключатель действительно "перекидной", т.е. тумблер с 1 группой контактов числом 3, на 2 положения. А если контактов не 3 а всего 2. Т.е. замкнуто-разомкнуто? Именно такие замыкатели содержатся в переменных резисторах для включения питания. Речь идет о таком варианте. |
![]() |
![]() |
![]() |
![]() |
| List |
Mar 7 2011, 13:17
Создана
#24
|
|
Старожил ![]() ![]() ![]() ![]() ![]() Группа: Забанены Сообщений: 607 Зарегистрирован: 13-October 10 Пользователь №: 22,135 Металлоискатель: XP Deus, Cibola Репутация: 71 кг |
QUOTE(K-Богдан @ Mar 7 2011, 12:56) ...Мне заводской баланс не понравился,решил сам подрегулировать,благо дело на регулировке стоит подстроечник 100 ком... А не припомните какое сопротивление получилось у Вас после подстройки? У меня например с завода было 17,5, у других читал 16. Любопытно статистически... |
![]() |
![]() |
![]() |
![]() |
| MS |
Mar 7 2011, 14:03
Создана
#25
|
|
Профи ![]() ![]() ![]() ![]() ![]() ![]() Группа: Посетители Сообщений: 1,534 Зарегистрирован: 29-August 09 Пользователь №: 11,743 Пол: мужской Репутация: 104 кг |
QUOTE(List @ Mar 7 2011, 13:15) Это очевидно только если переключатель действительно "перекидной", т.е. тумблер с 1 группой контактов числом 3, на 2 положения. А если контактов не 3 а всего 2. Т.е. замкнуто-разомкнуто? Именно такие замыкатели содержатся в переменных резисторах для включения питания. Речь идет о таком варианте. С замыкающим контактом приходят на ум только два решения: 1) контактом шунтировать резистор фикс. БГ (при этом переменник находится уже в цепи); 2) контактом подключать переменник параллельно резистору фикс. БГ. А вообще, я чего-то не пойму - к чему "качели" с фиксированным/регулируемым БГ? |
![]() |
![]() |
![]() |
![]() |
| List |
Mar 7 2011, 17:49
Создана
#26
|
|
Старожил ![]() ![]() ![]() ![]() ![]() Группа: Забанены Сообщений: 607 Зарегистрирован: 13-October 10 Пользователь №: 22,135 Металлоискатель: XP Deus, Cibola Репутация: 71 кг |
QUOTE(MS @ Mar 7 2011, 14:03) С замыкающим контактом приходят на ум только два решения: 1) контактом шунтировать резистор фикс. БГ (при этом переменник находится уже в цепи);... Нужно наоборот, оставить в цепи только постоянник предуствановки ГБ, отключая переменник. Так включится предустановленный ГБ. Если контактами шунтировать переменник самое себя - то он при этом окажется выкручен в 0 ( ну, в любое крайнее положение в смысле), и шунтировать его смысла нет, и так сопротивление уже нулевое. А если просто включить их последоваетельно, тогда постоянник отсечет для регулировки диапазон от 0 до своего сопротивления. QUOTE(MS @ Mar 7 2011, 14:03) .. 2) контактом подключать переменник параллельно резистору фикс. БГ... Тогда регулировка ручная будет неосуществима, т.к. общее сопротивление параллельно соединенных резисторов всегда будет меньше наименьшего из них. QUOTE(MS @ Mar 7 2011, 14:03) ...А вообще, я чего-то не пойму - к чему "качели" с фиксированным/регулируемым БГ?... Это выше обсуждалось, так удобнее, когда проблемы с отсройкой на сложных грунтах. У сиболы таких проблем нет, ибо есть предустановка. |
![]() |
![]() |
![]() |
![]() |
| MS |
Mar 7 2011, 20:12
Создана
#27
|
|
Профи ![]() ![]() ![]() ![]() ![]() ![]() Группа: Посетители Сообщений: 1,534 Зарегистрирован: 29-August 09 Пользователь №: 11,743 Пол: мужской Репутация: 104 кг |
QUOTE(List @ Mar 7 2011, 17:49) Это выше обсуждалось, так удобнее, когда проблемы с отсройкой на сложных грунтах. У сиболы таких проблем нет, ибо есть предустановка. Дык всё равно, когда фикс. БГ заменяется на регулируемый, одно из положений включает сопротивление фиксированного. Сделайте метку не шкале БГ соответствующую фиксированному. |
![]() |
![]() |
![]() |
![]() |
| List |
Mar 7 2011, 20:18
Создана
#28
|
|
Старожил ![]() ![]() ![]() ![]() ![]() Группа: Забанены Сообщений: 607 Зарегистрирован: 13-October 10 Пользователь №: 22,135 Металлоискатель: XP Deus, Cibola Репутация: 71 кг |
QUOTE(MS @ Mar 7 2011, 20:12) Дык всё равно, когда фикс. БГ заменяется на регулируемый, одно из положений включает сопротивление фиксированного. Сделайте метку не шкале БГ соответствующую фиксированному. Тоже дело. Хорошая мысль... |
![]() |
![]() |
![]() |
![]() |
| GSL |
Mar 7 2011, 22:33
Создана
#29
|
|
Старожил ![]() ![]() ![]() ![]() ![]() Группа: Забанены Сообщений: 611 Зарегистрирован: 4-May 08 Пользователь №: 4,493 Пол: мужской Репутация: 39 кг |
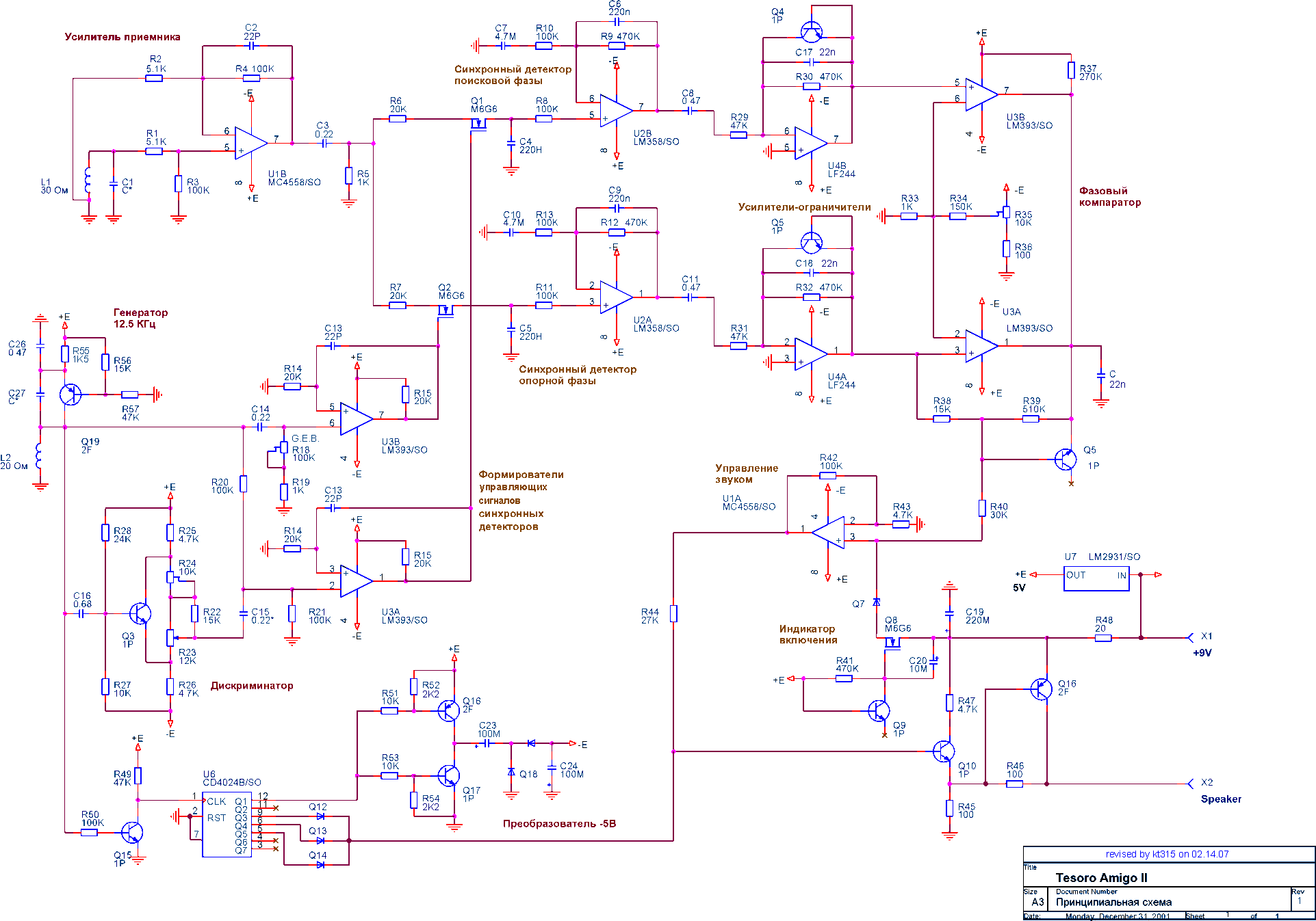
QUOTE(MS @ Mar 7 2011, 12:46) Вот, kava61, схема есть. Какие будут предложения по повышению потенции, тьфу, мощности? Основная проблема не в затухании сигнала, а в том, что с повышением мощности ТХ увеличивается отклик грунта. Эта схема возможно поточнее. Эксперементировал с этим генератором. В эмитере уменьшая резистор R55 можно добавить мощность генератора. о сильно увеличивать нельзя появятся искажения синуса. Кстате потребление от батареи увеличится незначительно (на несколько милиампер) и на батарейке практически не отразится, а ток в катушке можно раскачать чуть ли не вдвое, соответственно мощность излучения. Увеличивать ток катушки сильно тоже нельзя - появится проблема влияния земли. Сообщение отредактировано GSL: Mar 7 2011, 22:33 Вложенные эскизы изображений |
![]() |
![]() |
![]() |
![]() |
| Engineer |
Mar 8 2011, 00:20
Создана
#30
|
|
Старожил ![]() ![]() ![]() ![]() ![]() Группа: Забанены Сообщений: 859 Зарегистрирован: 15-November 09 Пользователь №: 13,179 Репутация: 30 кг |
List, а возможно ли сделать так, чтобы в режиме дискрим. пороговый фон Треш. тоже был слышен?
|
![]() |
![]() |
![]() |
![]() |
| List |
Mar 8 2011, 01:00
Создана
#31
|
|
Старожил ![]() ![]() ![]() ![]() ![]() Группа: Забанены Сообщений: 607 Зарегистрирован: 13-October 10 Пользователь №: 22,135 Металлоискатель: XP Deus, Cibola Репутация: 71 кг |
QUOTE(Engineer @ Mar 8 2011, 00:20) List, а возможно ли сделать так, чтобы в режиме дискрим. пороговый фон Треш. тоже был слышен? А не знаю, схемы ведь нету. Приходится ловить только что на поверхности лежит... Вообще, при мгновенном переключении с алметалла с пороговым фоном на дискрим - этот вопрос отступает немного назад. Ходить буду тогда в аллметалле, который бывший пинпойнт, с настроенным пороговым фоном. А надо "нюхнуть" цель - движением пальца перескакиваем в дискрим1. Еще нюхнуть в другом отсечении- перескакиваем в дискрим 2. Опять одним движением возвращаемся алметалл с фоном. Ну, если шумно, то можно наоборот- в дискриме1 ходить, а при "расследовании" подозрительного сигнала быстро перескакивать в дискрим -2 и алметалл с предварительно выставленным пороговым фоном. Как-то так. Если будут мгновенные смены режимов -это здорово упростит жизнь. Ради этого и затея собственно. Вот пока интерфейс улучшим, а там глядишь кто-то схему выложит. Вот проект передней панели, как она будет выглядеть: Сообщение отредактировано List: Mar 8 2011, 01:05 |
![]() |
![]() |
![]() |
![]() |
| kava61 |
Mar 8 2011, 13:35
Создана
#32
|
|
Старожил ![]() ![]() ![]() ![]() ![]() Группа: Забанены Сообщений: 583 Зарегистрирован: 6-February 11 Из: Воронежская область Пользователь №: 26,051 Пол: мужской Репутация: 26 кг |
Мощность можно поднять за счет применения транзистора боле мощного тем самым можно изменением резистора повысить мощность на катушке, так же можно посмотреть в цепи приемника цепи на микрухе, возможно можно поднять чувствительность или добавить каскад ВЧ на полевом транзисторе, но это может повлиять на чувствительность к помехам. Конечно это сложно так как требует подгонки параметров. Так же можно увеличить фильтрацию (селекцию) принятого сигнала и тогда его можно усиливать сильней, но проще собрать свой с нужными параметрами, что и делают некоторые ребята.
Сообщение отредактировано kava61: Mar 8 2011, 13:36 |
![]() |
![]() |
![]() |
![]() |
| GSL |
Mar 8 2011, 16:33
Создана
#33
|
|
Старожил ![]() ![]() ![]() ![]() ![]() Группа: Забанены Сообщений: 611 Зарегистрирован: 4-May 08 Пользователь №: 4,493 Пол: мужской Репутация: 39 кг |
QUOTE(kava61 @ Mar 8 2011, 13:35) Мощность можно поднять за счет применения транзистора боле мощного тем самым можно изменением резистора повысить мощность на катушке, так же можно посмотреть в цепи приемника цепи на микрухе, возможно можно поднять чувствительность или добавить каскад ВЧ на полевом транзисторе, но это может повлиять на чувствительность к помехам. Конечно это сложно так как требует подгонки параметров. Так же можно увеличить фильтрацию (селекцию) принятого сигнала и тогда его можно усиливать сильней, но проще собрать свой с нужными параметрами, что и делают некоторые ребята. ............... Это не просто приемники или ВЧ техника здесь другие законы. Любое вмешательство а схему ведет к сдвигу фаз. Даже расположение проводов от потенциометров иногда очень сильно влияют на работу МД. Практически все МД работают на принципе определения фаз приемного сигнала относительно переданного. Даже простая RC цепочка может сдвинуть фазу так что на МД не будет никакого сигнала. А уж каскад на полевике вообще сдвигает сигнал почти на 180% - в результате вместо цветного сигнала получим железо. А т.к. железо Тэзоры вычитают, то не увидим ничего. Зато все железо будет свистеть цветом. |
![]() |
![]() |
![]() |
![]() |
| kava61 |
Mar 9 2011, 02:45
Создана
#34
|
|
Старожил ![]() ![]() ![]() ![]() ![]() Группа: Забанены Сообщений: 583 Зарегистрирован: 6-February 11 Из: Воронежская область Пользователь №: 26,051 Пол: мужской Репутация: 26 кг |
Усилителю безразлично что усиливать ВЧ или НЧ или фазовый сигнал, а чтобы повернуть на 180 нужно его инвертировать, этим усилитель не занимается в большинстве своем. Может и есть фазовые МД, но у нас в большинстве своем простейшие приемники с передатчиками по копеечной цене, за которые берут бешеные деньги, люди делают на этом состояние, вложить меньше получить больше. Сигнал идет в грунт и если на пути в пределах вырабатываемого поля находится кусок токопроводящего объекта изменяется проводность, а значит уровень сигнала, вот эту разницу и выделяет приемник и у каждого объекта всегда разная проводимость, из курса физики алюминий, медь, золото и т.д. имеют самую большую проводимость, а железо низкое, поэтому и разница в сигнале, а не сдвиг фазы. Если бы был фазовый не нужно было бы махать катушкой.
QUOTE А уж каскад на полевике вообще сдвигает сигнал почти на 180% - в результате вместо цветного сигнала получим железо. К вашему сведению с транзистора можно снимать сигнал как в фазе так и противофазе. к сведению для пополнения вашего развития в радиотехники. Выход 1 будет в противофазе повернут на 180, а выход 2 в фазе без изменения, но усиленный. ![]() Сообщение отредактировано kava61: Mar 9 2011, 03:18 |
![]() |
![]() |
![]() |
![]() |
| kava61 |
Mar 9 2011, 02:54
Создана
#35
|
|
Старожил ![]() ![]() ![]() ![]() ![]() Группа: Забанены Сообщений: 583 Зарегистрирован: 6-February 11 Из: Воронежская область Пользователь №: 26,051 Пол: мужской Репутация: 26 кг |
Хороший МД делается с хорошей селекцией, что удорожает его из-за применения ЭМФ или контурных полосовых фильтров, так же использование квацевых резонаторов для повышения стабильности частоты, для этого и катушки должны делаться очень стабильные по частоте, там дискрим можно сделать с точностью на любой метал, а не как у наших цвет и железо, Можете себе представить тумбер ставишь серебро и больше ничего не слышишь, вот такой МД вам никто не продаст, так как производство это дорогое, а наши МД делаю не на заводах Сони, Панасоник и Самсунг, а в частном секторе на коленке почти.
Если кто разбирается в схеме то могут увидеть что приемник собран с одним ВЧ на микросхеме дешевой и по схеме приемника прямого преобразования. нет не ПЧ где можно усилить этот сигнал и очистить от помех и т.д. что повысило бы даже с таким уровнем сигнала глубину раза в 2, вот так вот. Сообщение отредактировано kava61: Mar 9 2011, 03:00 |
![]() |
![]() |
![]() |
![]() |
| List |
Mar 9 2011, 09:52
Создана
#36
|
|
Старожил ![]() ![]() ![]() ![]() ![]() Группа: Забанены Сообщений: 607 Зарегистрирован: 13-October 10 Пользователь №: 22,135 Металлоискатель: XP Deus, Cibola Репутация: 71 кг |
kava61 так двиньте конкретное предложение, что и как надо изменить в схеме сиболы, чтобы!
|
![]() |
![]() |
![]() |
![]() |
| GSL |
Mar 9 2011, 10:20
Создана
#37
|
|
Старожил ![]() ![]() ![]() ![]() ![]() Группа: Забанены Сообщений: 611 Зарегистрирован: 4-May 08 Пользователь №: 4,493 Пол: мужской Репутация: 39 кг |
QUOTE(kava61 @ Mar 9 2011, 02:45) К вашему сведению с транзистора можно снимать сигнал как в фазе так и противофазе. к сведению для пополнения вашего развития в радиотехники. Выход 1 будет в противофазе повернут на 180, а выход 2 в фазе без изменения, но усиленный. Спасибо, подняли мое высшее радитехническое образование просто до неведомых высот. Откуда мне это знать с моим 35- летним радиолюбительским стажем А кроме теоретических бла-бла-бла на практике приходилось что-нибудь сделать в области МД ? Я много чего из электроники собирал, том числе и ВЧ и СВЧ , а в прошлом году сделал и настроил всю линейку Тэзор, Фишер1266, Терминатор. И могу сказать, что построение и настройка МД отличаются от обычной радиотехники. В каждой области радиотехники есть свои определенные тонкости, а в МД свои особенности не зная которые получаются "мертвые" схемы от различных "теоретиков". Сообщение отредактировано GSL: Mar 9 2011, 10:22 |
![]() |
![]() |
![]() |
![]() |
| List |
Mar 9 2011, 13:33
Создана
#38
|
|
Старожил ![]() ![]() ![]() ![]() ![]() Группа: Забанены Сообщений: 607 Зарегистрирован: 13-October 10 Пользователь №: 22,135 Металлоискатель: XP Deus, Cibola Репутация: 71 кг |
QUOTE(GSL @ Mar 9 2011, 10:20) ... в прошлом году сделал и настроил всю линейку Тэзор... А схемой сиболы случайно не обладаете? Было бы интересно ее заиметь |
![]() |
![]() |
![]() |
![]() |
| kava61 |
Mar 9 2011, 19:42
Создана
#39
|
|
Старожил ![]() ![]() ![]() ![]() ![]() Группа: Забанены Сообщений: 583 Зарегистрирован: 6-February 11 Из: Воронежская область Пользователь №: 26,051 Пол: мужской Репутация: 26 кг |
35 лет это хорошо, я тоже столько же занимаюсь радио и по профессии радиотелемастер и начальник мастерской связи был в одно время, а вот если разбираешься МД и других учишь, то сам что можешь предложить, любят у нас только критиковать. Забыл добавить, с поиском я связался только как 2 месяца, поэтому по МД пока рано что говорить, но принципы работы схем в радио никто не отменял.
Сообщение отредактировано kava61: Mar 9 2011, 19:44 |
![]() |
![]() |
![]() |
![]() |
| MS |
Mar 9 2011, 22:35
Создана
#40
|
|
Профи ![]() ![]() ![]() ![]() ![]() ![]() Группа: Посетители Сообщений: 1,534 Зарегистрирован: 29-August 09 Пользователь №: 11,743 Пол: мужской Репутация: 104 кг |
Я вот чего не пойму - ладно там крутилочки-тумблерочки, но ведь схемотехника Tesoro разработана не "с кондачка". Компания с богатой историей и высококлассными инженерами годами и поколениями приборов оттачивала свой успех. А тут встретились радиогубители да телемастера, прикинули, и оказалось что Tesoro совсем "не в зуб ногой"... Не братцы, так не бывает. Не позволительно, не зная предмета, тыкать на придуманные недоработки. Есть что сказать по теме - милости просим на тематический форум, а тут нечего разводить... Да и было бы чего разводить.
Только это, без обид, мужики |
![]() |
![]() |
![]() ![]() ![]() |
| Упрощенная Версия · Рекламодателям | Сейчас: 26th December 2025 - 06:50 | |
![]() |