
![]() |
![]() |
Здравствуйте, Гость ( Авторизация | Регистрация )
![]() |
![]() |
![]() ![]() ![]() |
![]() |
![]() |
| WaS |
Aug 7 2016, 15:23
Создана
#1
|
|
Профи ![]() ![]() ![]() ![]() ![]() ![]() Группа: VIP Сообщений: 4,007 Зарегистрирован: 2-April 08 Из: Подольск Пользователь №: 4,159 ![]() Металлоискатель: V3i/MXT Пол: мужской Репутация: 1358 кг |
Хочу поделится опытом по разгону M6 через увеличение амплитуды сигнала Tx - проще говоря, это увеличение тока в катушке.
На плате уже предусмотрено место для установки подстроечника - главное не в слепую делать.. Разгон не большой - штатно на катушку идёт Tx амплитудой 17В, после переделки почти 21В ..больше поднимать нельзя, начинает искажаться форма синусоиды Потребление прибора увеличивается на 10mA - по сути "копейки" Можно обойтись и без подстроечника - он нужен только для возможности выставить обратно штатный режим, тогда вместо R75 впаять резистор 69кОм, а вместо R74 62 кОм Платы у М6/МХТ/SST одинаковые - маркировка "нужных" резисторов совпадает. Предварительный тест со снайперкой DD7" по воздуху - прирост 1-1,5см на чешуйку Петра I. На фото плата до переделки и после - убраны сопротивления R13,R15,R74,R75, подобраны и установлены R12,R13,R15 ![]() Осциллограммы сигнала Tx до и после - на втором фото видно начало "заваливания" синусоиды в начале второго полупериода(вверху, правая часть синусоиды) ![]() Схема Апгрейд SST/M6/MXT до MXT Pro - Ссылка Сообщение отредактировано WaS: Jul 4 2018, 22:38 -------------------- Ремонт и профилактика металлодетекторов.
Вопросы, консультации в почту nsx777@yandex.ru |
![]() |
![]() |
![]() |
![]() |
| aganaga |
Aug 7 2016, 15:51
Создана
#2
|
|
Профи ![]() ![]() ![]() ![]() ![]() ![]() Группа: Посетители Сообщений: 1,254 Зарегистрирован: 12-March 11 Из: Приморье Пользователь №: 27,513 Металлоискатель: /E-x900/Sov.gt/ Пол: мужской Репутация: 166 кг |
А с Sovereign GT такой трюк возможен? Там правда не синусоида и усилок а катушке. ..
-------------------- Разница с Москвой +7часов.
Широта Крымская -долгота Калымская. |
![]() |
![]() |
![]() |
![]() |
| WaS |
Aug 7 2016, 16:01
Создана
#3
|
|
Профи ![]() ![]() ![]() ![]() ![]() ![]() Группа: VIP Сообщений: 4,007 Зарегистрирован: 2-April 08 Из: Подольск Пользователь №: 4,159 ![]() Металлоискатель: V3i/MXT Пол: мужской Репутация: 1358 кг |
QUOTE(aganaga @ Aug 7 2016, 15:51) А с Sovereign GT такой трюк возможен? Там правда не синусоида и усилок а катушке. .. так сразу не отвечу - нужно разбираться ..у М6 я срисовал схему передатчика Tx, посмотрел что за подстроечник - только после подобрал/впаял регулировку а в катушке совера вроде усилитель на Rx-обмотке p.s. посмотрел схему выхода меча(я так понял схож с совером) - переделка возможна, но хлопотно и не факт что будет результат Сообщение отредактировано WaS: Aug 7 2016, 16:41 -------------------- Ремонт и профилактика металлодетекторов.
Вопросы, консультации в почту nsx777@yandex.ru |
![]() |
![]() |
![]() |
![]() |
| nif |
Feb 12 2017, 17:20
Создана
#4
|
|
Новичок ![]() Группа: Посетители Сообщений: 6 Зарегистрирован: 26-January 17 Пользователь №: 2,358,411 Металлоискатель: mxt Интересы: md Пол: мужской Номер карты: 3772 Репутация: нет |
хотел заодно уточнить мхт аналоговый или цифровой
|
![]() |
![]() |
![]() |
![]() |
| Viewer |
Feb 21 2017, 22:17
Создана
#5
|
|
Бывалый ![]() ![]() ![]() Группа: Посетители Сообщений: 194 Зарегистрирован: 17-February 16 Пользователь №: 2,346,108 Пол: мужской Репутация: 23 кг |
Интересная тема.
Василий, а не пробовали по RX части поработать? Уменьшить дрейф температурный и временной на входном усилителе, и свести в минимуму сигнал на его выходе в отсутствии цели в поле зрения катушки. В совокупности с доработкой, описанной выше, думаю будет отличный результат. |
![]() |
![]() |
![]() |
![]() |
| unli |
Feb 22 2017, 01:55
Создана
#6
|
|
Постоянный ![]() ![]() ![]() ![]() Группа: Посетители Сообщений: 374 Зарегистрирован: 6-March 16 Из: город Во! Пользователь №: 2,346,923 Пол: мужской Репутация: 116 кг |
Василий, как всегда, радует интересной темой! Простая и полезная фишка. И наверняка же, все ремонтники в курсе, но ведь хрен кто выложит для народа. Респект!
-------------------- *знай и умей свой прибор)) (старый ник unlit)
|
![]() |
![]() |
![]() |
![]() |
| Radiomans |
Feb 22 2017, 02:17
Создана
#7
|
|
Профи ![]() ![]() ![]() ![]() ![]() ![]() Группа: Пляжники Сообщений: 7,467 Зарегистрирован: 9-November 07 Из: ExUSSR Пользователь №: 2,926 ![]() ![]() ![]() Металлоискатель: CZ-20 F-75 Exp2 7250 Интересы: _ ____ ____ Репутация: 399 кг |
QUOTE(unli @ Feb 22 2017, 00:55) ... И наверняка же, все ремонтники в курсе, но ведь хрен кто выложит для народа. Респект! ... Респект втройне ! Не всё так просто как кажется ......... Отремонтировать прибор не сложно. Если есть схема и запчасти Отремонтировать фирменный прибор без схемы уже очень сложно Но проанализизировать работу аппарата, восстановить схему и улучшить -- это уже высший класс !!! |
![]() |
![]() |
![]() |
![]() |
| Fil721 |
Feb 22 2017, 09:29
Создана
#8
|
|
Профи ![]() ![]() ![]() ![]() ![]() ![]() Группа: VIP Сообщений: 4,138 Зарегистрирован: 18-January 08 Из: КимовсК Пользователь №: 3,377 Пол: мужской Репутация: 741 кг |
А на ф75 есть какие нибудь доработки?
Сейчас восстанавливаю простой 75 . в плату полезу все равно чуть водичка попала Сообщение отредактировано Fil721: Feb 22 2017, 09:32 -------------------- Ремонт плат газкотлов.
|
![]() |
![]() |
![]() |
![]() |
| WaS |
Feb 22 2017, 10:19
Создана
#9
|
|
Профи ![]() ![]() ![]() ![]() ![]() ![]() Группа: VIP Сообщений: 4,007 Зарегистрирован: 2-April 08 Из: Подольск Пользователь №: 4,159 ![]() Металлоискатель: V3i/MXT Пол: мужской Репутация: 1358 кг |
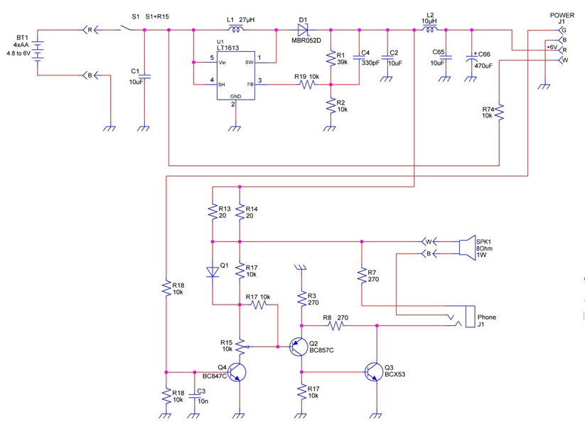
QUOTE(Viewer @ Feb 21 2017, 22:17) Интересная тема. Василий, а не пробовали по RX части поработать?.. По RX пока не занимался ..как всегда время QUOTE(Fil721 @ Feb 22 2017, 09:29) А на ф75 есть какие нибудь доработки? Сейчас восстанавливаю простой 75 . в плату полезу все равно чуть водичка попала Тоже сейчас в ремонте F75 )) ..доработки не делал - только скопировал аудио плату Схема Tx-каскада от М6/MXT - не все элементы с номиналами, рисовал под себя На схеме под "TX=17" штатный вариант сопротивлений и переделка под "TX=21" -------------------- Ремонт и профилактика металлодетекторов.
Вопросы, консультации в почту nsx777@yandex.ru |
![]() |
![]() |
![]() |
![]() |
| Fil721 |
Feb 22 2017, 10:31
Создана
#10
|
|
Профи ![]() ![]() ![]() ![]() ![]() ![]() Группа: VIP Сообщений: 4,138 Зарегистрирован: 18-January 08 Из: КимовсК Пользователь №: 3,377 Пол: мужской Репутация: 741 кг |
[quote=WaS,Feb 22 2017, 10:19]
Тоже сейчас в ремонте F75 )) ..доработки не делал - только скопировал аудио плату это? Вложенные эскизы изображений -------------------- Ремонт плат газкотлов.
|
![]() |
![]() |
![]() |
![]() |
| WaS |
Feb 22 2017, 10:36
Создана
#11
|
|
Профи ![]() ![]() ![]() ![]() ![]() ![]() Группа: VIP Сообщений: 4,007 Зарегистрирован: 2-April 08 Из: Подольск Пользователь №: 4,159 ![]() Металлоискатель: V3i/MXT Пол: мужской Репутация: 1358 кг |
QUOTE(Fil721 @ Feb 22 2017, 10:31) это? да, но только сразу в печатке lay -------------------- Ремонт и профилактика металлодетекторов.
Вопросы, консультации в почту nsx777@yandex.ru |
![]() |
![]() |
![]() |
![]() |
| Fil721 |
Feb 22 2017, 10:41
Создана
#12
|
|
Профи ![]() ![]() ![]() ![]() ![]() ![]() Группа: VIP Сообщений: 4,138 Зарегистрирован: 18-January 08 Из: КимовсК Пользователь №: 3,377 Пол: мужской Репутация: 741 кг |
Были у меня мысли по подмене усилителя в ней .. нужно попробовать.
-------------------- Ремонт плат газкотлов.
|
![]() |
![]() |
![]() |
![]() |
| WaS |
Feb 22 2017, 10:58
Создана
#13
|
|
Профи ![]() ![]() ![]() ![]() ![]() ![]() Группа: VIP Сообщений: 4,007 Зарегистрирован: 2-April 08 Из: Подольск Пользователь №: 4,159 ![]() Металлоискатель: V3i/MXT Пол: мужской Репутация: 1358 кг |
У меня есть некоторые отличия - нужно будет перепроверить
-------------------- Ремонт и профилактика металлодетекторов.
Вопросы, консультации в почту nsx777@yandex.ru |
![]() |
![]() |
![]() |
![]() |
| WaS |
Mar 8 2017, 11:42
Создана
#14
|
|
Профи ![]() ![]() ![]() ![]() ![]() ![]() Группа: VIP Сообщений: 4,007 Зарегистрирован: 2-April 08 Из: Подольск Пользователь №: 4,159 ![]() Металлоискатель: V3i/MXT Пол: мужской Репутация: 1358 кг |
QUOTE(WaS @ Feb 22 2017, 10:19) ..доработки не делал - только скопировал аудио плату Вот моя копия ![]() QUOTE(Fil721 @ Feb 22 2017, 10:31) это? сравнил - схема с ошибками -------------------- Ремонт и профилактика металлодетекторов.
Вопросы, консультации в почту nsx777@yandex.ru |
![]() |
![]() |
![]() |
![]() |
| ezz |
Mar 8 2017, 12:02
Создана
#15
|
|
Профи ![]() ![]() ![]() ![]() ![]() ![]() Группа: VIP Сообщений: 1,995 Зарегистрирован: 18-May 09 Из: Питер Пользователь №: 9,907 Репутация: 479 кг |
Мне думается (по классике жанра) увеличение тока в катушке должно увеличивать фантомность на минерализованных грунтах. То есть, если на лёгких грунтах будет некоторое увеличение глубины с увеличением тока, то на минерализации это доп. усиление надо отключать.
Не так ли? |
![]() |
![]() |
![]() |
![]() |
| Диксон |
Mar 8 2017, 12:45
Создана
#16
|
|
Старожил ![]() ![]() ![]() ![]() ![]() Группа: Посетители Сообщений: 746 Зарегистрирован: 8-May 09 Пользователь №: 9,694 Металлоискатель: XLT, e-trac Репутация: 100 кг |
QUOTE(ezz @ Mar 8 2017, 13:02) Мне думается (по классике жанра) увеличение тока в катушке должно увеличивать фантомность на минерализованных грунтах. То есть, если на лёгких грунтах будет некоторое увеличение глубины с увеличением тока, то на минерализации это доп. усиление надо отключать. Не так ли? Не знаю как на счет минерализации, не успел походить. А вот на перепашке фунда с множеством гвоздей, обычное снижение чуйки помогало. Сообщение отредактировано Диксон: Mar 8 2017, 12:56 -------------------- "Si vis pacem, para bellum"
|
![]() |
![]() |
![]() |
![]() |
| WaS |
Mar 8 2017, 19:32
Создана
#17
|
|
Профи ![]() ![]() ![]() ![]() ![]() ![]() Группа: VIP Сообщений: 4,007 Зарегистрирован: 2-April 08 Из: Подольск Пользователь №: 4,159 ![]() Металлоискатель: V3i/MXT Пол: мужской Репутация: 1358 кг |
QUOTE(ezz @ Mar 8 2017, 12:02) Мне думается (по классике жанра) увеличение тока в катушке должно увеличивать фантомность на минерализованных грунтах. То есть, если на лёгких грунтах будет некоторое увеличение глубины с увеличением тока, то на минерализации это доп. усиление надо отключать. Не так ли? Обычно так, но это когда речь о повышении тока на порядок и больше в этом случае повышение всего на четверть - усиление влияния минерализации будет не существенно -------------------- Ремонт и профилактика металлодетекторов.
Вопросы, консультации в почту nsx777@yandex.ru |
![]() |
![]() |
![]() |
![]() |
| Пыжик |
Mar 15 2017, 17:25
Создана
#18
|
|
Старожил ![]() ![]() ![]() ![]() ![]() Группа: Забанены Сообщений: 519 Зарегистрирован: 12-May 15 Из: Столица Пользователь №: 2,333,758 Пол: мужской Репутация: 33 кг |
QUOTE(WaS @ Mar 8 2017, 11:42) QUOTE(WaS @ Mar 8 2017, 19:32) Обычно так, но это когда речь о повышении тока на порядок и больше в этом случае повышение всего на четверть - усиление влияния минерализации будет не существенно Привет Василий. Два вопроса у меня,по двум разным приборам из бюджетной серии 1) Как прошли испытания в лаборатории? А можно сделать такое и на 2) Второй вопрос - есть серия приборов |
![]() |
![]() |
![]() |
![]() |
| загашник |
May 1 2017, 23:22
Создана
#19
|
|
Новичок ![]() Группа: Забанены Сообщений: 4 Зарегистрирован: 30-April 17 Пользователь №: 2,362,665 Пол: мужской Репутация: 1 кг |
Возможно ли подобное проделать на DFX?
|
![]() |
![]() |
![]() |
![]() |
| Айомми |
Jun 20 2017, 23:55
Создана
#20
|
|
Постоянный ![]() ![]() ![]() ![]() Группа: Посетители Сообщений: 376 Зарегистрирован: 8-June 17 Пользователь №: 2,364,416 Пол: мужской Репутация: 31 кг |
Тема интересная,случайно наткнулся.Был у меня когда- то МХТ,остались тёплые воспоминания,но вес блин.Василий вам наверно приходилось сравнивать МХТ и МХТ про по глубине,есть превосходство у про?Я это к чему ,вот думаю купить МХТ или МХТ про, да отдать вам на разгон или МХТ с разгоном это и есть МХТ про, меня интересует глубина,а не кнопки на блоке.Что целесобразней брать?
Интересно,как на практике с разгоном,сильно чувствительность на траву.С уважением,спасибо. |
![]() |
![]() |
![]() ![]() ![]() |
| Упрощенная Версия · Рекламодателям | Сейчас: 13th November 2025 - 22:00 | |
![]() |