
![]() |
![]() |
Здравствуйте, Гость ( Авторизация | Регистрация )
![]() |
![]() |
![]() ![]() ![]() |
![]() |
![]() |
| Zubeex |
Dec 28 2017, 13:53
Создана
#2281
|
|
Старожил ![]() ![]() ![]() ![]() ![]() Группа: Посетители Сообщений: 706 Зарегистрирован: 1-October 15 Из: Киров(Вятка) Пользователь №: 2,339,264 Металлоискатель: Xp Deus 2 Пол: мужской Репутация: 152 кг |
Зависит от размера катушки. Если небольшая катушка и близко к поверхности вести, то будет чувствовать мелочь, в том числе и монеты. При желании этим ипульсником можно и чешую копать и по пляжу ходить по соли, но без дискрима в присутствии сильной замусоренности можно укопаться до потери пульса
Сообщение отредактировано Zubeex: Dec 28 2017, 13:54 |
![]() |
![]() |
![]() |
![]() |
| Ivan_Susanin |
Jan 7 2018, 21:14
Создана
#2282
|
|
Пользователь ![]() ![]() Группа: Посетители Сообщений: 37 Зарегистрирован: 4-January 18 Пользователь №: 2,371,021 Пол: мужской Номер карты: 42************33 Репутация: 5 кг |
Летом Пират собрал из того, что в гараже было, без каких либо затрат. На удивление всё заработало с первого раза. Тоже думал металлолом пособирать, но при сборке катушки допустил досадную ошибку из-за которой прибор почти не работал в пробном выезде. Уже после, дома разобрался в чём дело и исправил свой косяк, но проверить не успел- снег уже выпал. Видео тоже на ютубе есть, если интересно.
|
![]() |
![]() |
![]() |
![]() |
| VadimLex |
Jan 8 2018, 11:10
Создана
#2283
|
|
Профи ![]() ![]() ![]() ![]() ![]() ![]() Группа: Посетители Сообщений: 1,025 Зарегистрирован: 23-January 17 Пользователь №: 2,358,241 Металлоискатель: Kvazar, Explorer SE Пол: мужской Репутация: 162 кг |
QUOTE(Ivan_Susanin @ Jan 7 2018, 21:14) Летом Пират собрал из того, что в гараже было, без каких либо затрат. На удивление всё заработало с первого раза. Тоже думал металлолом пособирать, но при сборке катушки допустил досадную ошибку из-за которой прибор почти не работал в пробном выезде. Уже после, дома разобрался в чём дело и исправил свой косяк, но проверить не успел- снег уже выпал. Видео тоже на ютубе есть, если интересно. Тоже собирал МД "Пират". Для чермета он хорош |
![]() |
![]() |
![]() |
![]() |
| ArturS |
Jan 8 2018, 11:33
Создана
#2284
|
|
Профи ![]() ![]() ![]() ![]() ![]() ![]() Группа: Посетители Сообщений: 1,160 Зарегистрирован: 13-August 15 Из: Украина. Пользователь №: 2,337,311 Пол: мужской Репутация: 24 кг |
Зачем "Ока" если есть "2110"
Для чего "пират" если есть "Квазар АРМ" "Фортуна" Да тот же "терминатор" и то по лучше "пират" будет Сообщение отредактировано ArturS: Jan 8 2018, 11:46 |
![]() |
![]() |
![]() |
![]() |
| VadimLex |
Jan 8 2018, 12:38
Создана
#2285
|
|
Профи ![]() ![]() ![]() ![]() ![]() ![]() Группа: Посетители Сообщений: 1,025 Зарегистрирован: 23-January 17 Пользователь №: 2,358,241 Металлоискатель: Kvazar, Explorer SE Пол: мужской Репутация: 162 кг |
QUOTE(ArturS @ Jan 8 2018, 11:33) Зачем "Ока" если есть "2110" Для чего "пират" если есть "Квазар АРМ" "Фортуна" Да тот же "терминатор" и то по лучше "пират" будет Фортуна,Квазар и Терминатор-селективные МД. Не совсем корректно сравнивать эти приборы с Пиратом. Пират- импульсник. Эти МД для разных целей.ИМХО |
![]() |
![]() |
![]() |
![]() |
| ArturS |
Jan 8 2018, 13:02
Создана
#2286
|
|
Профи ![]() ![]() ![]() ![]() ![]() ![]() Группа: Посетители Сообщений: 1,160 Зарегистрирован: 13-August 15 Из: Украина. Пользователь №: 2,337,311 Пол: мужской Репутация: 24 кг |
Каких "разных" целей.
Искать металл, вот их общая цель. ИМХО "Квазар АРМ" запросто можно копать чёрмет для сдачи в лом. А Вот "пират" Единственный его плюс, бросить не жалко когда облава с конфискацией светит (Россия, Беларусь) Украины это пока не касается. ПыСы Я сам начинал с "кощей 5" Но начинал чтоб попробовать, что такое поиск в общем смысле. И понять, А нужно ли мне такое хобби? очень НЕ долго с ним ходил, купил "Квазар АРМ", захотелось интересных цветных находок. А не просто копать колючку и металолом. Сообщение отредактировано ArturS: Jan 8 2018, 13:15 Вложенные эскизы изображений |
![]() |
![]() |
![]() |
![]() |
| Кулибастер |
Jan 28 2018, 17:03
Создана
#2287
|
|
Постоянный ![]() ![]() ![]() ![]() Группа: Посетители Сообщений: 354 Зарегистрирован: 9-April 13 Из: город Петра Пользователь №: 55,109 Пол: мужской Репутация: 69 кг |
|
![]() |
![]() |
![]() |
![]() |
| GSL |
Jan 29 2018, 13:53
Создана
#2288
|
|
Старожил ![]() ![]() ![]() ![]() ![]() Группа: Забанены Сообщений: 611 Зарегистрирован: 4-May 08 Пользователь №: 4,493 Пол: мужской Репутация: 39 кг |
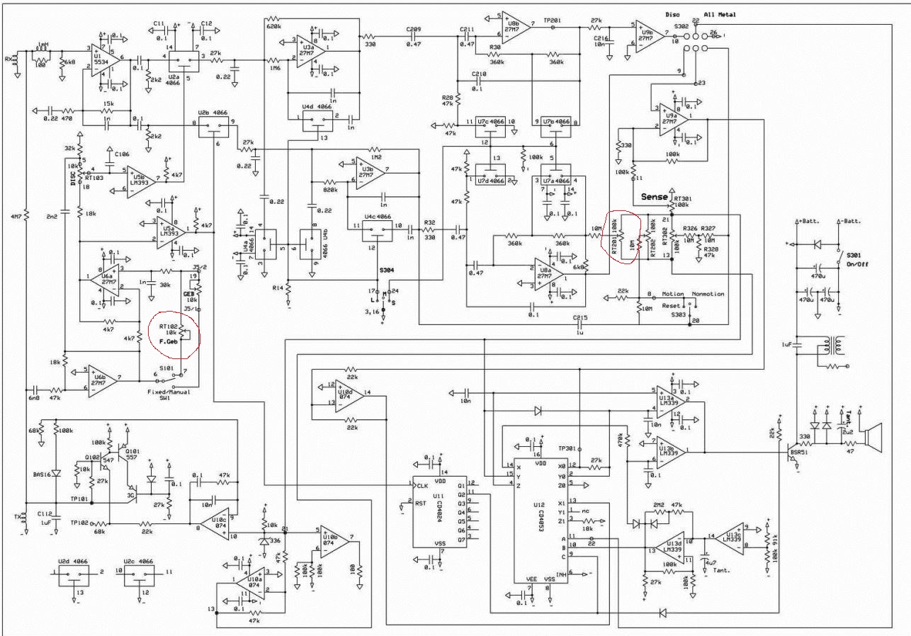
QUOTE(Кулибастер @ Jan 28 2018, 18:03) Доброго вам уважаемые самоделкины. Прошу помочь определится какой подстроечник за что отвечает? Плата Минелаб Мушкетёр. Несколько лет назад занимался этим прибором. Полной схемы нет, но основное есть. R102 - это подстройка земли в фиксированном режиме (авто). R101 - это на 80% (R201 по схеме) - подстройка усиления канала все металлы. Если нет нужной аппаратуры лучше не трогать иначе скрутите дискрим. R105 - не знаю. Судя по печатке идет напрямую на 26 pin разъем. Вложенные эскизы изображений |
![]() |
![]() |
![]() |
![]() |
| Кулибастер |
Jan 29 2018, 14:50
Создана
#2289
|
|
Постоянный ![]() ![]() ![]() ![]() Группа: Посетители Сообщений: 354 Зарегистрирован: 9-April 13 Из: город Петра Пользователь №: 55,109 Пол: мужской Репутация: 69 кг |
QUOTE(GSL @ Jan 29 2018, 13:53) Несколько лет назад занимался этим прибором. Полной схемы нет, но основное есть. R102 - это подстройка земли в фиксированном режиме (авто). R101 - это на 80% (R201 по схеме) - подстройка усиления канала все металлы. Если нет нужной аппаратуры лучше не трогать иначе скрутите дискрим. R105 - не знаю. Судя по печатке идет напрямую на 26 pin разъем. Ага, спасибки, понял. |
![]() |
![]() |
![]() |
![]() |
| Николай>> |
Jan 30 2018, 02:38
Создана
#2290
|
|
Бывалый ![]() ![]() ![]() Группа: Посетители Сообщений: 146 Зарегистрирован: 23-September 17 Из: Симбирск Пользователь №: 2,367,899 Пол: мужской Репутация: 18 кг |
Повторял легендарный прибор. Тесоро эльдорадо(индукционно балансный) ох и намучался,не имея ни опыта,ни знаний.. первый блин был комом,а вот второй делает свое дело и не плохо. Но всеже лучше сразу купить нормальный прибор, ибо скупой платит дважды.
|
![]() |
![]() |
![]() |
![]() |
| lazymanA |
Jan 30 2018, 09:20
Создана
#2291
|
|
Бывалый ![]() ![]() ![]() Группа: Посетители Сообщений: 159 Зарегистрирован: 27-August 17 Из: РФ Пользователь №: 2,367,029 Металлоискатель: Deus Интересы: 1700-1961 Пол: мужской Репутация: 9 кг |
QUOTE(Николай>> @ Jan 30 2018, 02:38) Повторял легендарный прибор. Тесоро эльдорадо(индукционно балансный) ох и намучался,не имея ни опыта,ни знаний.. первый блин был комом,а вот второй делает свое дело и не плохо. Но всеже лучше сразу купить нормальный прибор, ибо скупой платит дважды. Нужно реально оценивать свои силы и знания, а нормальный прибор(из самоделок) только у проверенного мастера. -------------------- Всех благ.
|
![]() |
![]() |
![]() |
![]() |
| GSL |
Jan 30 2018, 10:31
Создана
#2292
|
|
Старожил ![]() ![]() ![]() ![]() ![]() Группа: Забанены Сообщений: 611 Зарегистрирован: 4-May 08 Пользователь №: 4,493 Пол: мужской Репутация: 39 кг |
QUOTE(Николай>> @ Jan 30 2018, 03:38) Повторял легендарный прибор. Тесоро эльдорадо(индукционно балансный) ох и намучался,не имея ни опыта,ни знаний.. первый блин был комом,а вот второй делает свое дело и не плохо. Но всеже лучше сразу купить нормальный прибор, ибо скупой платит дважды. Делал несколько лет назад Эльдорадо ( это был мой первый IB, перед этим делал Клон). Заработал сразу Сообщение отредактировано GSL: Jan 30 2018, 10:33 |
![]() |
![]() |
![]() |
![]() |
| Prorab |
Jan 30 2018, 11:14
Создана
#2293
|
|
Профи ![]() ![]() ![]() ![]() ![]() ![]() Группа: VIP Сообщений: 22,556 Зарегистрирован: 17-June 08 Из: Томск Пользователь №: 4,940 ![]() Металлоискатель: GM-4Pro Пол: мужской Репутация: 1586 кг |
Хожу с самопальным Тезоро Вакуэро. Уже второй сезон. Вполне доволен.
|
![]() |
![]() |
![]() |
![]() |
| Ahav |
Jan 31 2018, 20:27
Создана
#2294
|
|
Пользователь ![]() ![]() Группа: Посетители Сообщений: 77 Зарегистрирован: 5-July 17 Пользователь №: 2,365,398 Пол: мужской Репутация: 1 кг |
Сделал себе Терминатора 3, сезон проходил, вполне доволен, усвоил теорию пока паял, понял принципы на практике. Сделал к нему пару катушек, 24см и мнайперку 15см. У комрадов приборы покупные, и я от них не отстают по находочкам. Можно конечно и самому купить прибор, но , мне кажется, самодельным в разы интереснее.
|
![]() |
![]() |
![]() |
![]() |
| lazymanA |
Feb 1 2018, 09:34
Создана
#2295
|
|
Бывалый ![]() ![]() ![]() Группа: Посетители Сообщений: 159 Зарегистрирован: 27-August 17 Из: РФ Пользователь №: 2,367,029 Металлоискатель: Deus Интересы: 1700-1961 Пол: мужской Репутация: 9 кг |
У многих сложилось мнение, что самоделки далеко отстали от брендов и внимания не заслуживают.
На самом деле все уже не так и самоделки давно уже обошли начальный и средний уровень МД и потихоньку подбираются к топу. Просто не всем хочется вникать в прибор и что то настраивать, многие до сих пор ходят с МД уровня "асек 150-250" включил и пошел(зачем им БГ, настройка тока,усиления и т.д.) -------------------- Всех благ.
|
![]() |
![]() |
![]() |
![]() |
| Biryukov |
Feb 3 2018, 14:53
Создана
#2296
|
|
Пользователь ![]() ![]() Группа: Забанены Сообщений: 32 Зарегистрирован: 15-October 17 Из: Сибирь Пользователь №: 2,368,602 Металлоискатель: XP Deus Пол: мужской Номер карты: 4038********4323 Репутация: 5 кг |
[quote=lazymanA,Feb 1 2018, 09:34]
У многих сложилось мнение, что самоделки далеко отстали от брендов и внимания не заслуживают. На самом деле все уже не так и самоделки давно уже обошли начальный и средний уровень МД и потихоньку подбираются к топу. Просто не всем хочется вникать в прибор и что то настраивать, многие до сих пор ходят с МД уровня "асек 150-250" включил и пошел(зачем им БГ, настройка тока,усиления и т.д.) Поддержу камрада,есть такой прибор Квазар АРМ,который давно уже "уделал" приборы уровня 705 терки,Деус у него выигрывает по весу+удобство пользовани,поисковые характеристики практически равны.НО ЦЕНА вопроса!При условии самостоятельного изготовления Квазар выходит не более 5.5т.р.Готовый можно взять за 10-12.Так если разницы не видно зачем платить больше? |
![]() |
![]() |
![]() |
![]() |
| VadimLex |
Feb 3 2018, 20:40
Создана
#2297
|
|
Профи ![]() ![]() ![]() ![]() ![]() ![]() Группа: Посетители Сообщений: 1,025 Зарегистрирован: 23-January 17 Пользователь №: 2,358,241 Металлоискатель: Kvazar, Explorer SE Пол: мужской Репутация: 162 кг |
[quote=Biryukov,Feb 3 2018, 14:53]
[quote=lazymanA,Feb 1 2018, 09:34] У многих сложилось мнение, что самоделки далеко отстали от брендов и внимания не заслуживают. На самом деле все уже не так и самоделки давно уже обошли начальный и средний уровень МД и потихоньку подбираются к топу. Просто не всем хочется вникать в прибор и что то настраивать, многие до сих пор ходят с МД уровня "асек 150-250" включил и пошел(зачем им БГ, настройка тока,усиления и т.д.) Поддержу камрада,есть такой прибор Квазар АРМ,который давно уже "уделал" приборы уровня 705 терки,Деус у него выигрывает по весу+удобство пользовани,поисковые характеристики практически равны.НО ЦЕНА вопроса!При условии самостоятельного изготовления Квазар выходит не более 5.5т.р.Готовый можно взять за 10-12.Так если разницы не видно зачем платить больше? [/quote] Полностью согласен с Вами... Сам с Квазаром хожу. Настроек достаточно... Имеются 5 фильтров эквивалентно "скоростям" в Деусе. В Квазаре не хватает многочастотного датчика...Хотя это вполне реально |
![]() |
![]() |
![]() |
![]() |
| ArturS |
Feb 4 2018, 09:21
Создана
#2298
|
|
Профи ![]() ![]() ![]() ![]() ![]() ![]() Группа: Посетители Сообщений: 1,160 Зарегистрирован: 13-August 15 Из: Украина. Пользователь №: 2,337,311 Пол: мужской Репутация: 24 кг |
Если речь о переключаемых частотах, тумблером. То это проблема датчикостроителей, а не "квазар"
|
![]() |
![]() |
![]() |
![]() |
| Sapogok |
Feb 5 2018, 20:27
Создана
#2299
|
|
Бывалый ![]() ![]() ![]() Группа: Посетители Сообщений: 153 Зарегистрирован: 14-March 15 Из: Сапожок Пользователь №: 2,331,059 Пол: мужской Номер карты: 4230 Репутация: 45 кг |
Давно делают датчики на 2 и 3 частоты и квазару и фортуне.При наличии 705 ой второй год хожу с этими приборами и менять не собираюсь правда хочу заказать фортуну про.
|
![]() |
![]() |
![]() |
![]() |
| lazymanA |
Feb 6 2018, 09:38
Создана
#2300
|
|
Бывалый ![]() ![]() ![]() Группа: Посетители Сообщений: 159 Зарегистрирован: 27-August 17 Из: РФ Пользователь №: 2,367,029 Металлоискатель: Deus Интересы: 1700-1961 Пол: мужской Репутация: 9 кг |
QUOTE(Sapogok @ Feb 5 2018, 20:27) правда хочу заказать фортуну про. Уже Фортуна Про v.2 намечается -------------------- Всех благ.
|
![]() |
![]() |
![]() ![]() ![]() |
| Упрощенная Версия · Рекламодателям | Сейчас: 19th December 2025 - 23:21 | |
![]() |