
![]() |
![]() |
Здравствуйте, Гость ( Авторизация | Регистрация )
![]() |
![]() |
![]() ![]() ![]() |
![]() |
![]() |
| GSL |
Mar 12 2011, 23:11
Создана
#1
|
|
Старожил ![]() ![]() ![]() ![]() ![]() Группа: Забанены Сообщений: 611 Зарегистрирован: 4-May 08 Пользователь №: 4,493 Пол: мужской Репутация: 39 кг |
На форуме достаточно владельцев аппаратов фирмы Гаррет. АСЕ150 и АСЕ250 имеют одинаковые катушки. Схема катушки кольцо. Предающая Тх работает на 6.6 -7.2кГц. Приемная Rx нерезонансная.
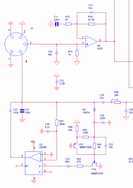
На фото№2 входная часть схемы с правильной распайкй разъема. Эта тема появилась как продолжение темы http://www.reviewdetector.ru/index.php?sho...ic=80022&st=100 Сообщение отредактировано GSL: Mar 12 2011, 23:39 Вложенные эскизы изображений |
![]() |
![]() |
![]() |
![]() |
| GSL |
Mar 12 2011, 23:19
Создана
#2
|
|
Старожил ![]() ![]() ![]() ![]() ![]() Группа: Забанены Сообщений: 611 Зарегистрирован: 4-May 08 Пользователь №: 4,493 Пол: мужской Репутация: 39 кг |
|
![]() |
![]() |
![]() |
![]() |
| GSL |
Mar 12 2011, 23:29
Создана
#3
|
|
Старожил ![]() ![]() ![]() ![]() ![]() Группа: Забанены Сообщений: 611 Зарегистрирован: 4-May 08 Пользователь №: 4,493 Пол: мужской Репутация: 39 кг |
В качестве корпуса для снайперки решил использовать поддон для цветочного горшка Ф 14.5 см.
Моточные данные получились такие Тх= 88 витков ПЭЛ 0.5 Rx = 110 витков ПЭЛ 0.3 Rx1 = 2 витка ПЭЛ 0.3 Сх = 21 виток ПЭЛ 0.5 |
![]() |
![]() |
![]() |
![]() |
| GSL |
Mar 14 2011, 10:48
Создана
#4
|
|
Старожил ![]() ![]() ![]() ![]() ![]() Группа: Забанены Сообщений: 611 Зарегистрирован: 4-May 08 Пользователь №: 4,493 Пол: мужской Репутация: 39 кг |
Вчера провел тест "снайперки" получил ожидаемый результат :
1. Пятак - 14 см 2. Серебряное кольцо - 14 см. 3. Золотое кольцо - 12 см. 4. Серебряная Чешуйка - 10 см. 5. Полушка - 15см. Дискриминация метала хорошая. Шкала не прыгает. Попробовал определение цветного металла на фоне железа. Пятак рядом с пинцетом определяет на 12 см. Серебряное кольцо тоже самое. Теперь буду запихивать катушку в корпус и потом проверка в поле. |
![]() |
![]() |
![]() |
![]() |
| дон |
Mar 14 2011, 12:16
Создана
#5
|
|
Постоянный ![]() ![]() ![]() ![]() Группа: Забанены Сообщений: 311 Зарегистрирован: 26-January 10 Из: Волгоградская обл. Пользователь №: 14,835 Репутация: 17 кг |
Спасибо ВАМ конечно 2 раза 1 за поиск в усовершенствии катухи-ведь на данный МД многие уже наложили...2-за труд и идею Но уверен что 90% на форуме не так сильны в эликтронике чтобы прочесть ВАШУ эл. схему Да и не стоит так открыто ее давать-всетаки новая идея А на выходе просто собрать по новой(ВАШЕЙ)схеме кольцо в одно целое оттестировать с видио ее способность к поиску....Пример Вам как началася эпоха от НЕЛ А вылаживанием схем Вы просто на перехвате
-------------------- Ходя по праху истории не забывай,что -ты тоже станешь прахом
|
![]() |
![]() |
![]() |
![]() |
| GSL |
Mar 14 2011, 13:46
Создана
#6
|
|
Старожил ![]() ![]() ![]() ![]() ![]() Группа: Забанены Сообщений: 611 Зарегистрирован: 4-May 08 Пользователь №: 4,493 Пол: мужской Репутация: 39 кг |
Почему вы решили что схема катушки моя. Это схема стандартной катушки 6х9 для АСИ.
Я просто собрал информацию из интернета в одну кучу. Возможно кто нибудь захочет сделать себе катушку под свои потребности. Пример для т.н. "снайперки" - платить за нее такие деньги ИМХО через чур. Намотать 100 витков провода и залить бакситкой в состоянии многие. А помочь настроить катушку всегда можно попросить знакомого радиолюбителя. Для настройки нужен осциллограф, переходник (если неохота лезть в прибор) и предусилитель. Технологию если будет интересно опишу с фотографиями осциилограмм. В соседней ветке Фома описал процесс изготовления катушки для Фишера. Для АСИ только схема катушки другая, а все остальное тоже самое. Другой возможный вариант самостоятельного изготовления - очень часто на форуме народ пытается удлинить кабель катушки и загерметизировать для поиска под водой. По моему лучше изначально сделать подводный вариант катушки с длинным кабелем и хорошо все загерметизировать. Очень удобно и быстро получается засунуть АСИну катушку в корпус МастерКит для МД Кощей. Катушка смотрится как фирменная и защита уже есть. |
![]() |
![]() |
![]() |
![]() |
| dandasana |
Mar 14 2011, 14:02
Создана
#7
|
|
Постоянный ![]() ![]() ![]() ![]() Группа: Забанены Сообщений: 420 Зарегистрирован: 5-February 10 Из: Россия Пользователь №: 15,140 Пол: мужской Репутация: 34 кг |
когда я учился 1979 год в ТУ 70 на слесаря механика по радиоаппаратуре у нас в группе был радиолюбитель Дима , он всё сам делал, а мы покупали готовую продукцию (усилители магнитофоны колонки АС)
в результате он всё равно хотел тоже купить хороший красивый усилитель и АС. Думаю лучше заработать денег и купить хороший прибор. Подумайте) я конечно за , но разум против. Сообщение отредактировано dandasana: Mar 14 2011, 14:02 -------------------- Хочешь всего и сразу, а получаешь ничего и постепенно. Жванецкий
|
![]() |
![]() |
![]() |
![]() |
| дон |
Mar 14 2011, 14:05
Создана
#8
|
|
Постоянный ![]() ![]() ![]() ![]() Группа: Забанены Сообщений: 311 Зарегистрирован: 26-January 10 Из: Волгоградская обл. Пользователь №: 14,835 Репутация: 17 кг |
Извените-как вы делауите
-------------------- Ходя по праху истории не забывай,что -ты тоже станешь прахом
|
![]() |
![]() |
![]() |
![]() |
| GSL |
Mar 14 2011, 15:22
Создана
#9
|
|
Старожил ![]() ![]() ![]() ![]() ![]() Группа: Забанены Сообщений: 611 Зарегистрирован: 4-May 08 Пользователь №: 4,493 Пол: мужской Репутация: 39 кг |
Никого не агитирую. Кому нужно воспользуется информацией.
QUOTE посмотрите на Катуху НЕЛ Что на нее смотреть обычная катушка только заводского изготовления. Дома так аккуратно не получится, поэтому можно воспользоваться покупным корпусом. на фото1 незалитая катушка. На фото2 готовая катушка на проверочном "стенде". Сообщение отредактировано GSL: Mar 14 2011, 20:29 Вложенные эскизы изображений |
![]() |
![]() |
![]() |
![]() |
| Fokyc |
Mar 14 2011, 15:28
Создана
#10
|
|
Профи ![]() ![]() ![]() ![]() ![]() ![]() Группа: Забанены Сообщений: 17,076 Зарегистрирован: 4-February 09 Из: Воронежская обл. Пользователь №: 7,789 Пол: мужской Репутация: 1130 кг |
А какой смысл самому клепать катушку, если таковых в продаже полно?
-------------------- Hoc est vivere bis, vita posse priore frui
Уметь наслаждаться прожитой жизнью – значит жить дважды |
![]() |
![]() |
![]() |
![]() |
| texetevg |
Mar 14 2011, 18:10
Создана
#11
|
|
Пользователь ![]() ![]() Группа: Посетители Сообщений: 35 Зарегистрирован: 8-March 11 Пользователь №: 27,370 Пол: мужской Репутация: 1 кг |
для GSL молодец, информация нужная,еще бы найти намоточные данные для DD катушки для аси.
|
![]() |
![]() |
![]() |
![]() |
| GSL |
Mar 14 2011, 20:54
Создана
#12
|
|
Старожил ![]() ![]() ![]() ![]() ![]() Группа: Забанены Сообщений: 611 Зарегистрирован: 4-May 08 Пользователь №: 4,493 Пол: мужской Репутация: 39 кг |
QUOTE(texetevg @ Mar 14 2011, 18:10) для GSL молодец, информация нужная,еще бы найти намоточные данные для DD катушки для аси. На сайте мд4ю. есть статья как сделать DD для АСИ (http://www.мд4ю.ru/forum/viewtopic.php?f=9&t=3542). (мд4ю - латинскими буквами) После этой статьи и стал заниматься катушками для АСИ. В качестве эксперимента сделал катушку на 8 кГц. Катушка прекрасно сбалансировалась. Металлы остались на месте. На фото 1 - тестовая катушка на 8 кГц. На фото 2 - сигнал с родной катушки частота 6.6 кГц Сообщение отредактировано GSL: Mar 14 2011, 20:55 Вложенные эскизы изображений |
![]() |
![]() |
![]() |
![]() |
| Buturlinovka |
Mar 14 2011, 21:17
Создана
#13
|
|
Старожил ![]() ![]() ![]() ![]() ![]() Группа: Посетители Сообщений: 811 Зарегистрирован: 16-December 10 Пользователь №: 24,209 Металлоискатель: Exp II Пол: мужской Репутация: 142 кг |
QUOTE(Fokyc @ Mar 14 2011, 16:28) А какой смысл самому клепать катушку, если таковых в продаже полно? А смысл очень простой. Пока у нас в России есть люди - которые будут стремиться что-то сделать сами - мы не умрём как нация. Потому как в Майкрософте - 60 процентов наших, Потому как наши мозги (российские) в мире ценятся больше других, и примеров таких можно найти очень много. У славян, как сказал Задорнов - ОЧЕНЬ ПЫТЛИВЫЙ УМ! - и пускай он будет таким. И дай бог что-бы таких как Фома, Марс, GSL было больше. Удачи вам ребята!!! Вы настоящие СЛАВЯНЕ!!! -------------------- Думать надо головой, любить сердцем , чуять -жопой... И самое главное, ничего не перепутать.... |
![]() |
![]() |
![]() |
![]() |
| Ташкентский |
Mar 14 2011, 21:27
Создана
#14
|
|
Новичок ![]() Группа: Забанены Сообщений: 2 Зарегистрирован: 6-January 11 Пользователь №: 24,759 Репутация: 2 кг |
GCL Огромное спасибо. я давно хотел собрать снайперку. Но не мог найти данніх.
|
![]() |
![]() |
![]() |
![]() |
| Rewind |
Mar 18 2011, 23:40
Создана
#15
|
|
Пользователь ![]() ![]() Группа: Забанены Сообщений: 46 Зарегистрирован: 3-March 11 Пользователь №: 27,179 Металлоискатель: Bounty Репутация: 8 кг |
Интересное это дело, конечно, "рукодельничать". Только это - если время есть, приборы для настройки.
А кто-то за это время деньги зарабатывает, чтобы просто готовое купить... Сколько людей, столько и мнений. -------------------- Бабушка рассказывала про клад, зарытый в огороде...
Клад не нашли. Но огород вскопали качественно. |
![]() |
![]() |
![]() |
![]() |
| PYATAK |
Mar 21 2011, 15:49
Создана
#16
|
|
Постоянный ![]() ![]() ![]() ![]() Группа: Забанены Сообщений: 396 Зарегистрирован: 6-December 10 Пользователь №: 23,946 Репутация: 75 кг |
Интересная тема,спасибо за идею
-------------------- Не знаешь,что делать?Делай что-нибудь.
|
![]() |
![]() |
![]() |
![]() |
| ana |
Mar 22 2011, 17:19
Создана
#17
|
|
Профи ![]() ![]() ![]() ![]() ![]() ![]() Группа: VIP Сообщений: 2,516 Зарегистрирован: 1-February 11 Из: Черноземье Пользователь №: 25,860 Металлоискатель: T-2SE. CZ-21 Интересы: ??? Репутация: 266 кг |
Кто-то в свободное время диван давит, в TV лупится... Всегда уважал увлеченных людей, Молодцы, дерзайте дальше,,,
|
![]() |
![]() |
![]() |
![]() |
| chipsettt |
Mar 27 2011, 23:21
Создана
#18
|
|
Пользователь ![]() ![]() Группа: Посетители Сообщений: 82 Зарегистрирован: 11-May 10 Из: Донецк Пользователь №: 17,966 Пол: мужской Репутация: 15 кг |
Конечно, можно и купить, но сделать самостоятельно и получить моральное удовлетворение могут не многие. Да и много начинающих без особых средств, а цены катушек ОЧЕНЬ завышены, но этого не понять людям не дружащих с руками. Сам в прошлом был радиомехаником.
|
![]() |
![]() |
![]() |
![]() |
| Fuma |
Mar 29 2011, 17:59
Создана
#19
|
|
Профи ![]() ![]() ![]() ![]() ![]() ![]() Группа: Продавцы Сообщений: 2,229 Зарегистрирован: 1-September 09 Пользователь №: 11,796 ![]() Пол: мужской Репутация: 1414 кг |
Я думаю, что гораздо проще, и в то же время интересней сделать датчик ДД
на АСЮ 250. Чем кольцо. Ведь кольцо оно всюду на этих Асях. С самой покупки. В то же время результативность поиска с ДД, на открытой местности, увеличивает количество находок в 3 раза (мое личное наблюдение). В то же время новая ДД катушка сравнима по цене со стоимостью прибора. Поэтому собираете чудо генератор с этой страницы, http://www.reviewdetector.ru/index.php?sho...ic=80022&st=140 и делаете на свою Асю и SEF и разные другие ДД любого размера, какого душа желает. На одну обмотку будет меньше, Cx не нужна. По поводу двух витков, надо пробовать, может тоже окажется лишней. Сообщение отредактировано Fuma: Mar 29 2011, 18:02 |
![]() |
![]() |
![]() |
![]() |
| GSL |
Mar 30 2011, 08:50
Создана
#20
|
|
Старожил ![]() ![]() ![]() ![]() ![]() Группа: Забанены Сообщений: 611 Зарегистрирован: 4-May 08 Пользователь №: 4,493 Пол: мужской Репутация: 39 кг |
С помощью 2 витков на Rx легко подстраивать катушку. Особенно когда она залита и баланс "ушел". Подстройка получается очень плавной. С помощью Сх или в случае DD сдвига катушек относительно друг-друга делается примерный баланс, а окончательный выставляется переменником.
|
![]() |
![]() |
![]() ![]() ![]() |
| Упрощенная Версия · Рекламодателям | Сейчас: 23rd November 2025 - 09:15 | |
![]() |