
![]() |
![]() |
Здравствуйте, Гость ( Авторизация | Регистрация )
![]() |
![]() |
![]() ![]() ![]() |
![]() |
![]() |
| vzhik |
Jan 21 2012, 11:44
Создана
#281
|
|
Пользователь ![]() ![]() Группа: Забанены Сообщений: 47 Зарегистрирован: 17-January 12 Пользователь №: 38,485 Металлоискатель: E-Trac Репутация: 6 кг |
QUOTE(GIGAWATT @ Jan 18 2012, 23:25) ну дык припаяй, я модулятор в корпус мд запихал тоже удобно Извините милейший! Я в этом (в переделках) плохо сображаю, если вас незатруднит Вы немоглиб нарисовать схему для |
![]() |
![]() |
![]() |
![]() |
| PitonPiton |
Jan 23 2012, 02:18
Создана
#282
|
|
Профи ![]() ![]() ![]() ![]() ![]() ![]() Группа: Забанены Сообщений: 2,455 Зарегистрирован: 17-March 10 Из: Зеленоград Пользователь №: 16,270 Металлоискатель: AT-GOLD/AT-PRO Пол: мужской Репутация: 311 кг |
QUOTE(Radiomans @ Jan 3 2012, 12:28) Это-же наушники, тут выбор большой. Посмотрел Ebay, есть много предложений, по трансмиттерам,надо пробовать. Вот например цены от 4 до 15 баксов. Первые два с дисплеем вроде дёшево и рабочие. http://www.ebay.com/itm/New-200-Channels-L...=item3cb7232702 http://www.ebay.com/itm/200-Channel-LCD-FM...=item4ab1a4a343 http://www.ebay.com/itm/MUSIC-POWER-MAGIC-...=item19cc4a160a http://www.ebay.com/itm/Ipod-MP3-Accessory...=item19c69d280d http://www.ebay.com/itm/iPhone-4s-4FM-Tran...=item3f1128a852 http://www.ebay.com/itm/P53-Belkin-TuneCas...=item336f7488da http://www.ebay.com/itm/iCarPlay-FM-Transm...=item256af79775 http://www.ebay.com/itm/Pama-Audio-FM-Tran...=item27bf6ed681 http://www.ebay.com/itm/Gear4-AirZone-FM-T...=item483fabf1d2 Radiomans, подскажи, какой лучше взять FM-передатчик для МД, с возможностью по шаманить над ним, если звук будет искажать? и наверное брать без дисплея, для экономии батарейки. |
![]() |
![]() |
![]() |
![]() |
| PitonPiton |
Jan 23 2012, 04:14
Создана
#283
|
|
Профи ![]() ![]() ![]() ![]() ![]() ![]() Группа: Забанены Сообщений: 2,455 Зарегистрирован: 17-March 10 Из: Зеленоград Пользователь №: 16,270 Металлоискатель: AT-GOLD/AT-PRO Пол: мужской Репутация: 311 кг |
QUOTE(толик @ Mar 23 2011, 11:32) Подробная установка трансмиттера в блок тёрки. Сразу скажу что помимо трансмиттера в блок придётся впаивать транзистор с диодом, на фото всё подробно видно. И так, берём плату трансмиттера и отстригаем всё как на фото. ![]() ![]() ![]() ![]() Припаиваем аудио вход. ![]() Теперь самое важное, тут главное не спешить. Берём транзистор самый распастанённый КТ3102 и диод 1N4148 и всю конструкцию собираем согласно фото. ![]() Для жёсткости подвесного монтажа все нужно прикрепить термоклеем к плате прибора. ![]() Плату трансмиттера упаковываем скотчем в несколько слоёв. ![]() И теперь самое важное всё аккуратно, без насилия, укладываем в блок ближе к динамику прибора. ![]() Вставляем в блок переходник и всё. ![]() Удачи в поиске! Думаю попробовать такой вариант запихнуть в AT-PRO, надеюсь получится. Сообщение отредактировано PitonPiton: Jan 23 2012, 04:15 |
![]() |
![]() |
![]() |
![]() |
| Radiomans |
Jan 23 2012, 09:57
Создана
#284
|
|
Профи ![]() ![]() ![]() ![]() ![]() ![]() Группа: Пляжники Сообщений: 7,470 Зарегистрирован: 9-November 07 Из: ExUSSR Пользователь №: 2,926 ![]() ![]() ![]() Металлоискатель: CZ-20 F-75 Exp2 7250 Интересы: _ ____ ____ Репутация: 400 кг |
QUOTE(PitonPiton @ Jan 23 2012, 03:18) Radiomans, подскажи, какой лучше взять FM-передатчик для МД, с возможностью по шаманить над ним, если звук будет искажать? и наверное брать без дисплея, для экономии батарейки. Ну не может он искажать звук Он сделан для прослушивания музыки, по этому со звуком там всё в порядке ! А припаивать резистор на вход надо потому что в МД нет нормальныго линейного выхода, резистор нужен для нормальной работы выходного каскада звука самого МД, трансмиттер тут не при чём. А покупать можно первые 2 модели, можно сразу обе, недорого и нормально работают. Разобрать, вставить внутрь только плату, и стабилизатор на 3 вольта для него подпаять. Для герметичного конечно лучше вариант от автомобильного с пультом, но тут и ток потребления больше, и возни тоже. |
![]() |
![]() |
![]() |
![]() |
| PitonPiton |
Jan 23 2012, 23:42
Создана
#285
|
|
Профи ![]() ![]() ![]() ![]() ![]() ![]() Группа: Забанены Сообщений: 2,455 Зарегистрирован: 17-March 10 Из: Зеленоград Пользователь №: 16,270 Металлоискатель: AT-GOLD/AT-PRO Пол: мужской Репутация: 311 кг |
Radiomans, подскажи пожалуйста характеристики это fm передатчика? какя там батарейка стоит и сколько их там, и для чего на штекере 4-й контакт, а на других 3., есть ли у него прищепка, к МД подойдёт?
Спасибо! http://www.ebay.com/itm/iPhone-4s-4FM-Tran...#ht_3200wt_1352 Сообщение отредактировано PitonPiton: Jan 24 2012, 00:14 |
![]() |
![]() |
![]() |
![]() |
| Radiomans |
Jan 24 2012, 00:42
Создана
#286
|
|
Профи ![]() ![]() ![]() ![]() ![]() ![]() Группа: Пляжники Сообщений: 7,470 Зарегистрирован: 9-November 07 Из: ExUSSR Пользователь №: 2,926 ![]() ![]() ![]() Металлоискатель: CZ-20 F-75 Exp2 7250 Интересы: _ ____ ____ Репутация: 400 кг |
Я думаю именно эту модель брать не стоит - дорого, питается от прикуривателя (12вольт). На штеккере 4 контакта потому-что есть встроенный микрофон и кнопка ответа для АйФона .....
Берите попроще. |
![]() |
![]() |
![]() |
![]() |
| GIGAWATT |
Jan 24 2012, 00:46
Создана
#287
|
|
Постоянный ![]() ![]() ![]() ![]() Группа: Забанены Сообщений: 232 Зарегистрирован: 8-July 10 Пользователь №: 19,602 Металлоискатель: X-TERRA 705, TM 808 Репутация: 9 кг |
4. Потребление Вывод - встроить например в старый Сигнум можно без проблем, а вот приборы которые питаются от 9в кроны пролетают ...... Пробовал подключать к литиевому аккуму от мобилы напрямую. Один меньше 4вольт не переваривал, а два других нормально работали при 3.8 вольта, что подходит. Старого аккумулятора от нокии типа BL-4c хватит на световой день, больше и не надо. [/quote] вы не правы, я подключил без плеера и стабилизатора на терке все работает, у трансмиттора частота выбирается посадкой некотрых ног на корпус, даташиты читайте. |
![]() |
![]() |
![]() |
![]() |
| GIGAWATT |
Jan 24 2012, 00:52
Создана
#288
|
|
Постоянный ![]() ![]() ![]() ![]() Группа: Забанены Сообщений: 232 Зарегистрирован: 8-July 10 Пользователь №: 19,602 Металлоискатель: X-TERRA 705, TM 808 Репутация: 9 кг |
|
![]() |
![]() |
![]() |
![]() |
| Rangtosh |
Jan 24 2012, 11:28
Создана
#289
|
|
Профи ![]() ![]() ![]() ![]() ![]() ![]() Группа: Забанены Сообщений: 1,217 Зарегистрирован: 28-July 10 Из: Москв-Ташкент-Москв Пользователь №: 20,089 Металлоискатель: GMP, V3i Пол: мужской Репутация: 189 кг |
QUOTE(Radiomans @ Jan 23 2012, 10:57) Ну не может он искажать звук Он сделан для прослушивания музыки, по этому со звуком там всё в порядке ! +1. |
![]() |
![]() |
![]() |
![]() |
| PitonPiton |
Jan 26 2012, 01:56
Создана
#290
|
|
Профи ![]() ![]() ![]() ![]() ![]() ![]() Группа: Забанены Сообщений: 2,455 Зарегистрирован: 17-March 10 Из: Зеленоград Пользователь №: 16,270 Металлоискатель: AT-GOLD/AT-PRO Пол: мужской Репутация: 311 кг |
Народ, помогите окончательно определится с FM-передатчиком! С какой частотой лучше встроить в МД от 80 MГц., или от 800 MГц?
|
![]() |
![]() |
![]() |
![]() |
| fiskars |
Jan 26 2012, 05:14
Создана
#291
|
|
Профи ![]() ![]() ![]() ![]() ![]() ![]() Группа: Посетители Сообщений: 1,021 Зарегистрирован: 17-September 10 Из: Пермский край Пользователь №: 21,360 Пол: мужской Репутация: 103 кг |
Лучше думаю от 80мгц. Чем полоса пропускания больше тем лучше, хотЯ не для всех целей
-------------------- китаёз>fishet f2>кондор 3>x-terra 54>сорекс М>вакуеро>тежон>explorer 2>GMP>Dēus...
|
![]() |
![]() |
![]() |
![]() |
| GIGAWATT |
Jan 26 2012, 09:34
Создана
#292
|
|
Постоянный ![]() ![]() ![]() ![]() Группа: Забанены Сообщений: 232 Зарегистрирован: 8-July 10 Пользователь №: 19,602 Металлоискатель: X-TERRA 705, TM 808 Репутация: 9 кг |
QUOTE(PitonPiton @ Jan 26 2012, 02:56) Народ, помогите окончательно определится с FM-передатчиком! С какой частотой лучше встроить в МД от 80 MГц., или от 800 MГц? это вы о частоте модуляции(всмысле на какой частоте приемник будет ловить ваш мд) |
![]() |
![]() |
![]() |
![]() |
| PitonPiton |
Jan 26 2012, 09:45
Создана
#293
|
|
Профи ![]() ![]() ![]() ![]() ![]() ![]() Группа: Забанены Сообщений: 2,455 Зарегистрирован: 17-March 10 Из: Зеленоград Пользователь №: 16,270 Металлоискатель: AT-GOLD/AT-PRO Пол: мужской Репутация: 311 кг |
QUOTE(GIGAWATT @ Jan 26 2012, 10:34) это вы о частоте модуляции(всмысле на какой частоте приемник будет ловить ваш мд) да,я об этом. Всётаки решился встраивать в корпус МД и не лазить туда с переделками. Сообщение отредактировано PitonPiton: Jan 26 2012, 09:46 |
![]() |
![]() |
![]() |
![]() |
| fiskars |
Jan 26 2012, 09:53
Создана
#294
|
|
Профи ![]() ![]() ![]() ![]() ![]() ![]() Группа: Посетители Сообщений: 1,021 Зарегистрирован: 17-September 10 Из: Пермский край Пользователь №: 21,360 Пол: мужской Репутация: 103 кг |
а чем вы будете ловить частоту в 800мгц?
-------------------- китаёз>fishet f2>кондор 3>x-terra 54>сорекс М>вакуеро>тежон>explorer 2>GMP>Dēus...
|
![]() |
![]() |
![]() |
![]() |
| PitonPiton |
Jan 26 2012, 10:02
Создана
#295
|
|
Профи ![]() ![]() ![]() ![]() ![]() ![]() Группа: Забанены Сообщений: 2,455 Зарегистрирован: 17-March 10 Из: Зеленоград Пользователь №: 16,270 Металлоискатель: AT-GOLD/AT-PRO Пол: мужской Репутация: 311 кг |
QUOTE(fiskars @ Jan 26 2012, 10:53) а чем вы будете ловить частоту в 800мгц? Безпроводными наушниками, которые работают на этой частоте, передатчик вкорячить в МД. Вот наушники работающие на разных частотах http://www.defender.ru/products/multimedia...hone/mph-tv863/ Частотная модуляция: FM, рабочая частота: 863.3/863.9/864.5 МГц http://www.holodilnik.ru/audio_video/headphones/denn/dhc845/ http://www.holodilnik.ru/audio_video/headphones/denn/dhc845/ Трансмиттер: 85.5 ± 0.2MГц. Ресивер :84.5-106 .5 MГц. Сообщение отредактировано PitonPiton: Jan 26 2012, 10:03 |
![]() |
![]() |
![]() |
![]() |
| GIGAWATT |
Jan 26 2012, 12:47
Создана
#296
|
|
Постоянный ![]() ![]() ![]() ![]() Группа: Забанены Сообщений: 232 Зарегистрирован: 8-July 10 Пользователь №: 19,602 Металлоискатель: X-TERRA 705, TM 808 Репутация: 9 кг |
мне первый вариант больше нравится, но чем вы его кормить собираетесь (хотя может его вскрыть и там будет все гораздо проще....)
|
![]() |
![]() |
![]() |
![]() |
| fiskars |
Jan 26 2012, 14:00
Создана
#297
|
|
Профи ![]() ![]() ![]() ![]() ![]() ![]() Группа: Посетители Сообщений: 1,021 Зарегистрирован: 17-September 10 Из: Пермский край Пользователь №: 21,360 Пол: мужской Репутация: 103 кг |
12 вольт и 100 метров для чего?тем более у вас АТ ПРО откуда вы будете брать 12 вольт?инвертор несерьезно и ток потребления большой у передатчика, купите по отдельности фм трансмиттер готовый и наушники с радиоприемником встроеным, зачем изобретать велосипед, он уже изобретен
-------------------- китаёз>fishet f2>кондор 3>x-terra 54>сорекс М>вакуеро>тежон>explorer 2>GMP>Dēus...
|
![]() |
![]() |
![]() |
![]() |
| GIGAWATT |
Jan 26 2012, 14:54
Создана
#298
|
|
Постоянный ![]() ![]() ![]() ![]() Группа: Забанены Сообщений: 232 Зарегистрирован: 8-July 10 Пользователь №: 19,602 Металлоискатель: X-TERRA 705, TM 808 Репутация: 9 кг |
QUOTE(fiskars @ Jan 26 2012, 15:00) 12 вольт и 100 метров для чего?тем более у вас АТ ПРО откуда вы будете брать 12 вольт?инвертор несерьезно и ток потребления большой у передатчика, купите по отдельности фм трансмиттер готовый и наушники с радиоприемником встроеным, зачем изобретать велосипед, он уже изобретен если вскрыть трансмитткр то возможно на входе по питаню стаит стабилизатор, который при умном подключении к мд нак не нужен и ток поребения без стабилизатора упадет , а вот на сколько это мы узнаем от автора если он этим займется |
![]() |
![]() |
![]() |
![]() |
| fiskars |
Jan 26 2012, 17:15
Создана
#299
|
|
Профи ![]() ![]() ![]() ![]() ![]() ![]() Группа: Посетители Сообщений: 1,021 Зарегистрирован: 17-September 10 Из: Пермский край Пользователь №: 21,360 Пол: мужской Репутация: 103 кг |
хм, не факт что стоит т.к. в комплекте идет зарядка для сети 220в и посути зарядка заточена под этот трансмиттер так что думаю незачем ставить стабилизатор внутри, хотя все возможно, если например схема питается еще и от батареек то думаю стабилизатор стоит. но 700 рублей потратить на то чтоб проверить есть он там или нет....зачем?700 руб стоит хороший трансмиттер на 2 батарейках
-------------------- китаёз>fishet f2>кондор 3>x-terra 54>сорекс М>вакуеро>тежон>explorer 2>GMP>Dēus...
|
![]() |
![]() |
![]() |
![]() |
| GIGAWATT |
Jan 26 2012, 23:14
Создана
#300
|
|
Постоянный ![]() ![]() ![]() ![]() Группа: Забанены Сообщений: 232 Зарегистрирован: 8-July 10 Пользователь №: 19,602 Металлоискатель: X-TERRA 705, TM 808 Репутация: 9 кг |
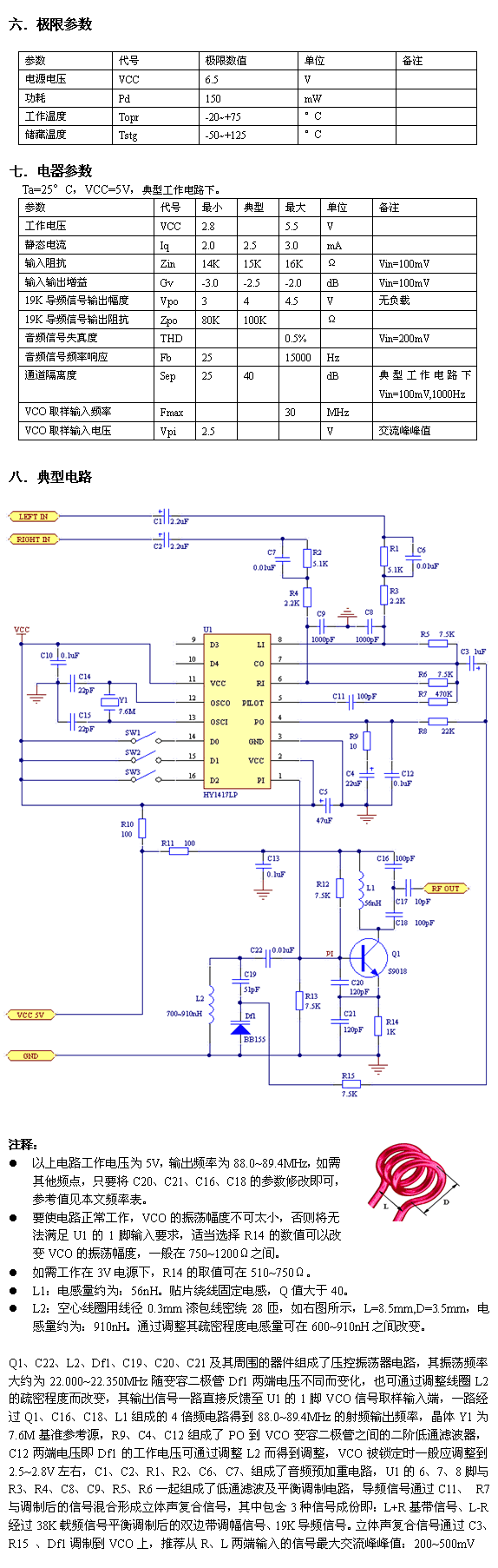
QUOTE(fiskars @ Jan 26 2012, 18:15) хм, не факт что стоит т.к. в комплекте идет зарядка для сети 220в и посути зарядка заточена под этот трансмиттер так что думаю незачем ставить стабилизатор внутри, хотя все возможно, если например схема питается еще и от батареек то думаю стабилизатор стоит. но 700 рублей потратить на то чтоб проверить есть он там или нет....зачем?700 руб стоит хороший трансмиттер на 2 батарейках пример: |
![]() |
![]() |
![]() ![]() ![]() |
| Упрощенная Версия · Рекламодателям | Сейчас: 17th February 2026 - 02:25 | |
![]() |