
![]() |
![]() |
Здравствуйте, Гость ( Авторизация | Регистрация )
![]() |
![]() |
![]() ![]() ![]() |
![]() |
![]() |
| SolAD |
Feb 27 2014, 09:41
Создана
#781
|
|
Пользователь ![]() ![]() Группа: Забанены Сообщений: 20 Зарегистрирован: 19-May 11 Из: Краснодарский край Пользователь №: 30,149 Пол: мужской Репутация: 2 кг |
QUOTE(GSL @ Feb 24 2014, 09:23) Резистор подстроечный (можно 25 или 50 кОм ) и пара емкостей (обязательно пленочных) и получите вторую частоту. В простейшем случае достаточно только емкость. Резистор нужен для подстройки дискрима. При заливке частота не уходит если не менять "геометрию" катушки, но меняется баланс и иногда значительно, поэтому заливают в 2-3 этапа. Не забываем оставить настроечную петлю, которой в после полной залики подстраиваем баланс катушки. Графит лухше разводить на лаке, но проще на ПВА. Недостаток ПВА он впитывает воду - нужно принимать меры после нанесения экрана. На самом деле это дело вкуса. Многие делают на ПВА, потом слой стеклоткани ,затем лака и получается отлично. Доброго времени суток! GSL, сборка резисторов которая показана на схеме, это есть: – переменный резистор (действующий), то беж который есть в приборе как «дискрим»; - добавочный (постоянный) резистор устанавливается для подстройки шкалы дискрима при переходе на другую рабочую частоту. Я правильно понял? И еще один вопросик. А что делать с автогенератором Тх? Вернее будет, как делать? Если я не ошибаюсь, схема выходного каскада такая. Вложенные эскизы изображений |
![]() |
![]() |
![]() |
![]() |
| GSL |
Feb 27 2014, 10:08
Создана
#782
|
|
Старожил ![]() ![]() ![]() ![]() ![]() Группа: Забанены Сообщений: 611 Зарегистрирован: 4-May 08 Пользователь №: 4,493 Пол: мужской Репутация: 39 кг |
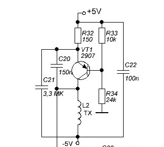
QUOTE(SolAD @ Feb 27 2014, 10:41) 1. Доброго времени суток! GSL, сборка резисторов которая показана на схеме, это есть: – переменный резистор (действующий), то беж который есть в приборе как «дискрим»; - добавочный (постоянный) резистор устанавливается для подстройки шкалы дискрима при переходе на другую рабочую частоту. Я правильно понял? 2. И еще один вопросик. А что делать с автогенератором Тх? Вернее будет, как делать? Если я не ошибаюсь, схема выходного каскада такая. 1. Правильно 2.Добавите емкость как показана на картинке выше - частота автогенератора изменится. Схему АВТОгенератора вашего прибора прикладываю. В схеме С20 задает частоту генерации. Вложенные эскизы изображений |
![]() |
![]() |
![]() |
![]() |
| SolAD |
Feb 27 2014, 10:39
Создана
#783
|
|
Пользователь ![]() ![]() Группа: Забанены Сообщений: 20 Зарегистрирован: 19-May 11 Из: Краснодарский край Пользователь №: 30,149 Пол: мужской Репутация: 2 кг |
QUOTE(GSL @ Feb 27 2014, 10:08) 1. Правильно 2.Добавите емкость как показана на картинке выше - частота автогенератора изменится. Схему АВТОгенератора вашего прибора прикладываю. В схеме С20 задает частоту генерации. GSL, если установить конденсатор как показано в схеме приложенной Вами, допускаю что частота генератора уйдет в низ. Потому как конденсатор подключается в параллель. А мне необходимо уйти по частоте в верх, как на приложенных Вами снимках ранее, на 18 кГц. Возможно я ошибаюсь. Может нужно с С20 что то делать? Может изменить его емкость в меньшую сторону, подогнать частоту к 18кГц а потом включать в параллель необходимую емкость для возврата к 14кГц? Возможно я ошибаюсь!? Поясните. С уважением Александр. |
![]() |
![]() |
![]() |
![]() |
| GSL |
Feb 27 2014, 13:01
Создана
#784
|
|
Старожил ![]() ![]() ![]() ![]() ![]() Группа: Забанены Сообщений: 611 Зарегистрирован: 4-May 08 Пользователь №: 4,493 Пол: мужской Репутация: 39 кг |
QUOTE(SolAD @ Feb 27 2014, 11:39) GSL, если установить конденсатор как показано в схеме приложенной Вами, допускаю что частота генератора уйдет в низ. Потому как конденсатор подключается в параллель. А мне необходимо уйти по частоте в верх, как на приложенных Вами снимках ранее, на 18 кГц. Возможно я ошибаюсь. Может нужно с С20 что то делать? Может изменить его емкость в меньшую сторону, подогнать частоту к 18кГц а потом включать в параллель необходимую емкость для возврата к 14кГц? Возможно я ошибаюсь!? Поясните. С уважением Александр. Чтобы уменьшить емкость их включают последовательно (Как у французов), но можно просто подобрать емкость и получить 18 кГц. Я так и делал, когда собирал Сиболу (Вака почти тоже самое). |
![]() |
![]() |
![]() |
![]() |
| SolAD |
Feb 28 2014, 08:21
Создана
#785
|
|
Пользователь ![]() ![]() Группа: Забанены Сообщений: 20 Зарегистрирован: 19-May 11 Из: Краснодарский край Пользователь №: 30,149 Пол: мужской Репутация: 2 кг |
QUOTE(GSL @ Feb 27 2014, 13:01) Чтобы уменьшить емкость их включают последовательно (Как у французов), но можно просто подобрать емкость и получить 18 кГц. Я так и делал, когда собирал Сиболу (Вака почти тоже самое). Доброго времени суток GSL а также всем форучанам. В общем понятно. Сейчас доделаю катуху 12/15 (примерно такой размер) а потом «поиграюсь» с частотами. Не плохо было-бы иметь прибор для разведки многочастотник! Да и потом для определения цели. Значит говорите что при заливке катухи частота не уходит, уходит только сведение? Где-то читал (в голове отложилось), что при заливке уходит частота примерно на 200 Гц Rx и незначительно Тх но куда уходит не помню - это применительно к катушкам тапа Вакуэро. Боюсь не попасть в разнос по частоте Тх и Rx на 500-600 Гц. Вопрос ко всем форумчанам. За ране извиняюсь, может изъясню не понятным «языком». Какие приборы применить, как построить приборную базу (схема подключения приборов) для того чтобы проверить АЧХ (амплитудною частотную характеристику) собранной катушки? Например использовать осциллограф может 2, ГКЧН (генератор качающей частоты низкочастотный). Хотелось-бы реально увидеть на экране разнос частот и т.д…. |
![]() |
![]() |
![]() |
![]() |
| GSL |
Feb 28 2014, 09:16
Создана
#786
|
|
Старожил ![]() ![]() ![]() ![]() ![]() Группа: Забанены Сообщений: 611 Зарегистрирован: 4-May 08 Пользователь №: 4,493 Пол: мужской Репутация: 39 кг |
QUOTE(SolAD @ Feb 28 2014, 09:21) Значит говорите что при заливке катухи частота не уходит, уходит только сведение? Где-то читал (в голове отложилось), что при заливке уходит частота примерно на 200 Гц Rx и незначительно Тх но куда уходит не помню - это применительно к катушкам тапа Вакуэро. Боюсь не попасть в разнос по частоте Тх и Rx на 500-600 Гц. Еще раз повторю если не менять ГЕОМЕТРИЮ катушки то частота никуда не уходит. А читали вы скорее всего у Циклона следующее: 1. намотаете катушку , если стянуть витки катушки ниткой, чтобы не расподалась катушка, то чатстота сдвинется вверх на 200 Гц. (в этом случае геметрия катушки меняется ). А если просто залить уже настроенную катушку, то никуда частота не сдвинется. Чтобы не менялась геометрия катушки ее пропитывают лаком . Можно и бакситкой, но в этом случае нельзя отматать лишние витки. В фирменных приборах (Тезоро) пропитывают лаком и заливают комнаундом. |
![]() |
![]() |
![]() |
![]() |
| R0MAN |
Mar 15 2014, 21:06
Создана
#787
|
|
Бывалый ![]() ![]() ![]() Группа: Забанены Сообщений: 123 Зарегистрирован: 19-September 10 Пользователь №: 21,397 Пол: мужской Репутация: 32 кг |
Уважаемые!!!
Вопрос следующий, если у кого-то остались данные по собранным катушкам для Fisher 75, поделитесь пожалуйста?! То есть, я делаю при помощи схемки резонансной частоты замер оригинала с ёмкостью(С=10нФ) - Тх (прд) R=2,5 Ом F= 36,4 кГц Rx (прм) R=38,8 Ом F= 5,14 кГц Если мотаю обмотки конкретно с приведенным Fuma диаметром провода, диаметром обмоток и количеством витков, а именно: Тх (прд) - 0,5 мм - 30 витков Rx (прм) - 0,22 мм - 90 витков, то я попадаю в резонансною частоту и сопротивления обмоток, однако катушка великовата для постоянного использования! У штатной дикие глюки - поврежден скорее всего кабель или экран катушки (ИМХО). Думаю, что при соблюдении диаметра обмоток, числа витков и диаметра провода всё совпадет. Если считаю калькулятором - получается полная хрень... Вот хочу сделать катушку по типу штатной, Хантера или Детеч, и если кто-то делал подобные поделитесь данными, а то никак не могу попасть - либо сопротивление, либо частота уплывает... Заранее всем благодарен! Сообщение отредактировано R0MAN: Mar 18 2014, 11:42 |
![]() |
![]() |
![]() |
![]() |
| witek_tym |
Mar 16 2014, 12:17
Создана
#788
|
|
Постоянный ![]() ![]() ![]() ![]() Группа: Забанены Сообщений: 212 Зарегистрирован: 29-April 11 Из: tyumen Пользователь №: 29,431 Металлоискатель: MFT Пол: мужской Репутация: 22 кг |
R0MAN а вы ни чего не спутали при замерах?По вашим данным получается что ТХ обмотка имеет индуктивность около 95000 мкГн..мне кажется это несколько многовато раз так в двадцать+ примерно.Измерте частоту обмотки ТХ на старом датчике еще раз без кондесатора,похоже что там стоит уже конденсатор около 0.2мкф.Вот на пред идущей страничке две программы с помощью которых можно предварительно сориентироватся к чему стремится при построении нового размера датчика на основе характеристик снятых с имеющегося в наличии датчика,а именно что нужно найти примерные индуктивности заводского датчика,подставляя в программы значения полученные с помощью автогенератора,известных емкостей и частот,а там уже и пересчитать на желаемые размеры
Сообщение отредактировано witek_tym: Mar 16 2014, 12:30 |
![]() |
![]() |
![]() |
![]() |
| R0MAN |
Mar 16 2014, 19:41
Создана
#789
|
|
Бывалый ![]() ![]() ![]() Группа: Забанены Сообщений: 123 Зарегистрирован: 19-September 10 Пользователь №: 21,397 Пол: мужской Репутация: 32 кг |
QUOTE(witek_tym @ Mar 16 2014, 13:17) R0MAN а вы ни чего не спутали при замерах?По вашим данным получается что ТХ обмотка имеет индуктивность около 95000 мкГн..мне кажется это несколько многовато раз так в двадцать+ примерно.Измерте частоту обмотки ТХ на старом датчике еще раз без кондесатора,похоже что там стоит уже конденсатор около 0.2мкф.Вот на пред идущей страничке две программы с помощью которых можно предварительно сориентироватся к чему стремится при построении нового размера датчика на основе характеристик снятых с имеющегося в наличии датчика,а именно что нужно найти примерные индуктивности заводского датчика,подставляя в программы значения полученные с помощью автогенератора,известных емкостей и частот,а там уже и пересчитать на желаемые размеры На штатной катушке однозначно в Фишере ёмкости нет - разбирал, в снайперке не знаю... Данные действительно чудные, может врёт автогенератор, но такие значения показывает на двух оригинальных катушках с незначительной разбежкой в значениях. По полученным значениям считать на калькуляторе просто не реально, я сам уже прикидывал, поэтому и задал вопрос по конкретным размерам и конкретным параметрам. |
![]() |
![]() |
![]() |
![]() |
| dmitryru |
Mar 16 2014, 22:01
Создана
#790
|
|
Профи ![]() ![]() ![]() ![]() ![]() ![]() Группа: Забанены Сообщений: 2,255 Зарегистрирован: 26-May 10 Из: Москва ВАО Пользователь №: 18,424 Репутация: 82 кг |
Проверте данные еще раз,
2,5 ом это передающая Тх, а не Рх Сообщение отредактировано dmitryru: Mar 16 2014, 22:04 -------------------- Не курю - Перешёл на электронку.
|
![]() |
![]() |
![]() |
![]() |
| R0MAN |
Mar 17 2014, 20:20
Создана
#791
|
|
Бывалый ![]() ![]() ![]() Группа: Забанены Сообщений: 123 Зарегистрирован: 19-September 10 Пользователь №: 21,397 Пол: мужской Репутация: 32 кг |
QUOTE(dmitryru @ Mar 16 2014, 23:01) Проверте данные еще раз, 2,5 ом это передающая Тх, а не Рх Да, подправил, перепутал... |
![]() |
![]() |
![]() |
![]() |
| GSL |
Mar 18 2014, 10:05
Создана
#792
|
|
Старожил ![]() ![]() ![]() ![]() ![]() Группа: Забанены Сообщений: 611 Зарегистрирован: 4-May 08 Пользователь №: 4,493 Пол: мужской Репутация: 39 кг |
QUOTE(R0MAN @ Mar 16 2014, 20:41) ... Данные действительно чудные, может врёт автогенератор, Бывает что и врет, наблюдал такой эффект несколько раз. Особенно генератор врет если синус плохой (гармоники прут). Какой автогенератор использовали? Для этой катушки можно использовать ТОЛЬКО автогенератор от Вайтса (вначале темы была схема). Сообщение отредактировано GSL: Mar 18 2014, 10:06 |
![]() |
![]() |
![]() |
![]() |
| R0MAN |
Mar 18 2014, 11:04
Создана
#793
|
|
Бывалый ![]() ![]() ![]() Группа: Забанены Сообщений: 123 Зарегистрирован: 19-September 10 Пользователь №: 21,397 Пол: мужской Репутация: 32 кг |
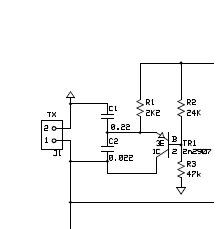
QUOTE(GSL @ Mar 18 2014, 11:05) Бывает что и врет, наблюдал такой эффект несколько раз. Особенно генератор врет если синус плохой (гармоники прут). Какой автогенератор использовали? Для этой катушки можно использовать ТОЛЬКО автогенератор от Вайтса (вначале темы была схема). Использовал как у Fuma, - один в один. Вчера зацепил ёмкость 120 пикофарад, - получил на передающей частоту 56,9, а на приемной - 6,3 кГц... Да пробовал менять транзисторы 9014 на КТ3102Б, естественно учитывая маркировку, на них вообще показания не стабильны - вернулся обратно, сейчас первые три транзистора в схеме 3107 и два последних 9014, ну так показания хоть более стабильные. То есть автогенератор работает, при сжимании обмоток частота увеличивается, попадаю в частоту мотая обмотки, но скажем больше получается сопротивление, я понимаю, так , что надо увеличить диаметр, а считать с такими показаниями калькулятором не получается... Питание 9 вольт, "крона" тянет легко. Сообщение отредактировано R0MAN: Mar 18 2014, 11:43 Вложенные эскизы изображений |
![]() |
![]() |
![]() |
![]() |
| GSL |
Mar 18 2014, 12:04
Создана
#794
|
|
Старожил ![]() ![]() ![]() ![]() ![]() Группа: Забанены Сообщений: 611 Зарегистрирован: 4-May 08 Пользователь №: 4,493 Пол: мужской Репутация: 39 кг |
QUOTE(R0MAN @ Mar 18 2014, 12:04) Использовал как у Fuma, - один в один. Вчера зацепил ёмкость 120 пикофарад, - получил на передающей частоту 56,9, а на приемной - 6,3 кГц... Этот генератор можно использовать для измерения катушек типа Тезоро у них большое сопротивление катушек и большая индуктивность. Если катушка Тх имеет маленькое сопротивление (меньше 10 ом) то генератор срывается и начинает врать. Чтобы этого не происходило нужно использовать генератор который может "раскачать" эту катушку. На первой стр. есть схема Вайтс на 2-х транзисторах - она как раз для таких катушек. А вот для проверки приемной катушки ваш генератор будет прекрасно работать. В катушки типа Тезоро ток во время резонанса обычно составляет порядка 30-40 мА, а в низкоомных катушках ток может быть 150 мА. Ест-но ваша схема просто не может выдать этого тока для раскачки резонанса, это чисто схемное ограничение. А Вайтс может выдать и 300 мА. |
![]() |
![]() |
![]() |
![]() |
| R0MAN |
Mar 18 2014, 13:32
Создана
#795
|
|
Бывалый ![]() ![]() ![]() Группа: Забанены Сообщений: 123 Зарегистрирован: 19-September 10 Пользователь №: 21,397 Пол: мужской Репутация: 32 кг |
QUOTE(GSL @ Mar 18 2014, 13:04) Этот генератор можно использовать для измерения катушек типа Тезоро у них большое сопротивление катушек и большая индуктивность. Если катушка Тх имеет маленькое сопротивление (меньше 10 ом) то генератор срывается и начинает врать. Чтобы этого не происходило нужно использовать генератор который может "раскачать" эту катушку. На первой стр. есть схема Вайтс на 2-х транзисторах - она как раз для таких катушек. А вот для проверки приемной катушки ваш генератор будет прекрасно работать. В катушки типа Тезоро ток во время резонанса обычно составляет порядка 30-40 мА, а в низкоомных катушках ток может быть 150 мА. Ест-но ваша схема просто не может выдать этого тока для раскачки резонанса, это чисто схемное ограничение. А Вайтс может выдать и 300 мА. Этот генератор, как я понял можно использовать для сведения, если не подключать к прибору катушку во время сведения обмоток, так? Или его можно использовать и для измерения резонансной частоты? Там на первой странице для измерения частоты приведена схемка на 6 транзисторах... Если эту схему можно использовать для измерения частоты, соберу, попробую. Уточните пожалуйста, GSL! Вложенные эскизы изображений |
![]() |
![]() |
![]() |
![]() |
| GSL |
Mar 18 2014, 15:34
Создана
#796
|
|
Старожил ![]() ![]() ![]() ![]() ![]() Группа: Забанены Сообщений: 611 Зарегистрирован: 4-May 08 Пользователь №: 4,493 Пол: мужской Репутация: 39 кг |
QUOTE(R0MAN @ Mar 18 2014, 14:32) Этот генератор, как я понял можно использовать для сведения, если не подключать к прибору катушку во время сведения обмоток, так? Или его можно использовать и для измерения резонансной частоты? Там на первой странице для измерения частоты приведена схемка на 6 транзисторах... Если эту схему можно использовать для измерения частоты, соберу, попробую. Уточните пожалуйста, GSL! Да !! Этим генератором пользуюсь для определения индуктивности, частоты резонанса, настройки и сведения катушек получается идеально. Схема выдает красивый синус, работает без настроек. Последнее время пользуюсь в основом этой схемой, хотя есть несколько других. А тот что предложил Фома использую для определения индуктивности приемных катушек, и т.к. генератор выдает маленькую амплитуду сигнала , то можно измерять и подгонять резонанс прямо в приборе - это особенно удобно в Тезорах (у них емкость Rx стоит в приборе), но если не уверены в себе лучше отсоеденить катушку и выпаять емкость Сообщение отредактировано GSL: Mar 19 2014, 10:54 |
![]() |
![]() |
![]() |
![]() |
| R0MAN |
Mar 18 2014, 22:41
Создана
#797
|
|
Бывалый ![]() ![]() ![]() Группа: Забанены Сообщений: 123 Зарегистрирован: 19-September 10 Пользователь №: 21,397 Пол: мужской Репутация: 32 кг |
Спасибо! Будем пробовать ...
|
![]() |
![]() |
![]() |
![]() |
| R0MAN |
Mar 20 2014, 22:02
Создана
#798
|
|
Бывалый ![]() ![]() ![]() Группа: Забанены Сообщений: 123 Зарегистрирован: 19-September 10 Пользователь №: 21,397 Пол: мужской Репутация: 32 кг |
Собрал автогенератор по схеме Вайтса. Запитал 9 вольт - типа "Крона". В контуре ёмкость 10 наноФарад
Показания не очень стабильны - показания частоты на Rx скачет (пульсирует) от 11,94 до 12, 00 кГц при R=37,5 Ом на Тх скачет от 45,7 до 46, 00 кГц при R=2,3 Ом При этом замеры сделал на двух штатных катушках - примерно всё в этих пределах. Если считаю по этим показаниям катушку при диаметре катушки 365 мм (знаю, что там провод на Rx должен быть диаметр 0,22 - около 70 витков, а на Тх - диаметр 0,5 - около 30 витков), не получаются эти показания и близко по калькулятору... В чем может быть проблема? По питанию не должно быть проблем - батарейка... В схеме ещё поставил транзистор КТ3102БМ (просто с буквой Б не нашёл). Может частота так пульсировать, или показания должны быть жёстко стабильными?! |
![]() |
![]() |
![]() |
![]() |
| GSL |
Mar 21 2014, 10:13
Создана
#799
|
|
Старожил ![]() ![]() ![]() ![]() ![]() Группа: Забанены Сообщений: 611 Зарегистрирован: 4-May 08 Пользователь №: 4,493 Пол: мужской Репутация: 39 кг |
QUOTE(R0MAN @ Mar 20 2014, 23:02) Собрал автогенератор по схеме Вайтса. Запитал 9 вольт - типа "Крона". В контуре ёмкость 10 наноФарад Показания не очень стабильны - показания частоты на Rx скачет (пульсирует) от 11,94 до 12, 00 кГц при R=37,5 Ом на Тх скачет от 45,7 до 46, 00 кГц при R=2,3 Ом При этом замеры сделал на двух штатных катушках - примерно всё в этих пределах. Если считаю по этим показаниям катушку при диаметре катушки 365 мм (знаю, что там провод на Rx должен быть диаметр 0,22 - около 70 витков, а на Тх - диаметр 0,5 - около 30 витков), не получаются эти показания и близко по калькулятору... В чем может быть проблема? По питанию не должно быть проблем - батарейка... В схеме ещё поставил транзистор КТ3102БМ (просто с буквой Б не нашёл). Может частота так пульсировать, или показания должны быть жёстко стабильными?! Во время измерения частоты генерации: 1. Рядом катушкой не должно быть никаких металлических предметов в радиусе 1м. Иначе частота "прыгает". 2. Питание генератора должно быть стабильным. В вашем случае крона может "посесть" т.к. ток довольно большой крона просто не может дать такого тока из-за внутреннего сопротивления, поэтому желательно использовать блок питания с током на 500 ма. Это тоже в ветке обсуждалось. В принципе ваших данных достаточно чтобы пересчитать катушку на нужный размер. Все равно после расчета нужно мотать чуть больше витков и отматывать добиваясь нужных результатов. Так что можете мотать новую катушку. |
![]() |
![]() |
![]() |
![]() |
| R0MAN |
Mar 21 2014, 13:02
Создана
#800
|
|
Бывалый ![]() ![]() ![]() Группа: Забанены Сообщений: 123 Зарегистрирован: 19-September 10 Пользователь №: 21,397 Пол: мужской Репутация: 32 кг |
QUOTE(GSL @ Mar 21 2014, 11:13) Во время измерения частоты генерации: 1. Рядом катушкой не должно быть никаких металлических предметов в радиусе 1м. Иначе частота "прыгает". 2. Питание генератора должно быть стабильным. В вашем случае крона может "посесть" т.к. ток довольно большой крона просто не может дать такого тока из-за внутреннего сопротивления, поэтому желательно использовать блок питания с током на 500 ма. Это тоже в ветке обсуждалось. В принципе ваших данных достаточно чтобы пересчитать катушку на нужный размер. Все равно после расчета нужно мотать чуть больше витков и отматывать добиваясь нужных результатов. Так что можете мотать новую катушку. Да, мотать-то можно, вопрос, - как попасть в нужный диаметр провода?! Вот к примеру диаметр планируемой катушки будет 22,5 см, как прикинуть диаметр для Тх и для Rx - ? Ну и примерное число витков - ? |
![]() |
![]() |
![]() ![]() ![]() |
| Упрощенная Версия · Рекламодателям | Сейчас: 18th December 2025 - 02:16 | |
![]() |