

|  |  | 
Здравствуйте, Гость ( Авторизация | Регистрация )
|  |  | 
|    | 
|  |  | 
| GSL |  Mar 30 2009, 10:04 
				Создана
					#1				
			 | 
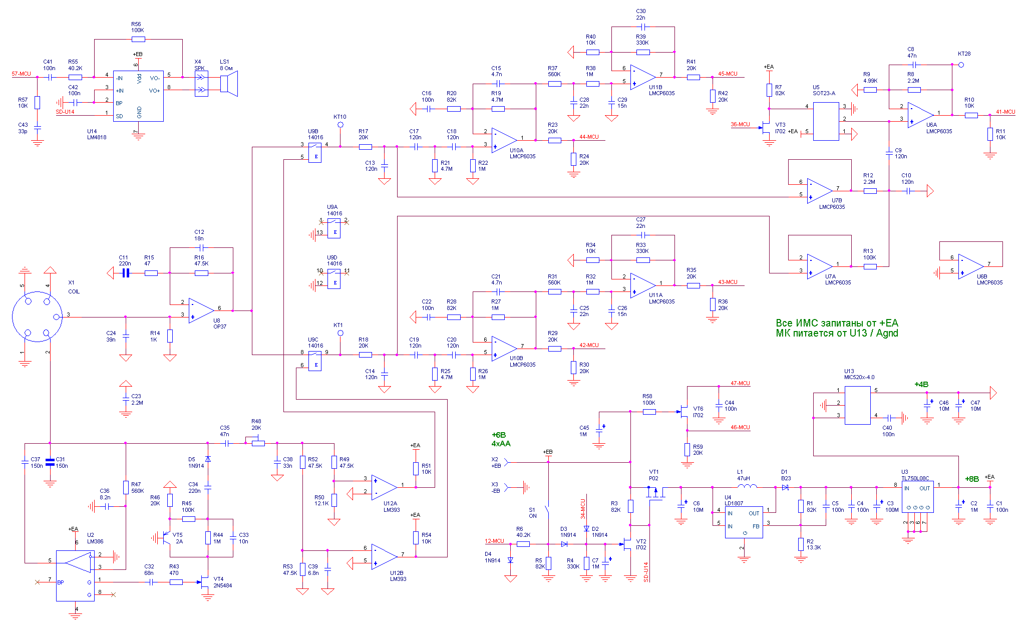
| Старожил      Группа: Забанены Сообщений: 611 Зарегистрирован: 4-May 08 Пользователь №: 4,493 Пол: мужской Репутация: 39 кг    | Всем привет. Решил перед новым сезоном посмотреть что можно сделать с АСЕ 250. После разборки прибора посмотрел осциллограммы в различных точках. Нашел простой способ немного поднять чувствительность аппарата не внося внего изменений. Для этого нужно просто подстроить аппарат с помощью R48. Сообщение отредактировано GSL: Apr 9 2009, 08:45 Вложенные эскизы изображений   | 
|  |  | 
|  |  | 
| GSL |  Mar 30 2009, 10:07 
				Создана
					#2				
			 | 
| Старожил      Группа: Забанены Сообщений: 611 Зарегистрирован: 4-May 08 Пользователь №: 4,493 Пол: мужской Репутация: 39 кг    | |
|  |  | 
|  |  | 
| GSL |  Mar 30 2009, 10:10 
				Создана
					#3				
			 | 
| Старожил      Группа: Забанены Сообщений: 611 Зарегистрирован: 4-May 08 Пользователь №: 4,493 Пол: мужской Репутация: 39 кг    | |
|  |  | 
|  |  | 
| Ancer |  Mar 30 2009, 10:17 
				Создана
					#4				
			 | 
| Старожил      Группа: Забанены Сообщений: 617 Зарегистрирован: 26-November 08 Из: Москва Пользователь №: 6,709 Репутация: 22 кг    | Ну и результаты?Потребление возросло.А глубина обнаружения?  | 
|  |  | 
|  |  | 
| GSL |  Mar 30 2009, 10:40 
				Создана
					#5				
			 | 
| Старожил      Группа: Забанены Сообщений: 611 Зарегистрирован: 4-May 08 Пользователь №: 4,493 Пол: мужской Репутация: 39 кг    | В заводских настройках установлено синус с амплитудой 30в. С помощью перемнного резистора можно поднять амплитуду на 3-5 вольт. В результате чувствительность на монетку возросла примерно на 4 см на воздухе  при прочих неизменных условиях.  Как будет в поле пока не знаю но скорее всего проблем не будет, т.к. изменений в прочие настройки прибора не вносились. Дискриминация работает хорошо, а если чувствительность будет избыточной, то она легко регулируется. Первоначально я собирался увеличить чувствительноть приемника - это можно сделать если увеличить R16(47.5кОм). Если вместо него поставить другой резистор например 62кОм, то чувствительность увеличится в 1.5 раза если 100кОм то в 2 раза. Но увлекаться не стоит схема может возбудится , да и настройки дискриминации возможно собьются. По этому когда получил положительный результат с передающей катушкой пока успокоился, да и прибор пока на гарантии  . Скоро снег сойдет проверю на природе как работает. p.s. ОБРАЩАЮ ВНИМАНИЕ !!! Если у вас нет достаточного опыта в работе со сложной техникой и необходимых приборов для настройки, то залезать внутрь аппарата нежелательно. Если решите повторить подстройку, то прочтите все посты до конца! 1. Если будете повторять эксперимент обязательно запомните в каком положении был переменник, чтобы вернуть в прежнее положение в случае если не понравится работа. 2. Будьте внимательны!!! Рядом с этим переменником находится внешне такой же, но он предназначен для других целей . Ни в коем случае не трогайте его, чтобы не сбить заводские настройки. Сообщение отредактировано GSL: Apr 9 2009, 08:52 Вложенные эскизы изображений   | 
|  |  | 
|  |  | 
| PartyZan |  Mar 30 2009, 11:22 
				Создана
					#6				
			 | 
| Профи       Группа: VIP Сообщений: 2,068 Зарегистрирован: 25-January 09 Из: Moscow. SZAO Пользователь №: 7,597 Металлоискатель: Equinox,Deus,Garrett Интересы: travel Пол: мужской Репутация: 501 кг    | А не добавится ли ложных срабатываний от катушки из-за завышенной чувствительности?  | 
|  |  | 
|  |  | 
| Ancer |  Mar 30 2009, 11:30 
				Создана
					#7				
			 | 
| Старожил      Группа: Забанены Сообщений: 617 Зарегистрирован: 26-November 08 Из: Москва Пользователь №: 6,709 Репутация: 22 кг    | Так он чуствительность приёмного тракта не повышает    | 
|  |  | 
|  |  | 
| Урядник |  Mar 30 2009, 12:20 
				Создана
					#8				
			 | 
| Бывалый    Группа: Посетители Сообщений: 189 Зарегистрирован: 13-February 08 Пользователь №: 3,631 Репутация: 23 кг    | возьму на земетку. дождусь полевых испытаний.  | 
|  |  | 
|  |  | 
| GSL |  Mar 30 2009, 13:20 
				Создана
					#9				
			 | 
| Старожил      Группа: Забанены Сообщений: 611 Зарегистрирован: 4-May 08 Пользователь №: 4,493 Пол: мужской Репутация: 39 кг    | QUOTE(PartyZan @ Mar 30 2009, 11:29) А не добавится ли ложных срабатываний от катушки из-за завышенной чувствительности? Чувствительность легко ограничить уменьшив на пару квадратиков усиление вот увеличить гораздо сложнее. А как выше писали приемный тракт остался без изменения следовательно засад теоретически не должно быть. Недели через 2 проверю. Дома по крайней мере работает вполне стабильно несмотря на железобетонные стены и наводки от мощных передатчиков (недалеко Останкино). | 
|  |  | 
|  |  | 
| GSL |  Mar 31 2009, 10:54 
				Создана
					#10				
			 | 
| Старожил      Группа: Забанены Сообщений: 611 Зарегистрирован: 4-May 08 Пользователь №: 4,493 Пол: мужской Репутация: 39 кг    | Я вообщето сам электронщик . Результат экспериментов olegvklimanov показывает, что небольшое приращение мощности в передающей катушке дает увеличение глубины поиска. Посмею не согласиться с ним в том что увеличение глубины поиска имеет сомнительное практическое применение. Многие уважаемые фирмы бьются за каждый сантиметр, а здесь не внося в схему никаких изменеий получаем несколько сантиметров. Сообщение отредактировано GSL: Mar 31 2009, 12:50 | 
|  |  | 
|  |  | 
| Radiomans |  Mar 31 2009, 12:15 
				Создана
					#11				
			 | 
| Профи       Группа: Пляжники Сообщений: 7,467 Зарегистрирован: 9-November 07 Из: ExUSSR Пользователь №: 2,926    Металлоискатель: CZ-20 F-75 Exp2 7250 Интересы: _ ____ ____ Репутация: 399 кг    | Тем электронщикам кто будет экспериментировать - посмотрите размах синусоиды при разном питании ( на разряженных аккумуляторах и на новых батарейках ).  Обычно на заводе и не выкручивают на максимум, всегда оставляют запас, чтобы сигнал был без искажений при любом питании и температуре. | 
|  |  | 
|  |  | 
| GSL |  Mar 31 2009, 13:27 
				Создана
					#12				
			 | 
| Старожил      Группа: Забанены Сообщений: 611 Зарегистрирован: 4-May 08 Пользователь №: 4,493 Пол: мужской Репутация: 39 кг    | Я в самом начале написал, что потенциометр выкручиваем почти в максимум. Чтобы не было самовозбуждения необходимо  обязательно оставить небольшое сопротивление для развязки каскадов. Синус контролировал по осциллографу - видимых искажений не было.  Что же касается размаха синуса при подсевших батарейках, то я это не проверял, но по судя по схеме никаких изменний не должно быть т.к. стоит преобразователь - стабилизатор и он будет выжимать необходимое напряжение до тех пор пока батарейки почти полностью не умрут. Вот после этого и будет "странная" работа прибора. Нужно просто заменить батарейки! Т.К. была увеличена мощность отдаваемая в катушку примерно на 10%, то соответственно примерно на столько же быстрей будут садится батарейки или аккумуляторы. Как поведет себя прибор при различных температурах это надо проверить. Если результат будет отрицательный, то всегда можно установить потенциометр в прежнее положение - это дело 5 минут. | 
|  |  | 
|  |  | 
| анаконда |  Mar 31 2009, 15:08 
				Создана
					#13				
			 | 
| Пользователь   Группа: Забанены Сообщений: 82 Зарегистрирован: 23-January 09 Из: Вятка -Славный город . Пользователь №: 7,567 Металлоискатель: ACE-250 Репутация: 2 кг    | Хорошее   оптимальное решение .  Про  батарейки  и  разряд  батарей писалось уже  тысячу  раз  во  всех  постах. Вы  все  правильно ответили , что есть  стабилизатор  и не надо  квадратных  колес к  велосипеду.  Я тоже рассматривал ,каким макаром увеличить чуйку у прибора . было два варианта . Увеличить амплитуду на передачу или чувствительность приемной части . Вы пришли к более легкому варианту , просто изменили сопротивление в передающей части прибора. Хорошее и оптимальное решение . Браво и жму руку. Я скину вам в личку пару интересных решений с других сайтов. Почему не здесь ? Ну да...что бы не было рекламы , что есть более технические сайты... | 
|  |  | 
|  |  | 
| анаконда |  Mar 31 2009, 15:24 
				Создана
					#14				
			 | 
| Пользователь   Группа: Забанены Сообщений: 82 Зарегистрирован: 23-January 09 Из: Вятка -Славный город . Пользователь №: 7,567 Металлоискатель: ACE-250 Репутация: 2 кг    | QUOTE(olegvklimanov @ Mar 31 2009, 14:16)  Какие могут быть, теоретически, последствия такой подстройки? А частота передатчика не изменилась? Понимаете , тут все проще и не стоит упираться в частоту прибора. Это вам не СВЧ , где обыкновенный плевок сгоняет частоту на сотни мегагерц..  .Тут  частота  пару  килогерц.Это  сверхдлинные  волны  и критерий погрешностей   минимален. Давайте поговорим о простом. Я постараюсь вам привести простой пример. Если вы живете в сельской местности и плохо показывает ТВ . То , что вы делайте ? Увеличиваете антенну , ставите антенный усилитель ..короче достаточно всяких мучений . Попутно с слабым сигналом к вам летят на эран и всякие помехи , что от китайских тлф и прочей лабуды что попутно дает гармоники на ТВ диапазон , а это приводит к тому , что надо ставить фильтры ..Все это тяжело и не удобно , до тех пор пока связисты не увеличат мощность передатчика. Тогда вы ощутите всю радость своих плодов , в отличии от соседей которые смотрят средненько... но ведь смотрят. В данное время GSL просто увеличил сигнал на передачу , так чуйки у прибора и так хватает.. Свое отношение к его экспериментам я уже сказал. Хотелось бы провести черту между аналоговыми и цифровыми приборами , на основе этого примера, ну да это уже другая тема.   | 
|  |  | 
|  |  | 
| GSL |  Mar 31 2009, 16:41 
				Создана
					#15				
			 | 
| Старожил      Группа: Забанены Сообщений: 611 Зарегистрирован: 4-May 08 Пользователь №: 4,493 Пол: мужской Репутация: 39 кг    | QUOTE(olegvklimanov @ Mar 31 2009, 13:16) Уважаемый GSL. Согласен, что результат более, чем впечатляющий. И на халяву    Спасибо за идею... QUOTE Непонятна физика процесса... Ведь я, вроде, уменьшил мощность передающей катушки... Или, как заметил Radiomans, это как то связано с работой источника питания? У меня аккумуляторы GP 2700 1.2V полностью заряженные. Какие могут быть, теоретически, последствия такой подстройки? А частота передатчика не изменилась? 1. Частота при изменении амплитуды не изменяется. Весь процес пересторойки контролировал по приборам. 2. Питание неизменно т.к. после батареек стоит импульсный преобразователь который держит напряжение даже при севших батарейках а после него несколько стабилизаторов для каждой цепи свой. 3. Физика процесса элементарная повышаем амплитуду на передающей катушке в результате получаем большую мощность на выходе. Но т.к. бесплатно ничего не бывает, то едиственный минус батрейки будут быстрее садиться (ну или аккумуляторы) во всем остальном получаем плюс. 4. QUOTE Непонятна физика процесса... Ведь я, вроде, уменьшил мощность передающей катушки... При уменьшении амплитуды уменьшается передаваемая мощнсть. Я пробовал уменьшать амплитуду - при уменьшении на 5в чувствительность упала примено на 4см. Поэтому в вашем случае я думаю возможно небольшое несоответствие в печати с моей платой. | 
|  |  | 
|  |  | 
| AZAR |  Mar 31 2009, 17:21 
				Создана
					#16				
			 | 
| Старожил      Группа: Забанены Сообщений: 588 Зарегистрирован: 22-September 06 Из: Калуга Пользователь №: 731 Металлоискатель: EXP II Репутация: 19 кг    | QUOTE(GSL @ Mar 30 2009, 10:11) Всем привет. Решил перед новым сезоном посмотреть что можно сделать с АСЕ 250. После разборки прибора посмотрел осциллограммы в различных точках. Нашел простой способ немного поднять чувствительность аппарата не внося внего изменений. Для этого нужно просто поднять амплитуду передающей катушки с помощью R48. Во оно как! Уважаемый GSL, а как думаете, в Экспе присутствует ли такой подстроечник? внутренности Экспа вот тут можно посмотреть: http://www.reviewdetector.ru/index.php?showtopic=4274# Сообщение отредактировано AZAR: Mar 31 2009, 17:30 -------------------- Semel Vivimus | 
|  |  | 
|  |  | 
| Redline |  Mar 31 2009, 17:49 
				Создана
					#17				
			 | 
| Пользователь   Группа: Забанены Сообщений: 91 Зарегистрирован: 20-November 08 Пользователь №: 6,617 Металлоискатель: garett ace-250 + fishkars Репутация: 1 кг    | Круто спасибо, поэкспериментирую. Спасибо за пост.  | 
|  |  | 
|  |  | 
| GSL |  Apr 1 2009, 10:40 
				Создана
					#18				
			 | 
| Старожил      Группа: Забанены Сообщений: 611 Зарегистрирован: 4-May 08 Пользователь №: 4,493 Пол: мужской Репутация: 39 кг    | QUOTE(AZAR @ Mar 31 2009, 17:28) Во оно как! Уважаемый GSL, а как думаете, в Экспе присутствует ли такой подстроечник? внутренности Экспа вот тут можно посмотреть: http://www.reviewdetector.ru/index.php?showtopic=4274# Судя по фотографиям в Экспе нет подстроечных элементов. Похоже все делается программно. | 
|  |  | 
|  |  | 
| Скарб |  Apr 3 2009, 10:24 
				Создана
					#19				
			 | 
| Постоянный     Группа: Забанены Сообщений: 332 Зарегистрирован: 20-February 09 Из: Пальмира. Южная Пользователь №: 8,083 Металлоискатель: ACE 250, F75 Репутация: 4 кг    | QUOTE(GSL @ Mar 31 2009, 10:54) Я вообщето сам электронщик . Результат экспериментов olegvklimanov показывает, что небольшое приращение мощности в передающей катушке дает увеличение глубины поиска. Посмею не согласиться с ним в том что увеличение глубины поиска имеет сомнительное практическое применение. Многие уважаемые фирмы бьются за каждый сантиметр, а здесь не внося в схему никаких изменеий получаем несколько сантиметров. Тогда не понятно, почему уважаемая фирма Гаррет не додумалась до этого самостоятельно. Предполагаю, что от этого они отказались самостоятельно и для этого у них были причины. | 
|  |  | 
|  |  | 
| GSL |  Apr 3 2009, 11:04 
				Создана
					#20				
			 | 
| Старожил      Группа: Забанены Сообщений: 611 Зарегистрирован: 4-May 08 Пользователь №: 4,493 Пол: мужской Репутация: 39 кг    | QUOTE(Скарб @ Apr 3 2009, 10:24) Тогда не понятно, почему уважаемая фирма Гаррет не додумалась до этого самостоятельно. Предполагаю, что от этого они отказались самостоятельно и для этого у них были причины. Здесь нет ничего удивительного - в аналоговой технике в отличие то цифровой трудно получить идентичные параметры в приборах. Поэтому обязательно элементы схемы рассчитываются таким образом чтобы можно было всегда выставить необходимые выходные параметры на заводе. И еще я подозреваю что схематехника АСЕ250 во многом совпадает с приборами старшей группы Гарретов у которых глубина поиска больше и у АСЕ250 специально загрубляют чувствительность для того чтобы народ покупал более дорогие модели. Нормальный маркетинговый ход.  Сообщение отредактировано GSL: Apr 3 2009, 11:05 | 
|  |  | 
|    | 
| Упрощенная Версия · Рекламодателям | Сейчас: 31st October 2025 - 04:51 | |
|  |