
![]() |
![]() |
Здравствуйте, Гость ( Авторизация | Регистрация )
![]() |
![]() |
![]() ![]() ![]() |
![]() |
![]() |
| DRAMPIR |
Jun 1 2008, 22:25
Создана
#1
|
|
Пользователь ![]() ![]() Группа: Забанены Сообщений: 42 Зарегистрирован: 25-June 07 Пользователь №: 2,254 Репутация: 16 кг |
|
![]() |
![]() |
![]() |
![]() |
| DRAMPIR |
Jun 1 2008, 22:55
Создана
#2
|
|
Пользователь ![]() ![]() Группа: Забанены Сообщений: 42 Зарегистрирован: 25-June 07 Пользователь №: 2,254 Репутация: 16 кг |
Теперь собственно как собрать такую штуку и скока это стоит.
Себестоимость такого девайса около 150 рублей, все необходимые детали можно приобрести в любом радио магазине или на радиорынке. Итак вам понадобится:Стерео джек штекер 6,5мм, динамик любой малогабаритный сопротивлением от 8 до 32 ом(можно выковырять с любой китайской игрушки или купить в магазине, стоит около 30р.),переменный резистор любой можно использовать от 1 до 10 кило ом(возможно применение и других) и собственно коробка куда это всё запихнуть, я использовал бокс на 3 пальчиковых батарейки, но можно и другую подходящую коробочку. Выкладываю собственно схему устройства: Вложенные эскизы изображений |
![]() |
![]() |
![]() |
![]() |
| DRAMPIR |
Jun 1 2008, 23:03
Создана
#3
|
|
Пользователь ![]() ![]() Группа: Забанены Сообщений: 42 Зарегистрирован: 25-June 07 Пользователь №: 2,254 Репутация: 16 кг |
Если у кого то возникнут вопросы по сборке данного устройства я с удовольствием на них отвечу.
|
![]() |
![]() |
![]() |
![]() |
| Aleksmahen |
Jun 1 2008, 23:47
Создана
#4
|
|
Профи ![]() ![]() ![]() ![]() ![]() ![]() Группа: Посетители Сообщений: 1,126 Зарегистрирован: 9-December 06 Пользователь №: 1,115 Металлоискатель: Fisher F75 Пол: мужской Репутация: 303 кг |
Устройство интересное, жаль только что с уменьшением громкости не повышается энергомичность устройства. Мож кто знает куда вкарячить переменник в саму плату, что б и ток потребления уменьшался? У меня на прибор гарантия давно закончилась.
|
![]() |
![]() |
![]() |
![]() |
| DRAMPIR |
Jun 1 2008, 23:50
Создана
#5
|
|
Пользователь ![]() ![]() Группа: Забанены Сообщений: 42 Зарегистрирован: 25-June 07 Пользователь №: 2,254 Репутация: 16 кг |
Так кстати говоря с уменьшением громкости уменьшается и потребление прибора
|
![]() |
![]() |
![]() |
![]() |
| Aleksmahen |
Jun 1 2008, 23:57
Создана
#6
|
|
Профи ![]() ![]() ![]() ![]() ![]() ![]() Группа: Посетители Сообщений: 1,126 Зарегистрирован: 9-December 06 Пользователь №: 1,115 Металлоискатель: Fisher F75 Пол: мужской Репутация: 303 кг |
Да нет, просто часть мощности забирает на себя переменник, это ж типа выход оконечного каскада, ну там нагрев резистора, всякие рассеивания мощности и т.д.
Подключи в цепь с элементами питания миллиамперметр, проверь. |
![]() |
![]() |
![]() |
![]() |
| DRAMPIR |
Jun 2 2008, 00:05
Создана
#7
|
|
Пользователь ![]() ![]() Группа: Забанены Сообщений: 42 Зарегистрирован: 25-June 07 Пользователь №: 2,254 Репутация: 16 кг |
|
![]() |
![]() |
![]() |
![]() |
| Aleksmahen |
Jun 2 2008, 00:13
Создана
#8
|
|
Профи ![]() ![]() ![]() ![]() ![]() ![]() Группа: Посетители Сообщений: 1,126 Зарегистрирован: 9-December 06 Пользователь №: 1,115 Металлоискатель: Fisher F75 Пол: мужской Репутация: 303 кг |
Ну вот, теперь осталось достать принципиальную электрическую схему, человека, который бы в ней разобрался и показал куда припаять проводочки и номинал переменного резистора
Подождем, мож теоретики и практики подтянутся, помогут сделать из Аси 250 - ACE2500PRO. Даешь тюнинг! Даешь по "0" (нулю) и приставку PRO к каждому прибору! |
![]() |
![]() |
![]() |
![]() |
| GSL |
Jun 2 2008, 09:00
Создана
#9
|
|
Старожил ![]() ![]() ![]() ![]() ![]() Группа: Забанены Сообщений: 611 Зарегистрирован: 4-May 08 Пользователь №: 4,493 Пол: мужской Репутация: 39 кг |
QUOTE(Aleksmahen @ Jun 1 2008, 23:57) Да нет, просто часть мощности забирает на себя переменник, это ж типа выход оконечного каскада, ну там нагрев резистора, всякие рассеивания мощности и т.д. Подключи в цепь с элементами питания миллиамперметр, проверь. По закону Ома в простой цепи вы правы, но в данном случае имеется усилитель с нагрузкой динамик. Поэтому при увеличении сопротивления нагрузки - уменьшается выходная мощность и выходной ток, а следовательно увеличивается время работы батареек. Что же касается апгрейда АСИ то самое простое поставить переменник последовательно с динамиком примерно 100 Ом. Такое решение где-то уже было, а DRAMPIR сделал тоже самое только динамик и переменник внешние. |
![]() |
![]() |
![]() |
![]() |
| GSL |
Jun 2 2008, 09:39
Создана
#10
|
|
Старожил ![]() ![]() ![]() ![]() ![]() Группа: Забанены Сообщений: 611 Зарегистрирован: 4-May 08 Пользователь №: 4,493 Пол: мужской Репутация: 39 кг |
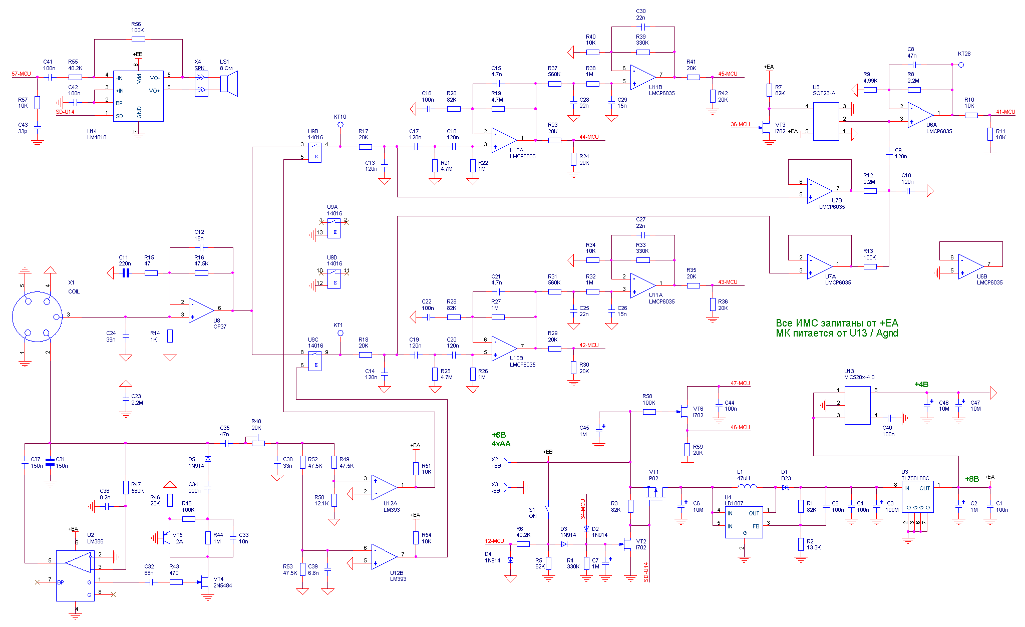
QUOTE(Aleksmahen @ Jun 2 2008, 00:13) Ну вот, теперь осталось достать принципиальную электрическую схему, человека, который бы в ней разобрался и показал куда припаять проводочки и номинал переменного резистора Подождем, мож теоретики и практики подтянутся, помогут сделать из Аси 250 - ACE2500PRO. Даешь тюнинг! Даешь по "0" (нулю) и приставку PRO к каждому прибору! Вот по этой ссылке есть схемаАСЕ 250 Если вместо резистора R56 100кОм поставить переменник и последовательно резистор 10 кОм , то будет регулятор громкости. Сообщение отредактировано GSL: Mar 24 2009, 13:16 Вложенные эскизы изображений |
![]() |
![]() |
![]() |
![]() |
| Лопата |
Jun 2 2008, 09:55
Создана
#11
|
|
Профи ![]() ![]() ![]() ![]() ![]() ![]() Группа: Забанены Сообщений: 1,229 Зарегистрирован: 28-January 08 Из: Демидовская дача Пользователь №: 3,472 Пол: мужской Репутация: 40 кг |
Если,кто сделал или сделает,покажите,как это вживую на плате выглядит,пожалуйста.
|
![]() |
![]() |
![]() |
![]() |
| Noname |
Jun 2 2008, 13:17
Создана
#12
|
|
Профи Группа: Редакторы Сообщений: 3,516 Зарегистрирован: 9-September 05 Из: EU Пользователь №: 5 ![]() ![]() Пол: мужской Репутация: 234 кг |
Было бы очень полезно если бы кто нибудь из наших мастеров электроники выложил бы схемку или руководство как подсоединить эти регуляторы громкости на гаретовские девайсы, в которых нет такой функции программно, потому что у меня тоже не раз и не два спрашивали о такой возможности...
-------------------- Хорошо там, где нас нет.
|
![]() |
![]() |
![]() |
![]() |
| GSL |
Jun 2 2008, 17:01
Создана
#13
|
|
Старожил ![]() ![]() ![]() ![]() ![]() Группа: Забанены Сообщений: 611 Зарегистрирован: 4-May 08 Пользователь №: 4,493 Пол: мужской Репутация: 39 кг |
QUOTE(ICOM 756pro @ Jun 2 2008, 13:11) Моя АСЕ-250 я была с регулятором громкости... Правда в пото я заменил потенциометр на микротумблер , где в одном положении была штатная громкость (полная) а во втором - пониженная в 4 раза... Так мне было удобней просто... Установлен он был в аккурат рядом с гнездом выхода на наушники... Очень полезный девайс, особенно когда звенеть было нельзя на всю округу... А фотки поищу, мож найду, где то были... А прибор сам уже как два месяца назад -продан. Просто там все... вся доделка заняла 30 минут времени.. В продолженгие темы: можно поставить микропереключатель и последовательно резистор примерно 27 кОм паралельно R56 (100 кОм). Громкость понизится в 4 раза. В этом случае не нужно резать никаких дорожек. |
![]() |
![]() |
![]() |
![]() |
| Aleksmahen |
Jun 2 2008, 18:04
Создана
#14
|
|
Профи ![]() ![]() ![]() ![]() ![]() ![]() Группа: Посетители Сообщений: 1,126 Зарегистрирован: 9-December 06 Пользователь №: 1,115 Металлоискатель: Fisher F75 Пол: мужской Репутация: 303 кг |
QUOTE(GSL @ Jun 2 2008, 17:01) В продолженгие темы: можно поставить микропереключатель и последовательно резистор примерно 27 кОм паралельно R56 (100 кОм). Громкость понизится в 4 раза. В этом случае не нужно резать никаких дорожек. Пожалуй, самый хороший вариант. Всем большое спасибо! |
![]() |
![]() |
![]() |
![]() |
| Лопата |
Jun 2 2008, 18:12
Создана
#15
|
|
Профи ![]() ![]() ![]() ![]() ![]() ![]() Группа: Забанены Сообщений: 1,229 Зарегистрирован: 28-January 08 Из: Демидовская дача Пользователь №: 3,472 Пол: мужской Репутация: 40 кг |
Пока реально простую и понятную вещь предложил DRAMPIR все остальное для меня,не знакомого с электроникой и схемами-непонятное.
Если можно разъсните ,как все это сделать,желательно с фотографиями? |
![]() |
![]() |
![]() |
![]() |
| Владимир Ява |
Jun 2 2008, 19:05
Создана
#16
|
|
Старожил ![]() ![]() ![]() ![]() ![]() Группа: Забанены Сообщений: 554 Зарегистрирован: 21-April 08 Из: Есть ли ЖИЗНЬ за МКАДом ? - НЕТ ! Пользователь №: 4,372 Металлоискатель: XLT**,GTI2500,EXPII**,F75** , E - TRAC ** Репутация: 19 кг |
QUOTE(GSL @ Jun 2 2008, 17:01) В продолженгие темы: можно поставить микропереключатель и последовательно резистор примерно 27 кОм паралельно R56 (100 кОм). Громкость понизится в 4 раза. В этом случае не нужно резать никаких дорожек. Наиболее правильный путь , только дырки не надо в корпусе сверлить . |
![]() |
![]() |
![]() |
![]() |
| Shmel |
Sep 5 2008, 21:26
Создана
#17
|
|
Пользователь ![]() ![]() Группа: Забанены Сообщений: 35 Зарегистрирован: 24-October 05 Из: м. Київ Пользователь №: 51 Пол: мужской Репутация: 3 кг |
Всем привет! Я на своей Асе, и на АСЕ напарника сделал очень просто.
Последовательно динамику подключил многооборотный подстроечный резистор. Два провода вывел через щель громкоговорителя, сам подстроечник закрепил снизу блока 2-х сторонней клеющей лентой. Номинал резистора 6,8 ком, тип сп5-1вб. Получилась плавная регулировка громкости, ток потребления прибора также уменьшается.. Вложенные эскизы изображений |
![]() |
![]() |
![]() |
![]() |
| Antonio |
Feb 5 2009, 16:21
Создана
#18
|
|
Новичок ![]() Группа: Забанены Сообщений: 7 Зарегистрирован: 5-December 08 Из: п.Кунцево Пользователь №: 6,877 Металлоискатель: Ace 250 Репутация: 2 кг |
QUOTE(GSL @ Jun 2 2008, 10:39) Вот по этой ссылке есть схема АСЕ 250 Если вместо резистора R56 100кОм поставить переменник и последовательно резистор 10 кОм , то будет регулятор громкости. Реализовал этот способ регулировки громкости на своей аське. Долго искал куда бы поставить переменный резистор, в итоге нашел место, как оказалось не совсем удачное. На это место претендовала одна из защелок платы к лицевой части корпуса. Заметил это я уже когда все собрал, поэтому чтоб ничего не переделывать, защелку откусил, а на резистор приклеел кусочек полукруглой резинки, чтоб она плату приживала. Вот как всё происходило: Следал отверстие под резистор ![]() Примерил его ![]() Далее переходим к плате, выпаивыем резистор R56 Он еще есть ![]() Его уже нет ![]() Припаиваем провода для переменника (мы делаем замену одного штатного резистора на 100ком, на переменный 100ком и постоянный 10ком включенные последовательно) ![]() Получилось как-то так ![]() Устанавливаем всё назад ![]() И у нас готовый прибор ![]() Удобно крутить той же рукой, которая держит прибор ![]() Я заметил мещающуюся защелку только уже на конечной стадии сборки.. Пришлось ей пожертвовать, или нужен более компактный переменник, но в моем близлежащем магазине на 100ком ничего маленького не было. Также я использовал резистор на 4,7 кОм, так звук стал еще тише. После этих манипуляций аська осталась в рабочем состоянии |
![]() |
![]() |
![]() |
![]() |
| PitonPiton |
Jan 23 2011, 23:50
Создана
#19
|
|
Профи ![]() ![]() ![]() ![]() ![]() ![]() Группа: Забанены Сообщений: 2,455 Зарегистрирован: 17-March 10 Из: Зеленоград Пользователь №: 16,270 Металлоискатель: AT-GOLD/AT-PRO Пол: мужской Репутация: 311 кг |
Подниму тему, думаю многим будет полезна.
|
![]() |
![]() |
![]() |
![]() |
| yvk |
Jan 29 2011, 22:21
Создана
#20
|
|
Постоянный ![]() ![]() ![]() ![]() Группа: Забанены Сообщений: 249 Зарегистрирован: 20-July 10 Из: страна OZ Пользователь №: 19,869 Металлоискатель: Ace 250 Репутация: 28 кг |
-------------------- ,,...пусть в округе народ ох..вает, продолжай копать, никто ещё не знает!..." Distemper
|
![]() |
![]() |
![]() ![]() ![]() |
| Упрощенная Версия · Рекламодателям | Сейчас: 24th November 2025 - 01:54 | |
![]() |